历史上的今天
今天是:2025年02月09日(星期日)
2020年02月09日 | 基于STM32单片机在手持设备中的应用设计
2020-02-09 来源:elecfans
STM32作为现在最流行的单片机,广泛应用与各个领域。现在的手持设备也经常用STM32作为主控芯片。手持设备一般带有显示器、数据存储单元、按键、蜂鸣器这几个最常见的部分。



以上设备就是把电路板装进去的效果,由于涉嫌本人的项目隐私,给大家打了马赛克。
下面,我把电路板的原理图和电路板PCB一一奉献给大家。
1.STM32主控mcu电路

2.电源电路图

3.液晶屏电路图

4.EEPROM部分

5.FLASH部分

6.矩阵键盘部分

7.蜂鸣器部分

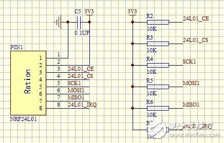
8.无线通信部分(可做远程遥控)

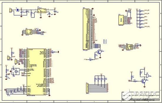
9.完整的原理图

10.制作好的PCB图

史海拾趣
|
用VS2005任意打开一个Solution,然后直接关闭,就出现如下的错误提示: if you had files open that contained unsaved changes,these changes might be lost. 如下图: 谁遇到过?这是怎么回事啊?… 查看全部问答> |
|
我使用VIVI把2440test.bin文件烧录进NAND FLASH后,重新启动开发板,2440test正常运行。然后我直接用AXD与JTAG调试我自己的一个程序,程序调试时候奇怪地蜂鸣器响了,但程序结果一样(我之前已经调试过程序,一切正常,可 ...… 查看全部问答> |
|
我的片子是[OC16F688 编译器是 PICC8.05 清看门狗的时候如果用 CLRWDT(),编译器不认识,总报错 如果用插入汇编的方法 _asm   ...… 查看全部问答> |
|
为什么我用340A编译后,每个文件产生这样的告警? Warning[Pe001]: last line of file ends without a newline… 查看全部问答> |
|
传感器要求1.工作环境为水下,最大工作压力位7.0MPa2.传感器长宽尺寸不超过:25*25mm3.测试面为图示A B接触的表面C。其中A上下往复运动,B固定。 符合要求的厂家或者有其他问题的可以通过 hcscorpio@vip.qqcom联系我。… 查看全部问答> |
|
众所周知,由于采用了绝缘栅,功率MOSFET器件只需很小的驱动功率,且开关速度优异,具有“理想开关”的特性。其主要缺点是开态电阻(RDS(on))和正温度系数较高。本教程阐述了高压N型沟道功率MOSFET的特性,并为器件选择提供指导。… 查看全部问答> |
|
鉴于有童鞋跟我当时一样,在于win7系统下,有的电脑不能使用MSP430板子,电脑提示串口驱动安装问题。原因是电脑系统中缺少一个文件:usbser.sys ,它放于C:\\Windows\\System32\\drivers目录,只要将usbser.sys 文件复制到前面目录中,并手动升 ...… 查看全部问答> |
|
使用Altium 10 设计DDR2地址线T型走线等长问题请教 使用Altium 10 设计DDR2地址线T型走线等长,碰到下面这个问题: 按照网上教程,使用from to网络设计时,在底部显示走线线长不对 如下图所示: 不知道有谁碰到这个问题 该怎么解决 … 查看全部问答> |




