历史上的今天
今天是:2025年02月10日(星期一)
2020年02月10日 | 汽车电子零部件的验证测试技术 (下篇)
2020-02-10
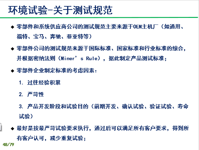
汽车零部件研发设计和生产及应用中,产品的测试验证是及其重要的一环。通常说的验证测试试验广泛用于汽车零部件的基础研究、技术开发、先期设计、产品设计、生产验证、问题解决、售后分析等阶段。 有不同的名称或术语来描述试验测试,例如:验证试验、可靠性试验、耐久试验等,虽然叫法各异,但是其作用和目的大同小异,都是为了用实证证明技术可行,产品性能稳定,产品寿命达到设计要求并满足客户使用要求。
可靠性试验,是指通过试验测定和验证产品的可靠性。研究在有限的样本、时间和使用费用下,找出产品薄弱环节。可靠性试验是为了解、评价、分析和提高产品的可靠性而进行的各种试验的总称。互联网上有关验证实验的概念、目的、内容、步骤、程序、抽样方法有大量参考资料。 本资料专门针对汽车电子零部件,特别是汽车传感器的验证试验做介绍,本篇为下篇。








































来源:盖世汽车大V说
史海拾趣
|
字符液晶1602和点阵液晶12864 地址的疑惑(初学者提问) 字符液晶1602 确定显示位置的时候 80H 加上地址码 00H-27H 40H-67H。对于80H是如何得出来的? 点阵液晶12864 确定显示位置的时候 B8H 加上页码 40H 加上列码。 对于B8H 40H ...… 查看全部问答> |
|
【课程推荐】+ TI C2000无锡研讨会-太阳能微逆变器解决方案 平时没事看看TI的视频,发现有活动,顺便参加一些,希望拿个奖品,先谢谢TI和eeworld 这次我推荐的课程是 TIC2000无锡研讨会-太阳能微逆变器解决方案 主讲是朱桦 新能源是一个比较大的方向,相信有很多人都是从事这一方面。众所周知的是太阳能变 ...… 查看全部问答> |
|
各位高手,小弟正在分析openpilot源代码,分析到了以下代码:OPLinkSettingsData oplinkSettings; OPLinkSettingsGet(&oplinkSettings);bool is_coordinator = (oplinkSettings.Coordinator == OPLINKSETTINGS_COORDINATOR_TRUE);&nbs ...… 查看全部问答> |
|
我非常喜欢读ADI提供的技术文档比如ADI的大部分数据手册中都会有技术术语或使用技巧的介绍对理解和应用某些产品和技术帮助很大特别是他提供的中文手册翻译的非常全面,通篇都是中文介绍 这次在ADA4817放大器的数据手册里看到了关于布局布线、接地 ...… 查看全部问答> |




