历史上的今天
今天是:2025年02月10日(星期一)
2020年02月10日 | 汽车电子零部件的验证测试技术
2020-02-10
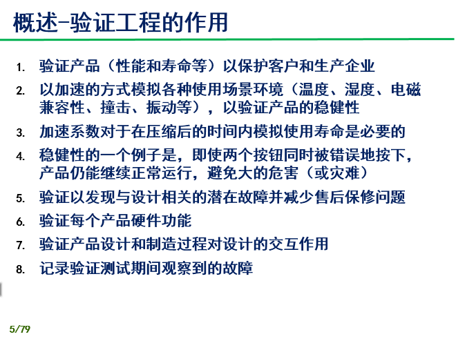
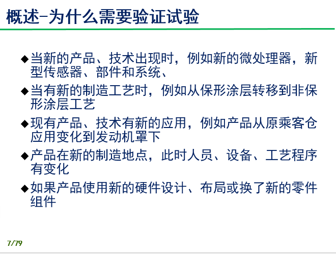
汽车零部件研发设计和生产及应用中,产品的测试验证是及其重要的一环。通常说的验证测试试验广泛用于汽车零部件的基础研究、技术开发、先期设计、产品设计、生产验证、问题解决、售后分析等阶段。 有不同的名称或术语来描述试验测试,例如:验证试验、可靠性试验、耐久试验等,虽然叫法各异,但是其作用和目的大同小异,都是为了用实证证明技术可行,产品性能稳定,产品寿命达到设计要求并满足客户使用要求。
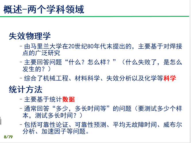
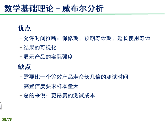
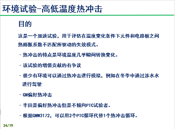
可靠性试验,是指通过试验测定和验证产品的可靠性。研究在有限的样本、时间和使用费用下,找出产品薄弱环节。可靠性试验是为了解、评价、分析和提高产品的可靠性而进行的各种试验的总称。互联网上有关验证实验的概念、目的、内容、步骤、程序、抽样方法有大量参考资料。 本资料专门针对汽车电子零部件,特别是汽车传感器的验证试验做介绍,本篇为上篇。








































史海拾趣
|
为什么make check binutils 会出错呢? $./configure --target=$TARGET --prefix=$PREFIX $make check root@johaness-laptop:/tars/BuildDir/binutils# make check make[1]: 正在进入目录 `/tars/BuildDir/binutils\' /bin/bash: line 3: cd: . ...… 查看全部问答> |
|
请问,在NDIS中间层驱动开发中,当收发包时怎么得知对应的收发进程信息 在收发过程中,怎么才能得到包对应的进程信息.(该进程就是指要接收/发送该包的应用) 比如,进程ID,EPROCESS指针之类的信息.有未公开的AIP也行呀. 使用getcurproc/thread之类的API能行吗? 我查到能通过IRP得到发送IRP的进程信息, 但包指针中的内存 ...… 查看全部问答> |
|
我用的2450,BSP包config.bib文件里定义了,ROMSIZE = 02000000,即最大nk.bin只能到32M。如果我加一堆组件的话,比如说用中文的系统之类的,nk.bin会超过32M,这样就下不进去系统了。 我修改了WINCE500\\PLATFORM\\SMDK2450\\Files\\config.bib文 ...… 查看全部问答> |
|
我想在wince环境先开发数据库,用的VS2005,但是下载到板子上掉电后就不能运行了,说找不到文件或程序集名称“System.Data.SqlServerCe,Version=3.0.3600.0,Culture=neutral,或找不到它的一个依赖项”,然后我安装了SQLCE但是不知道怎么用,环境怎 ...… 查看全部问答> |
|
添加了一个ADC转换器的驱动进内核,结果编译时出错: local symbol 0:discarded in section \'.exit.text\' from driver/built-in.o driver/built-in.o(.init.text+0x3dc):In function \'$a\': relocation truncated to fit:R_ARM_PC24 .exit.te ...… 查看全部问答> |
|
意法半导体首先在中国发布STM3210B-EVAL参考线路图 请随时注意可能的更新版本。 相关链接:https://bbs.eeworld.com.cn/upfiles/img/20077/20077916381596.pdf… 查看全部问答> |
|
近来ADI中国核心应用技术支持团队开发了一系列实用经典的实验室电路,以便更好地服务中国客户并与全球各地区共享这些资源。 详见PDF,看看有没有你需要的呢? … 查看全部问答> |




