历史上的今天
今天是:2025年02月19日(星期三)
2020年02月19日 | 基于ATmega16的镍氢电池快速充电器的设计
2020-02-19 来源:eefocus
简介:镍氢电池是一种使用非常广泛的可充电电池, 广泛用于各种电子设备, 如手机、照相机、随身听和M P3。
镍氢电池是一种使用非常广泛的可充电电池,广泛用于各种电子设备,如手机、照相机、随身听和MP3。基于镍氢电池的充电器市场上也有非常多的种类,根据调研目前市场现有的充电系统大都采用固定的模式对电池进行充电,充电时间过长(慢充10h左右,快充电也要5h左右)。快充电必然要加大充电电流,但由于缺少必要的检测手段,容易使电池过热或充电过度,影响蓄电池寿命[1]。基于以上原因,笔者设计了一款智能快速充电器,该充电器以ATmega16单片机为核心,使用开关电源和模糊控制技术,采用脉冲充电方式,在线实时检测充电状态,达到了较好的效果。
一)工作原理
该系统由5V开关电源电路,DC-DC变换电路,电压、电流、温度检测电路,以及放电电路组成,其充电原理见图1。5V开关电源电路提供稳定的5V直流电,供单片机和充电主回路使用。其工作原理如下:单片机通过内部集成的A/D转换器,实时采集充电时的电流、电压和温度信号,调节PWM控制信号的占空比,控制MOS 管的开通和关断,从而调整脉冲电压的幅值进而调节充电电流的大小。MOS管输出的脉冲电压经过直流滤波,成为稳定的直流电加在蓄电池上,对蓄电池进行充电。放电控制适时地对蓄电池进行去极化放电。

图1 充电原理图
二)系统硬件组成
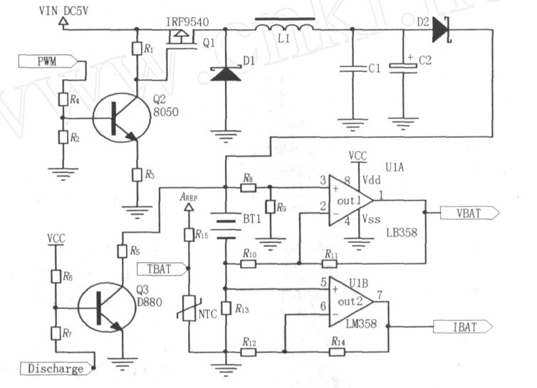
充电主电路及检测电路见图2。由于篇幅原因,5V开关电源电路没有画出,只画出一路(本充电器含两路,能同时对两节AA/AAA号电池充电)充电主电路及检测电路。
2.1AVR单片机
AVR单片机是ATMEL公司1997年研发的增强型并内置Flash的精简指令集高速8位单片机。Atmega16单片机是AVR单片机系列中的高性能单片机,它内部带有16kB系统内可编程Flash程序存储器,512b的EEPROM,1kB的片内SRAM;32个可编程的通用I/O口;32个通用工作寄存器;实时时钟(RTC);两个8位定时器.计数器、一个16位定时器.计数器,具备通道的PWM功能;8通道10位ADC;可选的可编程增益;片内振荡器和可编程看门狗定时器。它是一种可靠性高、功能强、高速度、低功耗和低价位的单片机。
2.2充电主电路
充电主电路其实是一个buck变换器,由AVR的PWM通过双极性NPN晶体管8050驱动P沟道MOS管IRF9540。开关管与电感、二极管和电容相连,二极管D2用来防止在断电时电池向微处理器供电。

图2充电主电路及检测电路
2.3检测电路
2.3.1电压检测
为了监控电池正负两极之间的充电电压,设计中使用了一个运放。测量电池电压的运放电路为普通的差分运放电路。单片机内集成的模数转换器ADC(10位ADC,1024个量化单位)的测量范围为AGND~AREF,其中AGND为地电压,AREF为参考电压。取R8=R10=10k8,R9=R11=11k8,可计算得到某一量化单位对应的电压值:U测=N×2193(mV),其中N为单片机ADC所采集转换得到的数。
2.3.2电流检测
充电电流通过0118的精密电阻R13获取。为了提高测量精度,这个电压通过运放放大,然后送入单片机的ADC。取R12=1k8,R14=10k8,可计算得到某一量化单位对应的电流值:I测=N×2193(mA)。
2.3.3温度测量
电池温度通过负温度系数电阻R15测量,其阻值在25℃时近似为10k8。NTC为分压器的一部分,由参考电压(AREF,3.3V)供电。由图2可得到:

由于NTC的电阻不是线性的,在实际应用中可以利用查表法来查找对应的温度。
2.4放电控制
蓄电池放电主要通过大功率电阻R5进行。三极管D880主要充当开关的作用,平时D880处于关断的状态,当需要放电时,单片机给出放电信号,D880导通,蓄电池开始放电。
三)模糊控制及软件设计
经研究表明充电电流特性曲线与环境温度、电池的新旧程度、电池的放电深度、电池充电容量和负荷电流的变化有关,为非线性、时变系统。所以要找到描述该特性曲线的精确数学模型是很难的,最有效的办法是应用模糊数学理论进行模糊控制,基于专家的知识和经验建立模糊控制规则,通过模糊逻辑推理完成控制决策过程,最后实现对被控对象的调节控制。由镍氢电池的充电特性可知,在不同的充电阶段镍氢电池可以接受的充电电流不同。充电电压达到峰值后,电池端电压变化较小,比较平坦,只出现微小增量。但如果充电电流过大电池温度将快速上升,严重影响电池寿命,甚至造成电池爆炸[2],所以充电快要结束时成为控制的要点。基于以上的原因,制定充电规则如下:第一阶段以预设小电流(0.1C)进行恒流充电(其中C表示蓄电池的容量,如1800mAh,0.1C表示以180mA的电流进行充电),当电池电压超过某一阈值(1.0V)时到达第二阶段,这样可以防止过放电的电池大电流充电时受到损害;第二阶段采用预设大电流(1C)进行恒流脉冲充电,并适时地进行去极化放电;第三阶段是当电池电压超过第二个阈值(1.45V)时采用模糊控制方法对充电电流进行自适应控制,使充电电流随电池电压的升高逐渐减小,以达到最佳充电效果。充电终止时最高电压检测与温度变化率△T/△t检测并用,同时设定最大充电时间及最高电池温度。
3.1模糊控制器
模糊控制器以理想电压与实际电压之差△U和其变化率△Un-△Un-1作为输入,充电电流I为输出,构成一个二维模糊控制系统。在充电过程中适时对蓄电池进行去极化放电。△U和△Un-△Un-1均有5个语言值,即“NB(-2)”、“NS(-1)”、“Z(0)”、“PS(+1)”、“PB(+2)”,模糊控制表见表1。
表1 模糊控制表(I)

表1中,“I”为0,表示维持充电电流不变;“+1”表示电流增大一个等级;“-1”表示电流减小一个等级;“+2”、“-2”依此类推。规则表预存在单片机的EEPROM中,程序通过查表选择相应的控制规则。
3.2系统软件流程
系统软件流程图见图3。

图3系统软件流程图
四)结论
(1)利用本系统对AA超霸镍氢电池进行了多次快速充电实验,使用脉冲充电与模糊控制相结合的方法,蓄电池温升比恒流(1C)充电平均降低约5℃。
(2)由于采用了先进的充电控制策略,智能控制充电电压和电流,大大缩短了充电时间(1h~2h可充满),充电速度比常规充电器提高了3倍~5倍。
(3)充电过程安全可靠,不会损坏电池或缩短电池寿命,达到了较好的效果。
参考文献:
[1]张幸,杨伟民,李纲园.智能化电池充电装置的研究[J].上海理工大学学报,2004(4):3812384.
[2]常江,景占荣,高田.基于HGA的模糊神经控制器设计及其应用[J].计算机工程与应用,2006(14):2222224.
史海拾趣
|
怎样做才能快速的嵌入式了? 其实,做工程是没有捷径可走的.听听下面一个大牛写的! 先说做硬件: 把你的数字电路教材和模拟电路的教材读熟,暂时先把重点放在数字电路上面,接着把微机原理和接口技术读熟悉了,最好能用汇编写几个简单的程序上机 ...… 查看全部问答> |
|
诸位,咱进入安防行业也是几年了,不算有出息,环顾四周,也没有看见几个有出息的 !回顾这几年的行业生涯,感慨万千,愿意讲几句掏心窝子的话,也算给咱们弟兄们提个醒 ,希望他们比咱强! 1:好好规划自 ...… 查看全部问答> |
|
请教gprs modem拨号成功ppp协商获得ip地址并确认后怎么还无法上网? gprs modem拨号成功,并且ppp协商获得ip地址而且也确认了,但是我在电脑上ping 10.0.0.172还是不通,是不是还要设置什么?电脑还有正常宽带连接中… 查看全部问答> |
|
想学习ARM方面的。现在想学。目前自身的水平是会c,c++,VC都没有问题。汇编懂一点。arm系统以前用过nucleus,也是别人把系统搭好后我添加一些程序。现在自己想设计个板子,包括画板子,写驱动。 请问我该怎么学习?谢谢… 查看全部问答> |
|
在LED灯具中普遍使用的颜色有红绿蓝白黄,从人眼的视觉敏感度来讲,人对黄、绿色的颜色敏感,也就是说这两种颜色稍微有点波动,人眼就能感觉到。衡量颜色的单位是nm(纳米),为了避免颜色波长不同来来的差异,灯具生产公司不得不对LED原材料进行控 ...… 查看全部问答> |
|
请以下参与团购TI工业用样片的ID补充完整信息,逾期将做退货处理! 参与团购TI工业用样片套装的朋友请注意: 1、以下ID未填写个人相关信息,截止至18日中午12:00仍未提供详细信息将以退货处理。https://www.eeworld.com.cn/ee ...… 查看全部问答> |




