历史上的今天
今天是:2025年02月20日(星期四)
2020年02月20日 | PIC24HJ单片机自学笔记-4~20mA电流环芯片XTR117
2020-02-20 来源:eefocus
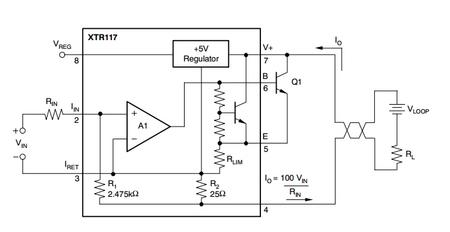
简介:-4~20mA电流环芯片XTR117主要有两个模块,一个是为工业级应用的电流环模块,一个是5V调整管输出,为外部电路供电,IRET是一个外部电路的电流输入引脚,提供一个精确的外部电路电流输出。
-4~20mA电流环芯片XTR117:
特性
静态电流小:130uA 向外提供5V电压 量程误差小0.05% 线性误差小:0.003% 宽电压范围:7.5V~40V
用途:
两线电流环 智能发送器 工业流程控制 测试系统 电流放大器 电压到电流的转换放大器
主要有两个模块,一个是为工业级应用的电流环模块,一个是5V调整管输出,为外部电路供电,IRET是一个外部电路的电流输入引脚,提供一个精确的外部电路电流输出。
如果要使用不同输出的vreg,可以选用XTR115和XTR116

应用说明
基础操作:
XTR117是一个高精度的输出4-20mA的电流在工业级的电流环上,上图的基本框图中可以看出,XTR117是一个两线的电流发送器,由输入电流控制输出电流,电流的输入一部分是由PIN2输入,一部分是Q1输入,外部电源可以通过Vreg电路来提供,从这些地方流出的电流,必须从IRET中返回。XTR117内部有一个100增益的运放,输入输出的关系为IO=100*Iin,输入端链接一个Rin的电阻,电压从1V到最大值,推荐使用1.5V以上电压来降低电压偏置的影响。
外部晶体管:
外部晶体Q1,主要做为一个电流输出源,如果使用40V和20mA的电流输出,此晶体管的功耗高达0.8W,XTR117通过使用外部的晶体管来避免产生温飘,所以在安装晶体管的时候应该避免和模拟部分的电路离的太近。
晶体管的选型主要考虑NPN型,冲击电压,电流以及功耗,因为会有一个温度传导效果,最好不使用表贴的封装,可以考虑下面的一些型号来做设计:MJE3440,TIP41C,MJD3340.
最小输出电流:
因为有一个静态电流输出,IQ=130uA,如果电流为0,也会有一个IQ输出,当Iin大于IQ/100时,电流才开始增加,超过3.8mA输出的时候,才能为外部电路提供电流。
最低输入电流4mA的产生:
可以通过下图来产生一个4mA的最小电流输出:

Vref=2.5V/Rin=40uA 输出=40uA*100=4mA.然后再输入一个0~160uA的电流则,输出4~20mA的电流范围。
最大输出电流:
最大的输出电流可以高达25mA,也可以拓展电流的输出到32mA,超过45mA则会损坏芯片。
防反接保护:
上面的电路中,如果V+和IO引脚反接,则会损坏芯片,可以通过如下的方式串接一个二极管桥来防止反接。

过压保护:
电压由比较远的模块来提供,容易产生一个浪涌电压,所以模块提供的电压最好是比XTR117的最大电压要低,可以采用稳压管来实现这样的目的,最好是选择一个钳位二极管来保护电路,XTR117能够承受的底稿电压为50V,所以推荐稳压管选用7.5V~40V。这里有一点需要特别注意的是,使用稳压管一定要配合桥路来使用,否则反接很容易烧坏稳压管。
无线干扰信号:
长导线传输会接收到无线的干扰,功过上面的电路也可以对无线干扰进行一些整形,无线干扰会产生不稳定的电流输出。
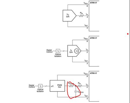
参考电压的输入方法:
有三种方式来输入参考电压,一种是电压形式DAC来输出,另外一个是IO端口输出数字电平,同过光耦隔离后,用电流输出的DAC来输出一个电流,还有一种方式是用PWM,以及一个RC滤波器来输出一个模拟电压、

如何通过第三种方式,也就是通过PWM输出一个模拟电压,下文将进行整理,以及源码解读。
史海拾趣
|
C语言是开发嵌入式应用的主要工具,然而C语言并非是专门为嵌入式系统设计,相当多的嵌入式系统较一般计算机系统而言对软件安全性(可靠性)有更苛刻的要求,所以因此会带来更多的安全隐患。经过了四年的研究和准备,MISRA于1998年发布了一个针对汽 ...… 查看全部问答> |
|
我在windows注册ocx,用regsvrce工具,出现这样提示, loadlibrary("\Programe Files\YTMap.ocx") fail 我在windows注册ocx,用regsvrce工具,出现这样提示, loadlibrary(\"\\Programe Files\\YTMap.ocx\") failed. GetLastError returns 7e 这个到底原因在哪儿?… 查看全部问答> |
|
此次发布的ECDS-MUI V1.0全功能评估版,包含ECDS-MUI V1.0编译好的示例、示例所有的C++源代码,开发文档。我们建议用户在使用之前先详细阅读我们的开发文档、使用教程及如何创建工程等文档,这将有利于你更加高效的使用ECDS-MUI V1.0进行开发。 EC ...… 查看全部问答> |
|
最近想好好学习下stm32F4,想用开发板或者模块交换stm32f4 discovery, 有没有哪位感兴趣呀。 我也自己做了一个stm32F4的板子,但是还是想拥有一个官方的板子,故发帖置换。 我有的东西和模块 1)vs1003/vs1053模块, 2)ch375 ...… 查看全部问答> |
|
小弟近来在移植cosii到str71x,参考其他高手的移植实例,一直没有移植成功, 总是在执行 msr cpsr_c ,r0 指令时遇到问题, 就是这句话执行完后,cpu 状态寄存器未发生任何变化 附件是我的整个源程序,编译环境是keil4,高手帮忙分析 ...… 查看全部问答> |




