历史上的今天
今天是:2025年02月20日(星期四)
2020年02月20日 | 汽车“黑匣子”即将强制安装——EDR
2020-02-20 来源:eefocus
为了对碰撞碰撞事件的成因进行科学分析及取证,需要一个完整的、有效的车辆碰撞事件数据记录系统,以记录碰撞事件发生时车辆的相关数据。一方面可以客观判断碰撞事件产生的原因,保障司法公正,保护公众利益;另一方面可以为改善车辆安全系统提供依据,避免类似碰撞事件的发生,提供车辆安全性。这就是汽车 EDR(EventDataRecorder,事件数据记录系统)的意义所在。
中国 EDR 标准在 2019 年 11 月底确定。标准起草单位包括中国汽车技术研究中心有限公司、公安部交通管理科学研究所、北京中机车辆司法鉴定中心、司法鉴定科学研究院、国家市场监管总局缺陷产品管理中心,标准参与单位包括:上海汽车集团股份有限公司技术中心、浙江吉利控股集团有限公司、中国质量认证中心、安徽江淮汽车股份有限公司、东风汽车有限公司东风日产乘用车公司、中汽研(天津)汽车工程研究院有限公司、泛亚汽车技术中心有限公司、上汽大通汽车有限公司、上汽通用五菱汽车股份有限公司、重庆长安汽车股份有限公司、中国第一汽车集团有限公司、上海蔚来汽车有限公司、华晨汽车集团控股有限公司。
最终确定自 2021 年 1 月 1 日起,新申请型式批准的车型应满足除 B 级数据元素和标准 4.4 条之外的要求;自 2023 年 1 月 1 日起,新申请型式批准的车型应满足本标准规定的全部要求。
美国汽车安全技术法规(FMVSS) CFR 第 49 篇第 563 部分(一般简称为 CFR563),对碰撞事件数据记录仪也提出了要求。美国国家道路交通安全管理局(NHTSA)要求 2014 年 9 月份之 后,美国境内所有销售车辆都需要配备 EDR。CFR563 标准起源于 2006 年的技术,仅要求最低数据,尽管 NHTSA 的意见是强制安装,但最后并未施行。欧洲的 EDR 标准与美国类似,要求于 2022 年 3 月新车强制安装,2024 年 3 月,存量车也要安装。韩国自 2015 年 12 月强制安装(包括存量车),日本有独立的 EDR 标准,不过未强制安装。
不过在 2019 年美国上市的新车中 99%都有 EDR。2015 年 12 月的政策规定,要导出 EDR 数据必须经过车主的许可。美国目前注册有 3.05 亿车辆,其中 59%拥有 EDR。在 2019 年上市的新车 87%的 EDR 系统读取工具(CDR)都由博世提供,博世太强大了。在 EDR 数据导出分析中,53%是法律行为,41%是私属事故重建,还有保险,政府,车队等。
CFR563 法规的数据读取方案为使用市售工具,使用者需要购买读取工具,并且每年还需进行升级维护产生额外的成本。CDR 价格不菲,入门版要 7100 美元一套,每年还有 1000 美元软件升级费。专业版要 18000 美元。也有些车厂不甘受博世左右,有自己的读出工具,起亚要 6900 美元,现代要 6300 美元,斯巴鲁要 7000 美元,三菱要 7000 美元。丰田的某些车只要 500 美元。当然啦,这些车厂还是要收每年的软件维护费的。
特斯拉是最特殊的一个,一贯无视车规的特斯拉的 EDR 数据是加密的,除特斯拉外的厂家都是不加密的,拥有 EDR 数据就拥有事故责任的解释权,无论出任何事故,特斯拉总是一口咬定,不是车辆本身责任,也正是靠加密的 EDR 数据。特斯拉还有一个连续记录的车辆动态数据记录器。还有捷豹路虎也是独特一个,其工具只能读出原始的 16 位数据,需要将数据发送到英国的总部(并非塔塔)才能解读。
中国的 EDR 法规参考率 CFR563,但有很多不同之处。最明显之处就是 CFR563 法规只能记录两次碰撞事件数据,而我国道路交通状况更加复杂,两次碰撞事件无法满足我国交通事故数据记录需求,因此,应具备至少记录三次碰撞事件数据的能力,才能满足事故记录的需求。此外,也考虑到了 Flexray 总线,但还未考虑以太网总线,毕竟太遥远了。
每个车厂也可以在满足基本要求情况下做一些功能添加,例如凯迪拉克具备超级巡航功能车辆的 EDR 增加了图像记录,事件发生前后 4 秒和事件发生时 1 秒最多 3 个摄像头的图像也会被记录下来。现代起亚则会记录主缸压力值。德系车则支持 Flexray 总线,大众或奥迪则记录事件发生后单一摄像头一分钟内信息。
中国 EDR 标准事件触发阈值:当车辆仅记录“纵向 delta-V(加速度)”时,触发阈值为在 X 轴方向上 150ms 时间区间内不小于 8km/h 的车辆速度变化。当车辆同时记录“横向 delta-V(加速度)”时,触发阈值为在 X 轴方向或者 Y 轴方向上 150ms 时间区间内不小于 8km/h 的车辆速度变化。对于以上两种情况,如果事件持续时间小于 150ms,车辆速度变化不小于 8km/h 时,即达到触发阈值。不过触发并不意味着一定发生了碰撞或者事故,EDR 标准还有一个锁定标准,一旦锁定,记录数据则不可更改。中国 EDR 标准锁定条件:不可逆约束装置(一般就是指任何一个气囊)展开;150ms 时间区间内在 X 轴方向上的车辆速度变化不小于 25km/h。发生后碰时,制造商可采用自行设定的控制算法作为锁定条件。发生侧碰时,应将侧面不可逆约束装置展开作为锁定条件。如果车辆未配备侧面不可逆约束装置,应由车辆制造商确定是否锁定。
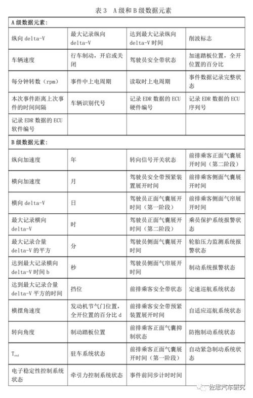
中国 EDR 标准则分 A 级和 B 级,见下表。

美国 CFR563 标准则分表一和表二。

EDR 在电子设计方面比较简单。

典型 EDR 架构
EDR 控制存储单元应支持 UDS 诊断协议,满足 ISO14229—1,ISO15765—2 要求。EDR 系统存储的数据应支持标准车载提取(SAEJl962 诊断连接器)与非车载提取。在碰撞发生过程中,如车内供电回路由于碰撞事件导致无法正常供电,EDR 系统自身应具有供电能力,此供电能力应满足在单一方向发生碰撞的情况下,当所有相关点火回路(如具备)在断电后(150±10)ms 内全部展开时, EDR 系统应至少能满足记录 T0 之前的全部数据和 T0 到断电之后(150±10)ms 的数据的需要,并满足相应试验要求。EDR 一般采用超级电容做备用电源,成本比较低。

典型 EDR 电路架构

EDR 可以跟气囊控制器合二为一,但中国 EDR 标准推荐使用独立系统,PSI5 是气囊系统专用总线。

考虑到线束长度、成本和灵活度,一般是装在仪表盘下方。个人认为行李箱或许更好。
最后来看几个典型数据,均取自美国的 EDR 系统。

日产预留了电机转速记录位置,显然考虑到了电动车和混动车。Service Brake 是行车制动。显然这个低速碰撞一开始驾驶员试图以转向加减速躲开,但没能躲开。在最后的 1 秒里,驾驶员手忙脚乱,大幅度急转,不踩刹车竟然踩了油门。

上表为一辆丰田的数据。似乎是有意撞车,但也不想撞太狠,油门还是松了点,但刹车从头到尾都不踩。
史海拾趣
|
引自:http://www.ourdev.cn/bbs/bbs_content.jsp?bbs_sn=3551988&bbs_page_no=1&bbs_id=9999 DIY制作的好处:让自己拥有一台高精度的数控电源,同时了解数控电源设计要点。 如果你也想拥有一台高精度的数控电源,来吧电源设计从这里开始。 ...… 查看全部问答> |
|
用的FPGA是EP1C6Q240C8, 对前端一个解码芯片的数据进行采样,现在情况是当解码芯片输出的象素CLK(FPGA就是利用这个CLK采样解码芯片的数据)低于150M的时候图象质量挺好, 但是当CLK调到150,162MHZ时 图象就发现偶偶有不该出现的彩色点闪出,比如 ...… 查看全部问答> |
|
你是否想进入嵌入式高薪领域,却感觉无从下手? 你是否在看书、查资料、论坛提问中缓慢而吃力的前行? 时间便是成本!学习的路上,我们更需要专家系统的指引,这样会事半功倍! 华清远见—嵌入式Linux入门实战免费体验日,一天的时间,解决您的 ...… 查看全部问答> |
|
紧急求救!!!!!!!!!!!新手学习WinCE开发,都需要准备什么工具, 各位高手 你们好,我因为项目原因需要在x86平台上利用WinCE 开发程序、但是我目前对WinCE开发的环境,工具等知道的很少,请大家指点一下。开发都需要什么工具(如果用WinCE6.0的话),怎样搭建开发环境,越具体越好啊。 &nbs ...… 查看全部问答> |
|
NovelChip公司拓展中国业务,现招聘能熟练应用cadence工具进行芯片设计的高级工程师。 工作经历要求5年以上,有意者请联系我们。 eMail: zhangzhuo_ym@sina.com Tel: 010-58818986-810 章先生… 查看全部问答> |
|
当我们尚在计划经济体制下,一个人一辈子只能在一个单位工作的时候,西方国家的人才流动已经是正常现象了。如今在我国,跳槽已经成为了一种司空见惯的现象,跳槽的频率甚至和西方相比,也是有过之而无不及。现在西方很多人希望更换工作的原因,已经 ...… 查看全部问答> |
|
用UC3843来设计DC-DC电路,输入电压为24和220V,设计思路如下:当输入为24V时,UC3843工作,当输入电压为220V时,UC3843不工作,请问该怎么控制这个UC3843不工作呢~谢谢~… 查看全部问答> |
|
—专为MFi授权商而推出的具有成本效益的开发套件,支持闪电连接器和最新协议栈—Silicon Labs宣布推出全新的32位硬件和固件开发套件,设计旨在加速MFi(Made for iPod/iPhone/iPad)配件的设计并帮助产品制造商快速将产品推向市场。利用Silicon ...… 查看全部问答> |
|
现在的单片机很多引脚都是复用的,RF7当然也不例外,特别是串行接口,这点TI与RF7挺像的,都是一个具有多个功能的、可以供用户选择的串行矩阵:即一个接口可以支持多种串行总线,例如IIC,UART,SPI等。当然,这些总线是不同同时使用的,必须指定其中 ...… 查看全部问答> |




