历史上的今天
今天是:2025年02月25日(星期二)
2020年02月25日 | 温度开关如何保护室外摄像头免受极端天气影响
2020-02-25 来源:EEWORLD
室外摄像头在安保应用中扮演者重要角色,因此,无论处于热带、寒带,还是日温差极大的气候,都需要确保它们不会运转失常或发生故障。
旧版室外摄像头只能在特定温度范围内可靠地运行。温度较低时,锂电池的内部电阻较大,使得电池容量迅速退化,甚至失效。温度很高时,摄像头的图像传感器可能会产生“热像素”,即会对整体图像质量产生不利影响的明亮的单个像素。
设计一种可承受-30°C至+ 55°C的宽范围环境温度的室外摄像头面临两个主要的设计挑战。第一个挑战是极高/低温下的启动能力。第二个挑战是需要在宽温度范围内准确测量温度,因为安装在摄像头内部的风扇或加热器的运行基于温度测量值。精确的温度结果可最大化摄像头的工作温度范围,并防止设备故障。
具有温度开关的设计可以帮助解决这两个挑战。
风扇和加热器如何实现高效运行
室外摄像头,尤其是高清摄像头,会产生较高能量。环境温度较高时,风扇可以降低内部温度,以保持摄像头正常运行。极端寒冷条件下,尽管摄像头会产生大量热量,但这些热量仍不足以使其在最低工作温度之上工作。因此,当环境温度低时,可使用加热器来升高内部温度。
图1所示为传统的温度保护设计,其中微控制器(MCU)或处理器首先启动,并借助传感器检测温度。但是,如果温度太低或太高,尝试启动时可能会损坏MCU或图像传感器。为避免这种情况,室外摄像头设计应在尝试启动摄像头之前将其恢复到最低工作温度。

图1:传统的温度保护设计
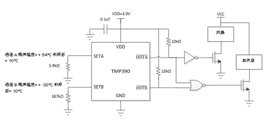
TMP390双通道温度开关可在不使用MCU的情况下提供独立的过高和过低温度检测。由于温度开关直接控制风扇和加热器,因此可在MCU启动之前为整个系统提供合适的温度,从而防止MCU在极高或极低的温度下运行。电阻器可编程的温度跳闸点为各种应用提供了灵活性,而电阻器编程的5°C或10°C的热滞选项可以防止不必要的数字输出切换。
在极低温度下的启动过程中(参见图2),接通电源后,温度开关将首先启动;MCU或其他组件保持关闭状态。温度超出安全范围时,处于低电平有效状态,同时,加热器和风扇开始增加内部温度。温度达到预设值时,整个系统开始启动。与图1中的传统温度保护设计相比,TMP390温度开关可在系统启动之前调节温度,从而解决了在极低或极高温度下启动的挑战。

图2:TMP390在+ 60°C和-40°C阈值下具有10°C磁滞的示例电路
TMP390温度开关在-55°C至+ 130°C范围内具有3C精度(从0°C至+ 70°C为±1.5°C),可在较宽温度范围内提供足够精度。通过精确的温度测量,室外摄像头不必再为温度保护留余地,从而可使工作温度范围最大化,并有效地保护系统内的设备。由于TMP390温度开关可精确控制风扇或加热器,因此可省去室外摄像头中不必要的耗能。
史海拾趣
|
本文有模拟电路、数字电路、单片机电路、ARM硬件、ARM编程等基础知识,里面还有电阻、电容、半导体二级管三极管等元器件的介绍,还有电源电路、电路设计、通信系统等。欢迎想学电子基础知识的人下载。… 查看全部问答> |
|
书接上文 https://bbs.eeworld.com.cn/thread-92283-1-1.html 逻辑综合 如图中所示,逻辑综合是PLD,FPGA,ASIC设计的中心环节。在数十年中,逻辑综合工具把高级语言转换为门级电路,使设计师能够在更高的抽象层次上进行硬件设计,极大的提高 ...… 查看全部问答> |
|
我最近在学华恒ARM9,用的是三星S3C2410当做到中断这个问题的时候,遇到了问题,还请各位大虾帮忙 问题如下: 1、不管我把中断置一还是置零都没看到区别,和芯片资料有出入,为什么会这样 2、我把中断待决寄存器和源待决寄存器的值读出来,发现 ...… 查看全部问答> |
|
代码如下: / UART初始化 void uartInit(void) { SysCtlPeriEnable(SYSCTL_PERIPH_UART1); // 使能UART模块 &nbs ...… 查看全部问答> |
|
#include \"msp430g2553.h\" //unsigned char SPWM_FLAG; unsigned char i=0; void main(void) { //unsigned char i=0; //unsigned char a[32]={0x80,0x98,0xb0,0xc6,0xda,0xea,0xf5,0xfd,0xff,0xfd,0xf5,0xea,0xda,0xc6,0xb0, ...… 查看全部问答> |




