历史上的今天
今天是:2025年02月28日(星期五)
2020年02月28日 | 基于AVR单片机的酒驾监测追踪车载系统设计
2020-02-28 来源:eefocus
简介: 文章提出了一种基于AVR单片机的酒后驾车监测追踪车载系统,主控芯片选用Atmel公司的ATmega16L。
文章提出了一种基于AVR单片机的酒后驾车监测追踪车载系统,主控芯片选用Atmel公司的ATmega16L。该系统由主控模块,酒精浓度检测模块,GPS定位模块,GSM无线数据传输模块,和报警显示模块组成。为了杜绝酒驶,各国也都提出了很多方法,在国外有使用如酒精钥匙Alcokey,红外相机监测酒驾等来进行实时监控。国内对于酒驾的检测主要还是使用一些常规方法,即用手持式呼气酒精测试和顶空气相色谱仪血液酒精检验。但是上述两种方法只能由交通监管人员设卡实施,给酒驾检测带来了很大的不便,也不能从根本上杜绝酒后驾驶的违章行为。文中所述基于AVR单片机的酒后驾车监测追踪车载系统是通过在汽车内安装酒精浓度检测模块,来检查驾驶人员的酒精含量:借助GPS定位模块实时定位酒驾车辆的地理位置;GSM无线数据传输模块将检测到的酒驾车辆地理位置信息发送到交通指挥监控中心实现整个实时监控过程。文章着重从系统的硬件部分着手,详细阐述了各个硬件模块的设计及实现过程,与传统的酒精检测仪器相比,该系统有快速检测,准确定位,实时追踪等优点。
一、系统结构
酒后驾车监测追踪车载系统由主控模块,酒精浓度检测模块,GPS定位模块,GSM无线数据传输模块和报警显示模块组成,其总体框图如图1所示。酒精浓度检测模块循环检测驾驶者酒精浓度,若酒精浓度超过预先设定的阈值时,系统开启GPS定位模块进行定位。待GPS模块定位成功,GSM无线数据传输模块将目标车辆的地理位置信息(经纬度)发送到交警平台上。同时,报警显示模块发出报警,提醒驾驶者当前处于酒后驾驶状态。

图1 系统结构框图
酒精浓度检测模块主要功能是检测驾驶者呼出气体中的酒精浓度含量,由MQ-3酒精传感器,小信号放大电路以及A/D转换电路组成。一旦酒精浓度超标,它就传递信息给主控模块。
GPS定位模块负责对车辆进行实时的定位跟踪,存储目标车辆的地理信息(经纬度)。
GSM无线数据传输模块负责将GPS模块定位到的地理位置信息通过短信的方式发送到交警平台上,以便交警能够实时跟踪目标车辆。
报警显示模块用于酒精浓度的超限报警以及显示一些必要的日常信息。
主控模块负责各个子模块之间的数据交换和数据计算。当接收到酒精浓度检测模块传递过来的浓度超标信号后,就唤醒GPS模块和GSM模块,并且处罚报警模块。这里我们选用Atmel公司的ATmega16L作为主控芯片。
1.1 酒精浓度检测模块设计
酒精浓度检测模块主要由3个部分组成:酒精传感器,小信号放大电路和A/D转换器。
酒精传感器是整个模块的核心,常用的酒精传感器主要有电化学酒精传感器,半导体酒精传感器等等。考虑到这套系统为车载系统,因此需要传感器具有体积小,精度高,响应快,抗干扰能力强的特点,我们选择了MQ-3酒精传感器。MQ-3传感器对乙醇蒸汽有很高的灵敏度和良好的选择性,它的测量范围是10~1 000 ppm的酒精浓度,在测量范围内,该传感器的体电阻与空气中的酒精含量成线性关系,我们通过将体电阻的变化转化为一种电压的变化,就可测得空气中酒精的酒精含量。
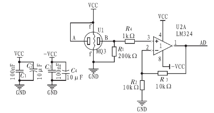
该系统设计电路如图2所示。U1是酒精传感器,两个F引脚为加热引脚,用来给传感器预热,A,B引脚为信号输出,A接电源,B与地之间串一个200 kΩ的采样电阻(实际电路中用一个电位器来替代),其作用是将体电阻Rs转化为电压输出,运放U2A组成一个同向放大电路,其放大倍数为1+R3/R2,这里R3=R2,所以放大倍数为2倍,然后运放输出端接A/D输入端,这里A/D我们采用ATmega16L的片上A/D,其分辨率为10位,足以满足我们的采集需求。由此,得到输出电压与体电阻Rs的关系为
,其中R1=200kΩ,Rs为体电阻,然后再根据体电阻与酒精浓度的线性关系,就可以计算出空气中得酒精含量。

图2 酒精浓度检测模块电路设计
1.2 GPS定位模块设计
GPS定位模块采用韩国JCOM公司的产品C3-370c,该款接收机体积小,定位准确,使用串口(RX和TX)与主控进行通信。在实际的应用中,只将其中一条TX引脚与主控的RX引脚连接,这样不仅可以简化设计,节约的IO端口,又方便控制。GPS模块平时不启动,只有当酒精浓度检测模块检测到酒精浓度超标时才启动,因此需要有一个控制端,这里我们利用了GPS的一个引脚EN,即GPS的使能端。EN=0时,GPS使能,开始定位;EN=1时,GPS不使能,进入休眠状态,此时的功耗几乎为0.该款GPS接收机还预留了一个BOOT,平时状态下,BOOT=0;当BOOT=1时,进入固件更新状态,固件中可以更新GPS模块的当前时区,波特率等,方便在不同的地点使用此系统。
1. 3 GSM无线数据传输模块设计
采用西门子公司的TC35i.TC35i是一个支持中文短信息的工业级GSM模块,其性价比很高,工作在GSM900和GSM1800双频段,其电源范围为直流3.3~4.8 V;电流消耗为:休眠状态3.5 mA,空闲状态25 mA,发射状态平均300 mA,峰值为2.5 A;可传输语音和数据信号,在GSM900和GSM1800时功耗分别为2W和1W,通过接口连接器和天线连接器分别连接SIM卡读卡器和天线。SIM电压为3 V/1.8V,TC35i的数据接口(CMOS电平)通过AT命令可双向传输指令和数据,可选波特率300b/s~115kb/s,自动波特率为1.2~115 kb/s.它支持Text和PDU格式SMS(Short Message Service,短消息),可通过AT命令或关断信号实现重启和故障恢复。TC35i由供电模块(ASIC)、闪存、ZIF连接器、天线接口等6部分组成。
1.4 报警显示模块设计
报警显示模块用于酒精浓度的超限报警和日常信息的显示,由蜂鸣器和LCD5110组成,LCD5110是一款常用的液晶屏,供电2.7~5.5 V,通过不同的字库取模,可以显示数字,英文字母,汉字和图片,该款液晶还具有一个背光接口,在外部光线不足的时候可以用一个跳线帽点亮背光,提供照明。LCD5110与主控MCU的通信采用SPI接口,但是为了硬件IO的通用性和软件的可移植性,本系统中用通用IO来模拟SPI时序,形成一个软件SPI,因此我们将LCD5110的接口放在了5个通用IO而非专用SPI接口上,增加了布线的方便性。报警装置采用一个有源蜂鸣器,用一个NPN三极管做电流放大,如图3所示,三极管的基极通过一个电阻连接到主控的一个IO上,控制蜂鸣器发声与否。

图3 报警显示模拟电路设计
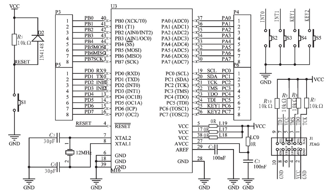
1.5 主控模块设计
主控模块由单片机ATmega16L及其外围电路组成的最小系统构成。ATmega16L是一块8位单片机,其片上集成了一个10位的AD转换器,分辨率达到5/1024,足以满足酒精浓度检测模块中的采样要求;片上还有一个全双工串口,用于GPS模块和GSM模块的数据通信。ATmega16L普通模式下功耗仅为3.3 mW,非常适合本系统应用。其电路设计如图4所示。

图4 主控模块电路设计
二、系统测试
整个系统如图5所示,共分3层,上层为主控芯片和显示部分,预留了酒精传感器和GPS的接口,中间的部分是GSM模块,底层为电源层,各个模块的电源均独立从电源层供出,同时这样可以减少电源纹波对信号的干扰,系统由外部9 V电源供电,与车载9 V电源兼容。

图5 系统整体实现图
三、结论
为了防止驾驶者因饮酒驾驶而导致交通事故,提出了酒后驾车监测追踪系统。本设计实现了该系统主控模块,酒精浓度检测模块,GPS定位模块,GSM无线数据传输模块,报警显示模块的硬件部分。本系统整体体积小,便于车载;成本相对低,便于推广应用;覆盖范围广,而且还可以自行升级固件,具有极好的实际应用前景。
史海拾趣
|
我是按本论坛的步骤装的软件,先是CCS33,再是升级包,28027的插件,XDS100仿真器的驱动,用评估板时连接正常!! 后来加了自己的扳子,可能是28027烧了,一连接到CCS33,软件界面就闪。 后来加到评估板也不能连接!! 我就按步骤重装所有软件, ...… 查看全部问答> |
|
Hi all, 我这里有自己开发的WINCE平台的USB加密狗驱动,支持飞天诚信的ROCKEY2,有没人感兴趣评测一下?驱动和SDK都是免费提供的,自本贴发布之日起,30天内若有人破解其加密保护作用,我可奉上1000分。… 查看全部问答> |
|
收集一些群,给大家玩玩。我一般晚上回去群聊。 花江群 39063007——主要是wince的,单片机啥都有。 珠海电子工程师群 92580412 ——里面有一些骨灰级工程师,偏向硬件。 桂电科协群32986294——里面有部分是学生,但是也蛮多深圳,广州的工程师 ...… 查看全部问答> |
|
卡插到笔记本后,能检测到硬件,显示信息:OEM PRISM2_IEEE_802.11_PC-CARD,可偶怎么也找不到驱动,也不知道其他更多的信息。郁闷!!! … 查看全部问答> |
|
从十月份买了辆山地车,开始跟大家一起出去玩.之前有过想法想做个温度,湿度和高度计一体的东西.本来想着赶不上了.没想到找到的数字气压传感器BMP085,而且价格还算可以.今天收到了芯片,一时激动.决定先把东西发上来.一点一点的做. ...… 查看全部问答> |
|
德州仪器产品市场营销工程师,为您介绍业界最广泛的无线产品组合WCS,敬请收看。 $(\'swf_Cz5\').innerHTML=AC_FL_RunContent(\'width\', \'550\', \'height\', \'400\', \'allowNetworking\', \'internal\', \'allowScriptAccess\', \'never\', \ ...… 查看全部问答> |
|
TI 招聘的 系统工程师(SE)和助理嵌入式应用工程师(EP FAA) 有什么区别,侧重点... TI 招聘的 系统工程师(SE)和助理嵌入式应用工程师(EP FAA) 有什么区别,侧重点是? 请知道的帮忙回答一下, 谢谢啊… 查看全部问答> |




