历史上的今天
今天是:2025年03月02日(星期日)
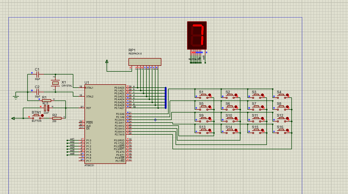
2020年03月02日 | 4*4矩阵按键《行列反转法》扫描依次显示0-f
2020-03-02 来源:51hei
数码管采用共阴数码管;
proteus电路接法如下:
程序如下:
void key_scan() //按键扫描函数
{
unsigned char code table[] = {0x3f,0x06,0x5b,0x4f,0x66,0x6d,0x7d,0x07,0x7f,0x6f,0x77,0x7c,0x39,0x5e,0x79,0x71};
P2 = 0xf0; //列扫描
if(P2 != 0xf0)
{
delay(1000);
if(P2 != 0xf0)
{
P2 = 0xef;
// delay(10000);
if(P2 != 0xef) //第一行扫描
{
switch(P2)
{
case 0xee: P1 = 0x1f; P0 = table[0]; break;
case 0xed: P1 = 0x1f; P0 = table[4]; break;
case 0xeb: P1 = 0x1f; P0 = table[8]; break;
case 0xe7: P1 = 0x1f; P0 = table[12]; break;
}
}
P2 = 0xdf;
if(P2 != 0xdf)
{
switch(P2)
{
case 0xde: P1 = 0x1f; P0 = table[1]; break;
case 0xdd: P1 = 0x1f; P0 = table[5]; break;
case 0xdb: P1 = 0x1f; P0 = table[9]; break;
case 0xd7: P1 = 0x1f; P0 = table[13]; break;
}
}
P2 = 0xbf;
if(P2 != 0xbf)
{
switch(P2)
{
case 0xbe: P1 = 0x1f; P0 = table[2]; break;
case 0xbd: P1 = 0x1f; P0 = table[6]; break;
case 0xbb: P1 = 0x1f; P0 = table[10]; break;
case 0xb7: P1 = 0x1f; P0 = table[14]; break;
}
}
P2 = 0x7f;
if(P2 != 0x7f)
{
switch(P2)
{
case 0x7e: P1 = 0x1f; P0 = table[3]; break;
case 0x7d: P1 = 0x1f; P0 = table[7]; break;
case 0x7b: P1 = 0x1f; P0 = table[11]; break;
case 0x77: P1 = 0x1f; P0 = table[15 ]; break;
}
}
}
}
}
void main()
{
while(1)
{
key_scan();
}
}
史海拾趣
|
涉及产品造型问题。无庸置疑,做FFT,DSP是首选,但ARM也有其很诱人的优势,想请教一下用ARM做过FFT的朋友,其速度如何?请告知一下所用的芯片型号、振荡器频率、FFT点数及运行时间。谢谢各位。… 查看全部问答> |
|
warning: function declared implicitly错误原因 error:function declared implicitly 解决方法:需在在头文件中用extern关键字声明函数 … 查看全部问答> |
|
CPU:E2200 主板:技嘉GA-G31M(板载X3100显卡,intel G31芯片组)(因为技嘉,华硕价格较贵,可以微星,昂达等G31芯片组的二组主板代替) 内存:金士顿2G,DDR2/800(或金邦,建议不要用威刚,威刚兼容性较差) 显卡:(如有需要可另配,但学习 ...… 查看全部问答> |
|
STM32F107中,用TIM3的PWM模式,预分频数为0,重装载值为3600,按道理说TIM3的最大频率为36MHz,那么PWM的频率应该 ...… 查看全部问答> |
|
毕业已一年又一个月,4年的大学时光,可以说我花在学习上的时间不少,基本上每门课都去学,搞到最后整体成绩还好,但每一门又不是很精通。所以现在工作中得恶补了,呵呵~记得在大三时开设了单片机课程,51的,还是汇编语言。当时就对单片机很好奇, ...… 查看全部问答> |
|
前两天我发了个帖子,说明LPC810如何用SWD方式(J-LINK)下载 于是我写了下程序,就是点亮那个LED的程序 #include \"lpc8xx.h\" int main(){ LPC_SYSCON->SYSAHBCLKCTRL |= (1DIR0|=1… 查看全部问答> |
|
现出让一套CY8CKIT-001 PSoC 开发套件,该套件是集PSoC 1、PSoC 3、PSoC 5三个系列的学习开发的,共包括一块主板、三块MCU模块、还有一个MINI PROR 程序下载下载器。下面上个图: … 查看全部问答> |




