历史上的今天
今天是:2025年03月02日(星期日)
2020年03月02日 | 技术文章— 单节3.7V锂电池升压9V、8A大电流异步DC-DC升压IC
2020-03-02 来源:EEWORLD
DC-DC升压是很多电子产品常用的电路。随着集成电路技术的发展,大电流,大压差,DC-DC升压IC也很成熟。HT8905是一款高效的非同步DC-DC升压转换器。内部集成8A电流MOS管,输出电压可调最高9V,输入电压最低2.5V,效率87%以上。SOP8封装外围简单,MOS限流值可调,调试方便,应用广泛。
深圳市永阜康科技有限公司结合客户实际方案,成功应用到单节锂电池3.7V供电的手持风扇、便携式电动工具、电子烟、蓝牙音响等案列。
HT8905应用特性
1. HT8905脚位图

2. HT8905管脚说明

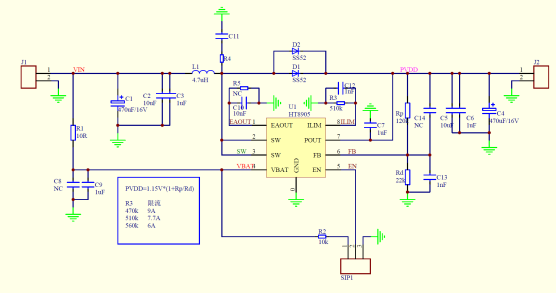
3.HT8905 DEMO原理图

4. 不同升压输出对应的输出电流(Vin=3.7V,RILIM=510k)

5. 外部限流设置电阻对应的限流值

6. HT8905 DEMO板PCB顶层设计图

7. HT8905 DEMO板PCB底层设计图

8. HT8905 DEMO板贴片图

9. HT8905 DEMO板物料清单

10. HT8905 DEMO板实物图

11.DC-DC升压芯片选型表

史海拾趣
|
1 引言 LIN 是低成本网络中的汽车通讯协议标准,LIN(Local Interconnect Network)是低成本的汽车网络,它是现有多种汽车网络在功能上的补充由于能够提高质量、降低成本,LIN 将是在汽车中使用汽 ...… 查看全部问答> |
|
开发板想加手机功能,1、硬件要加什么,如射频模块 2、软件要加什么,如所加硬件的驱动,另外在操作系统中是否还需加一个电话模块的软件,实现电话功能. 3、请大侠解答一下,有做过的朋友给说一下,系统运行wince或Linux。 … 查看全部问答> |
|
应届生请教,WINCE嵌入式应用编程发展前景,请大家谈谈个人对现在工作的满意度? 想请教下wince、windows mobile编程方面的工作前景怎样呢》?高薪的可能性? 上次跟一个同学谈过,说这方面可能比较难拿到高薪 不知道大家的情况怎样呢?或者谈谈个人对现在工作的满意度? 下面介绍下我自己的基本情况 我是应届研究生,熟 ...… 查看全部问答> |
|
各位驱动学者前辈,小弟初学驱动开发,请指教一下ifs ddk和vc的配置步骤。我下的是win server 2003 ifs kit,但是装上后不知道从哪些代码,ifs 在这的作用,对了我是在xp上装得server 2003 ifs .是不是因为这不能用。请高手指教!… 查看全部问答> |
|
Andrew Armutat 产品市场部 吉时利仪器公司 2602型双通道系统源表[1] 并行I-V测试[2]系统――适用于复杂器件的多个DUT测试或多通道测试的系统。对此类DUT的测试,速度取决于仪器、应用程序以及在施加激励源后DUT达到稳定响应时所 ...… 查看全部问答> |
|
用运放接双色LED, 搭文氏电桥,直观显示电压波动。 具体说明和源代码: 运放接LED的源代码 我每周发两个最好的应用电路和设计技巧,关注我的微信公共账号 \"电路图\" 就可以订阅。或者扫描这个二维码 … 查看全部问答> |
|
【Energia开发环境】MSP430 LAUNCHPAD学习笔记2--Lab2 KEY control LED1 【Energia开发环境】MSP430 LAUNCHPAD学习笔记2--Lab2 KEY control LED1材料:MSP430 LAUNCHPAD x 1LED1(P1.0)KEY(P1.3) 实验目的:让MSP430 LAUNCHPAD的P1.0 Y有按键S2控制亮灭原理图如下: 原理分析:为保持按键在没有按下时,P1.3引脚保持高电 ...… 查看全部问答> |




