历史上的今天
今天是:2025年03月05日(星期三)
2020年03月05日 | 基于ATmega16L单片机的温度控制系统电路设计
2020-03-05 来源:eefocus
简介:设计一种基于ATmega16L单片机的温度控制系统,阐述该系统的硬件设计方案。采用模块化设计方法,利用增量式PID算法使被控对象的温度值趋于给定值。
主控制器
系统主控制器采用ATmega16L,该单片机是一款高性能、低功耗的8位AVR 微处理器,具有先进的RISC结构,内部有大容量的ROM、RAM、Flash和EEPROM,集成4通道PWM,SPI串行外设接口,同时具有8路10 位A/D转换器,对于数据采集系统而言,外部无需单独的A/D转换器,从而可节省成本。另外,该单片机提供JTAG调试接口,可采用自制的简易JTAG仿真器进行程序调试。
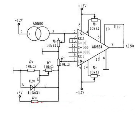
温度采集电路
图为温度采集电路。该电路主要由温度传感器AD590和差分运算放大器AD524组成,其中温度传感器AD590是一种新型的两端式恒流器件。激励电压范围是4~30 V,测温范围为-55~+150℃。当AD590的电流流过一个5 kΩ的电阻时,温度升高1 K,该电阻上的电压增加5 mV,即转换成5 mV/K。因此,温度在0~100℃间变化时,电阻电压在1.365~1.865 V间变化。运算放大器AD524用于把绝对温度转换成摄氏温度。

温度控制电路
该电路主要由光电耦合器和可控硅组成,如图所示。单片机发出的控制信号(PWM)经驱动器后控制光电耦合器的工作状态。当光电耦合器工作后,使双向可控硅的触发极处于高电平,可控硅处于导通状态,进而控制加热棒的工作。
上一篇:基于电力线载波的智能插座设计
史海拾趣
|
前言 FPGA(现场可编程门阵列)是由掩膜可编程门阵列和PLD(可编程逻辑器件)演变而来的,并将二者的特性结合在一起,使FPGA既有掩膜可编程门阵列的高逻辑密度和通用性,又有PLD的可编程特性。FPAG技术的发展使得单个芯片上集成的逻辑门数越来越多 ...… 查看全部问答> |
|
新手求教Serdes的Deterministic Latency模式 pattern信号与0xBC对不齐 数据检测出错 如题,本人正在使用Cyclone IV GX EP4CGX75CF23,现在在调试serdes的时候遇到了大问题,还请知道的好心朋友帮指导指导,先提前谢过了! Serdes使用的Deterministic Latency模式做收发器,现发现接收到的rx_patterndetect信号有时候与0xBC对不齐, ...… 查看全部问答> |




