历史上的今天
今天是:2025年03月14日(星期五)
2020年03月14日 | 430单片机时钟系统与复位系统的配置(1)
2020-03-14 来源:eefocus
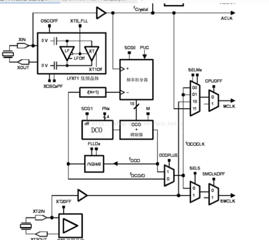
msp430单片机的时钟系统和复位系统涉及到5个引脚
时钟系统: XIN XOUT/TCLK XT2IN XT2OUT 8 9 52 53引脚
复位系统: RST 58引脚
一:首先 了解时钟系统:单片机运行需要时钟支持,就像计算机的CPU一样,如果没有时钟电路来产生时钟驱动单片机,那单片机就不能执行程序
msp430单片机已经在内部集成了时钟电路,只需的单片机的两个振荡电路输入输出引脚 加上晶振以及两个电容即可


外部的晶振 我把它理解成信号源,通过这个震荡电路,就可以向单片机内部输入时钟信号了。
单片机有内部时钟方式和外部时钟方式两种:(1)单片机的XIN和XOUT内部有一片内振荡器结构,但仍需要在XIN和XOUT两端连接一个晶振和两个电容才能组成时钟电路,这种使用晶振配合产生信号的方法是内部时钟方式;(2)单片机还可以工作在外部时钟方式下,外部时钟方式较为简单,可直接向单片机XIN引脚输入时钟信号方波,而XOUT管脚悬空。既然外部时钟方式相对内部较为方便,那为什么大多数单片机系统还是选择内部时钟方式呢?这是因为单片机的内部振荡器能与晶振、电容构成一个性能非常好的时钟信号源,而如果要产生这样的信号作为外部时钟信号输入到单片机中,则需要添加的器件远不止一个晶振和两个电容这么简单。时钟电路在单片机系统中很重要,它能控制着单片机工作的节奏,是必不可少的部分
430单片机时钟系统:外部高频时钟系统,外部低频时钟系统,内部RC振荡器
内部时钟信号分类:mclk主时钟信号 aclk辅助时钟信号 SMCLK子系统时钟信号
时钟系统寄存器:
DCOCTL:配置DCO内部RC振荡器 DCOX选择频率 MODX微调
BCSCTL1:基本时钟系统控制寄存器1,配置选择时钟的类型
BCSCTL2配置选择时钟的类型
IE1:中断使能寄存器
IFG1:也是为了判断晶振是否有错
时钟工作模式:AM(正常模式) LPM0~5(低功耗)
二:复位系统
复位以后的特性
I/O口为输入,看门狗被打开
上一篇:MSP430复位电路
下一篇:MSP430最基本的IO配置
史海拾趣
|
AC(alternating current) 交流(电)A/D(analog to digital) 模拟/数字转换 ADC(analog to digital convertor) 模拟/数字转换器 ADM(adaptive delta modulation)&n ...… 查看全部问答> |
|
全系列数据手册,原书扫描,共795页,每个器件都附有简要说明、逻辑图、真值表、电气特性表http://www.etuni.com/data/downdata.asp?id=910… 查看全部问答> |
|
Filter Solutions Nuhertz公司出品,Nuhertz公司是滤波器设计软件的行业领军企业。 网上只有试用版下载,仅有20天的试用期,过了软件就基本瘫痪了,当然咯,细心点的话还是可以找到序列号的。 功能非常齐全,值得一提的是,Filter Solutions绘制 ...… 查看全部问答> |
|
一个LED的N种玩法 (一) Author: chenzhufly Email: chenzhufly@126.com 2010-4-27 NXP的LPC1343板载资源真的很少,仅仅只有一个LED接在 P0_7上。需要说明的是LPC1343其他的管脚都已经引出,很容易扩展,如果谁有兴趣的话可以做做。虽然我工具齐 ...… 查看全部问答> |
|
在单步调试GPIOPinTypeGPIOOutput(GPIO_PORTD_BASE, GPIO_PIN_4|GPIO_PIN_5 );时,看反汇编代码,发现程序根本就在GPIODirModeSet子程序和GPIOPadCongfigSet子程序中不会发生跳转,只要是出现TST指令,下一句指令肯定就是ITE EQ 所以程 ...… 查看全部问答> |
|
猎头职位:北京世界五百强诚聘symbian高级研发-c++ 有相应的具体JD 客户是世界五百强外资,做手机symbian系统的研发 一般要求硕士5年经验以上,具体看个人资质 请有意者速速联系 msn:jessi.wang@hotmail.com e-mail:weiyangwj@sina.com 可 ...… 查看全部问答> |




