历史上的今天
今天是:2025年03月28日(星期五)
2020年03月28日 | 算法器之AVR的ISP烧录
2020-03-28 来源:eefocus
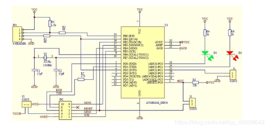
总的电子线路如下:

这里先介绍一下这个芯片:
74HC244是一款高速CMOS器件,74HC244引脚兼容低功耗肖特基TTL(LSTTL)系列。74HC244是八路正相缓冲器/线路驱动器,具有三态输出。该三态输出由输出使能端1OE和2OE控制。任意nOE上的高电平将使输出端呈现高阻态。74HC244与74HC240逻辑功能相似,只不过74HC244带有正相输出。
用来作计算机并口和单片机的缓冲隔离。注意是连接到LPT打印口
其他必需知识点:
LPT的⑦脚输出编程命令和数据到单片机的MOSI端(MOSI在这里表示计算机输出、单片机输 入)
LPT的⑥脚输出串行编程时钟信号到单片机的SCK端,SCK是IIC时钟
LPT的⑨脚输出复位信号到RST端
LPT的⑧脚输出编程状态信号到LED端。LED是目 标板上的发光二极管,可以不用。
由单片机读出的信息经MISO端(MISO在这里表示单片机输出、计算机输入)输出到LPT的⑩脚。
74HC244的电源 由单片机目标板上的5V电源通过二极管VD1提供。
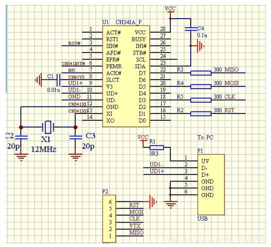
明白是明白了,但是我想要的是用usb的,现在谁的笔记本电脑还有打印机接口啊?
因此其实用下面的这个电路:

其实还不是这个电路,这个电路太灵活了,因此现在用CH341A芯片来解决才比较方便。


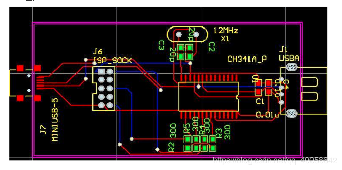
照这样焊接好就完事了
史海拾趣
|
最近在设计一个PIPELINED ADC,发现采样保持运放的速度不够,请问大侠建立时间与UGB和相位裕度是什么关系?哪里有这个问题较详细的资料,建立时间还与那些参数有关?… 查看全部问答> |
|
QT:multiple definition of错误???????? 源码:tem.h中定义Tem类 #include #include #include #include #include #include #include #include #include #include #include #include #include #include #include #include #include #include class Tem : pub ...… 查看全部问答> |
|
新做的板子,共有3个串口,串口1 是作为调试口用的, 现在不想让串口1作为调试输出口,让其做为通用的串口来用, 但有个问题: 在PC 端用串口监视软件,和 ARM板的串口一相连,给ARM板供电,发现在PC端 有数据输出,而此时,在ARM端并没有向PC ...… 查看全部问答> |
|
经过不依不挠的努力,和点滴节约出来的时间,来开发了这款应急灯,今晚总算程序的草稿也写好了,下到板子里,一次OK,应急灯就那么亮了 先上图,等我程序修改好后,再详细说明 1,充电电路部分调试成功时 2,完整硬件调试通过时(人头请忽略 ...… 查看全部问答> |




