历史上的今天
今天是:2025年04月24日(星期四)
2020年04月24日 | 速度与激情:16S-17S锂离子电池组让电动摩托车更持久
2020-04-24 来源:EEWORLD
随着快递服务需求的快速增长,电动摩托车因其电池容量大于电动自行车和电动踏板车的优势而变得越来越受欢迎。容量越大,行驶时间就越长,这有助于节省时间,并实现更长距离的递送。
电动摩托车电池组有多个电压平台,其中最普遍的是60V,它在一个电池组中需要16S或者17S锂离子电池。
实现更长的运行时间需要解决三个设计难题:
高精度电池电压采样以提高电池容量计算精度。
电池电压平衡。
低系统电流损耗,特别是在待机模式下。
低电流损耗16S-17S电池组参考设计可以帮助解决以上提到的设计难题。它使用BQ76940电池监控器用于电池组低15串电池电压采样监控,使用一个双通道通用运算放大器LM2904B监控高两串电池电压。通过外部金属氧化物半导体场效应晶体管(MOSFET)实现更大的电池均衡电流。电池组参考设计的框图如图1所示。

图1:16S-17S电池组框图
高精度电池电压采样
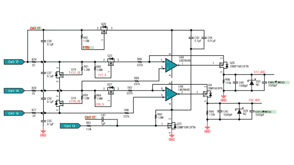
BQ76940直接监控低15串电池,因此低15串电池电压精度直接由BQ76940决定。在25°C时从3.2 V到4.6 V的典型电压采样精度为±15 mV。必要时,可以通过额外校准进一步提高其电压采样精度。图2所示的分立电路决定了两个上部电池的精度。

图2:两个上部电池的分立电路图
以17串电池为例。当Q25在线性模式下工作时,LM2904B的一个通道与P沟道MOSFET Q25、R89和R96一起作为负反馈电路工作。放大器的负相输入电压等于正相输入电压,即16串电池的电压。因此第17串单节电池电压加在R89两端产生的电流流过Q25和R96并返回参考地,第16串单节电池采样与此类似。
通过使用模数转换器(ADC)测量ADC_16和ADC_17电压,可以监控第16串和第17串单节电池电压。考虑到R89、R96、R87、R94和ADC参考的容差,需要两点校准以获得更高的精度。图3显示了两点校准的过程。

图3:两点校准过程
我在实验室测试了校准后的第16串和第17串电池电压精度;结果如图4所示。精度达到±2mV。

图4:16串和17串电池电压精度(25°C时)
电池均衡
由于第16串和第17串电池由分立电路监控,而下部15个电池由BQ76940监控,因此必须考虑对电池均衡的影响。
图5显示了主要的电流路径。红色表示通用运算放大器的电源路径,绿色表示第17串电池的电压采样路径,灰色表示第16串电池的感测路径。通用运算放大器的供电电流由整个电池组提供并流回参考地,因此是对整个电池组放电,并不会导致不均衡。第17串电池的电压采样路径也是从整个电池组流回参考地,因此也不会导致不均衡。但是第16串电池的电压采样路径从低16串电池流回参考地,这将导致第17串和低16串电池之间出现电压不均衡。这种不均衡只有在检测第16串电池电压时才会出现。
若要减少不均衡的影响,可以在不检测第16串电池的时候关闭Q21,并在计算不均衡影响时考虑Q21控制电路电流。
根据此处的分析,并假设电压采样周期为250ms,则此参考设计的不平衡电流应小于0.1 µA。

图5:分立电路电流路径图
低系统待机消耗
在先前撰写的文章“踏板动力解决方案:为电动自行车和电动摩托车提供耐久性更好的13S、48V锂离子电池组,我解释了如何用LM5164和系统级设计来降低待机模式下的系统级电流消耗。现在,我想简单地讨论一下如何降低待机模式下分立电路的电流消耗。待机模式下既不充电也不放电。电池电压感应起到保护作用,通常可以通过增加空闲时间来降低频率。为了减少待机模式下的功耗,您可以在不需要感测电压的情况下关闭电路。
图2中的解决方案使用P通道MOSFET Q20将电源切换到LM2904B,并由微控制器控制。为了进一步降低电流,我增加了Q22和Q21,用来切断电池电压传感线路,从而节省更多的能量。假设电压感应周期为250 ms,空闲时间为250 ms,则待机时的平均电流消耗将相当低。图2所示的解决方案中的典型电流小于1 µA。
结论
总的来说,该参考设计提供了一个具有成本竞争力的电池组解决方案,覆盖高达17S的电池,是电动摩托车的理想选择。该设计通过以下方式实现更长的运行时间:
提高电池电压采样精度。
减少待机模式下的电流消耗。
消除不均衡影响。
这种设计也适用于需要16S/48-V磷酸锂离子电池组的电信备用电池组。
下一篇:一场关于氢燃料电池的拉锯战(下)
史海拾趣
|
Protel99SE精彩教程 此教程采用的样板软件是PROTEL99SE汉化版,对于学习PROTEL99SE很有用~99SE是PROTEL家族中目前最稳定的版本,功能强大。采用了*.DDB数据库格式保存文件,所有同一工程相关的SCH、PCB等文件都可以在同一*.DDB数据库中并存,非常 ...… 查看全部问答> |
|
做的一个简单的cla电路,综合后得到电路网表。然后使用write -hierarchy -output cla.db 和write -format Verilog -hierarchy -output cla.v 保存了综合后的网表。但是用pt读后:read_db cla.db 这个说No-Design were read和read_verilog cla.v 这 ...… 查看全部问答> |
|
小弟刚接触stm32,图片上那个画红线的愣是没看懂,为什么给寄存器赋值先与运算一下呢?刚开始寄存器的值不是复位值么?那也就是全0,与运算一下后不都变成......先谢谢大家啦! [ 本帖最后由 九霄飞瀑 于 2012-3-8 23:51 编辑 ]… 查看全部问答> |
|
我写的代码如下,定时器是每200US发信号量给任务,然后任务是改变PWM的输出频率。但是我在示波器下观察,发现时没有波形输出的?请问是什么原因? #define TASK_STACKSIZE 2048 OS_STK task1 ...… 查看全部问答> |




