历史上的今天
今天是:2025年07月30日(星期三)
2020年07月30日 | 技术文章—超低功耗无磁水表应用案例
2020-07-30 来源:EEWORLD
摘要:无磁水表方案具有高能低耗的系统设计,具备明显的性能和成本优势,适用气表、热表等表计方案设计需求。
随着时代发展,智能水表替代部分传统机械水表,得到广泛应用。而智能水表的计量方式也随着电子技术的发展越来越多样化,如机械表头检测、超声波检测、有磁检测等方式相继问世。但这些方式存在明显局限性:容易受外界电磁干扰,或者因为永磁体对水中杂质的累计吸附造成计量误差,或被人为利用而漏计及不计。在这种情况下,无磁计量水表以其计量精度高、无磁性、无杂质吸附,且不被人为干扰等优点,被广大水表厂家所青睐,市场前景广阔。
一、无磁检测原理简介
无磁水表的基础原理是LC振荡传感器,在该电路中,通过开关K调整,可以在LC电路上实现一个正弦波输出电路,通过K对电容C充电,充满后,将K与电感L连通,电容的电量将通过L放电,由于存在电感L的电能消耗,所以将会呈现一个逐步衰减的正弦波输出。如下图

LC振荡电路
利用该原理,无磁水表通过检测该正弦波衰减过程来实现水表计量。在下图右边部分的电路中,圆盘代表水表的表盘转子,深色区域表示金属表盘区,白色区域表示为非金属表盘区,L为固定的电感线圈。
当对该LC电路充电后,MCU通过检测固定电容C两端的电压,可以获得LC振荡电路中的正弦波。当电感线圈处于金属区,会形成电感涡流,导致更大的电能消耗,正弦波衰减速度更快;当电感线圈处于非金属区,基本不存在涡流,正弦波衰减速度相对较慢。通过MCU来检测正弦波衰减的快慢,可以准确识别出表盘转子处于哪个区域,进而判断表盘位置及圈数,达到水表计量的目的。

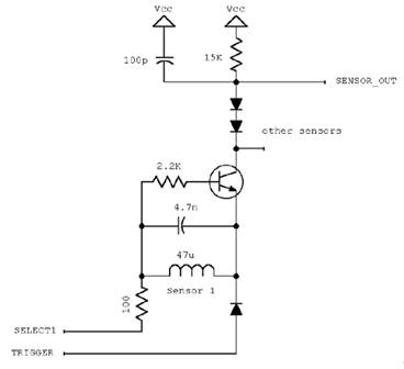
二、传感器硬件简介
下图仅显示了一个电感传感器的示意图。

三、华大无磁水表方案介绍

本方案为无磁水表,可用于家庭或工业上测量水量,通过 RS-485 自动远程抄表、 M-Bus 仪表总线、其他无线通信来组建抄表网络。本方案具备抗干扰能力强,功耗超低等优势。
HC32L176系列为高性能、低成本、超低功耗MCU。32位ARM®Cortex ™ -M0+内核、运行速度高达48 MHz、内置32位硬件乘法器、最低工作电压1.8V。待机模式下,4uS即可唤醒。
1. 各模式下功耗参数

2. 内部资源
闪存128kB,RAM 16kB。集成RTC,LCD显示,转换率达1Msps的12位ADC,内置24MHz RC振荡器以降低系统BOM成本。丰富的外设接口I²C x 2、SPI x 2、UART x 6、I/O接受5V输入电压。防盗拷锁码功能,120位UID芯片唯一码可加强软件保护。
史海拾趣
|
(五)偶遇一好东东,不忘与大家分享: 分析笔记本电池及节能技术 个性化的电源管理技术和软件 ■ IBM PM Device和Battery MaxiMiser 图7 此外,该软件还能显示出电池的详细情况,如电压、容量、充电次数等参数。为了更有效地节电,除了CPU之外,Battery MaxiMiser还提供了PCI总线及CD-ROM的运行 ...… 查看全部问答> |
|
目前在调一款rtc的芯片,通过iic进行读写的,目前采用的是模拟的方式。 现在的问题是,我用普通的io口进行模拟的话,读写都没有问题,但是如果换成了接了上拉电阻的io口的话,读写都不正常了 个人感觉不可理解 希望各位帮忙分析查找原因… 查看全部问答> |
|
最近公司让我用isp1581和一个stc单片机开发一个驱动,现在一点头绪都没有,忘高手指教一下。 最近公司让我用isp1581和一个stc单片机开发一个驱动,现在一点头绪都没有,忘高手指教一下。… 查看全部问答> |
|
大家好,本人初学VHDL,不能理解为什么需要用ModelSim进行仿真,因为我看在Quartus II中有“Processing->Start Simulation”功能,然后自己设计输入.vwf文件,运行以后就可以看输出的波形了。希望有知道的朋友可以告诉我,谢谢了。… 查看全部问答> |
|
我的配置如下,但是我用信号发生器产生信号输入,根本就不进中断,但是我要是直接用导线给输入引脚引入高电平(相当于一个脉冲信号),就可以进中断,下面是我的程序,实在不明白原因!int void void ICapture_Configuration(void) ...… 查看全部问答> |




