历史上的今天
今天是:2025年08月10日(星期日)
2020年08月10日 | 无需增加接收器组件,实现闭合接收和发射器之间控制环路
2020-08-10 来源:EEWORLD
简介
小尺寸可穿戴设备越来越多地采用无线充电,因为这样无需使用充电线,在设备上也无需配备外露式接口。对于充电电流小于10 mA的应用,由于功耗很低,因此无需在无线充电器接收器和发射器之间实施闭环控制。但是,要获得更高的充电电流,就需要发射器根据其接收器的需求,以及两端之间的耦合系数,主动调节其输出功率。否则,接收器可能需要以热量的形式消耗多余的功率,这会影响用户体验,并且可能损害电池性能。无线充电发射器和接收器间的控制回路通常用数字通信的方式来实现闭合,但是数字控制会增加总体设计的复杂性和增大应用的大小。
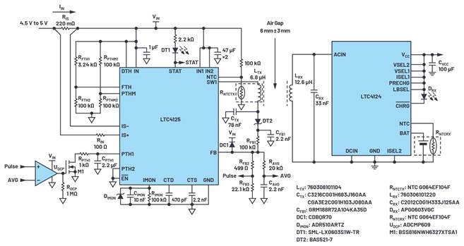
本文介绍一种方法,可以在不增加接收器电路板上组件数量(和宝贵的整体尺寸)的情况下,闭合接收器和发射器之间的控制环路。我们使用LTC4125 AutoResonant™ 发射器和LTC4124无线锂离子充电器接收器来构建闭环控制无线充电器原型,以演示此理念。
搭建带占空比控制输入的AutoResonant发射器
LTC4125是一款单芯片全桥AutoResonant无线功率发射器,用于最大限度提高接收器可用功率,提升整体效率,并为无线充电系统提供全面保护。
LTC4125采用AutoResonant转换器来驱动串联LC谐振电路;该谐振电路由发射线圈(LTX)和谐振电容(CTX)组成。AutoResonant驱动器使用电流过零检测器,使其驱动频率与LC谐振电路的谐振频率一致。SW1和SW2引脚是LTC4125内部两个半桥的输出。当SWx引脚检测到其输出电流的方向是从负极过零位到正极时,SWx 与VIN导通,占空比与其对应的PTHx引脚电压成比例。当SWx引脚与VIN导通时,流经发射器谐振电路的电流量增加。因此,每个电桥驱动器的占空比控制发射端谐振电路电流的幅值,电流幅值与发射功率成比例。图1所示为占空比低于50%的谐振电路电流和电压波形。谐振电路电流幅值的绝对值由总体电路阻抗决定,包括来自无线接收器的折算负载阻抗。
在传统工作模式下,LTC4125使用内部5位DAC来扫描SWx占空比;该DAC设置PTHx电压以搜索有效负载。如果FB引脚出现某种形式的电压变化,扫描将停止,占空比在可调节的扫描周期内(一般设置为约3到5秒)保持不变。然后,开始新扫描周期,重复上述相同步骤。如果负载条件在扫描周期内发生变化,LTC4125会在下一个扫描周期开始时做出响应。

图1.占空比低于50%、具有方波输入的AutoResonant LC电路电压和电流波形。
为了形成闭环,电桥驱动器的发射功率应可以根据控制输入来调节。LTC4125具备多项特性,其中PTHx引脚不仅可用于指示电桥驱动器占空比,还可作为输入驱动,以设置占空比。芯片内部5位DAC使用内部上拉电阻来设置PTHx引脚的电压目标值。但是,如图2所示,可将外部下拉电阻与FET串联,用于使PTHx引脚上的电容放电,从而降低PTHx引脚的平均电压。这个下拉FET栅级的PWM信号占空比可以控制PTHx引脚的平均电压,从而控制输出功率[LW1] 。

图2.PTHx受PWM输入信号控制。
LTC4125旨在为合适的接收器提供超过5 W的功率。与LTC4124接收器配对时,可通过停用其中一个半桥驱动器来降低发射功率。这可以通过让SW2引脚保持开路,让PTH2短接至GND来实现。然后,可以在SW1引脚和GND之间连接发射谐振电路。这样LTC4125就成为半桥发射器,可以在PTH1引脚上实现更低的增益,提高PTH1引脚有效控制电压的范围。

图3.在6 mm应用电路板上使用LTC4124的完整无线电池充电器解决方案。
使用LTC4124从无线充电器接收器生成反馈信号
LTC4124是一款高度集成的100 mA无线锂离子充电器,专为空间受限的应用而设计。它包含一个高效的无线电源管理器、一个引脚可编程的全功能线性电池充电器以及一个理想的二极管PowerPath™控制器。
LTC4124中的无线电源管理器通过ACIN引脚连接至并联谐振电路,从而允许线性充电器从发射线圈产生的交变磁场无线接收电源。当LTC4124接收的电能超过以设定速率为电池充电所需的电能时,多余的电能将对VCC引脚上的线性充电器的输入电容充电。当VCC引脚电压升高至电池电压VBAT + 1.05 V[LW2] 时,无线电源管理器将接收器谐振电路分流至地,直到VCC降低至VBAT + 0.85 V。这样,线性充电器将非常高效,因为其输入始终恰好高于其输出。

图4.LTC4124接收器的交流输入整流和直流轨电压调节。
LTC4124将接收器谐振电路分流至地也会降低发射谐振电路上的折算负载阻抗,导致发射谐振电路的电流和电压幅度上升。因为分流意味着接收器已从发射器获得足够功率,所以发射器谐振电路峰值电压升高可以用作发射器调节其输出功率的反馈信号。

图5.TLTC4124接收器分流期间的发射电路电压(VTX)升高。
解调反馈信号并闭合控制环路
谐振发射器一侧得到接收器的反馈信号后,需要将反馈信号进行转换,并馈送至发射器的控制输入,以闭合控制环路。如图6所示,峰值电路电压信号可从由二极管和电容CFB1构成的半波整流器获取。此电压信号由电阻RFB1和RFB2进一步分压。为了检测峰值[LW3] 电压的变化,使用由电阻(RAVG)和电容(CAVG)构成的低通滤波器来过滤峰值电压信号,以得到电压信号的均值。通过比较这个均值信号和原始峰值电压信号,可生成方波脉冲。然后,将这个脉冲馈送至LTC4125的占空比控制输入,即可实现发射器输出功率的调节。

图6.发射器一侧的反馈信号解调电路。
当接收器未获取足够电能时,LTC4125应增加其输出功率。这可以通过为PTHx引脚设置内部电压目标来实现。内部电压目标可通过PTHM引脚设置,它在开始LTC4125搜索周期之前设置了初始5位DAC电压电平。可以在IMON引脚连接1 V基准电压以禁用搜索,使得PTHx引脚目标电压在运行期间始终保持初始值。如果LTC4124接收器需要更多功率,分流会停止,给PTHx放电的FET将不会导通。LTC4125将以内部电压目标为基准,对PTHx电压充电,直至LTC4124接收到足够功率来启用分流。
当接收器在应用中最糟糕的耦合系数位置,输出预设的最大充电电流时,通过测量PTHx电压可以确定所需的最大发射功率。设置PTHM引脚电压时,应满足最大发射功率要求。
基于LTC4124和LTC4125的闭环控制无线充电器的特性和性能
图7所示为基于LTC4125的闭环控制发射器和基于LTC4124的100mA接收器的完整示意图。如图所示,接收器一侧所需的组件数量极少,从而可以降低成本,缩减接收器尺寸。与LTC4125典型应用相比,发射器一侧只需增加几个额外组件即可实现闭环控制。LTC4125的大部分特性都得以保留,包括AutoResonant开关、多种异物检测方法、过温保护和谐振电路过压保护。有关这些特性的详情,请参考LTC4125数据手册。

图7.100 mA LTC4124充电器接收器与LTC4125 AutoResonant闭环控制发射器配对。
基于LTC4125的闭环无线发射器可以动态调节其输出功率,以匹配接收器的功率要求。图8显示了在接收器线圈偏离发射器线圈中心,然后快速回到原始位置时,这款无线充电器的响应。LTC4125发射器的输出功率由峰值发射电路电压VTX_PEAK表示,它会对两个线圈之间的耦合系数变化做出平稳响应,以使充电电流保持恒定不变。

图8.基于LTC4124和LTC4125的闭环无线充电器会响应发射器和接收器之间耦合系数的突然变化。
在充电电流瞬态上升期间,LTC4124分流停止,允许LTC4125从内部为其PTH1引脚充电。因此,LTC4125会增加其半桥驱动器占空比,以提高发射功率。一旦发射功率足够高,使LTC4124能够调节其充电电流,就会恢复分流,占空比则保持在效能最佳水平。在充电电流瞬态降低期间,LTC4124会更频繁地分流。LTC4125的外部电路[LW4] 使其PTH1引脚上的电容快速放电,以降低占空比,并降低LTC4125的发射功率。

图9.基于LTC4124和LTC4125的闭环无线充电器会响应充电电流上升。

图10.基于LTC4124和LTC4125的闭环无线充电器会响应充电电流下降。

图11.放大波形,用于显示图10所示的瞬变详情。
因为发射功率始终匹配接收器的需求,所以与无闭环控制的基于LTC4124和LTC4125的无线充电器典型配置相比,整体效率得到大幅提高。由于没有采用LTC4125原本的最佳功率搜索模式,因而不产生DAC的步进效应,该配置的效率曲线更加平稳。由于功率损耗大幅降低,所以LTC4124充电器和电池在整个充电期间始终保持接近室温的状态。

图12.基于LTC4125和LTC4124的无线充电器多种配置在3.5 mm气隙下的效率。
结论
LTC4125可以配置为带控制输入的功率可调发射器。通过LTC4124无线充电器接收器分流可以为发射器提供反馈信号。通过半波整流器、分压器、低通滤波器和比较器,可对反馈信号进行解调。将处理后的信号馈送至基于LTC4125的功率可调发射器中,以闭合控制环路。我们已构建了原型,用于验证此概念。此原型能够对耦合系数和充电电流的变化做出快速平稳的响应。通过这种方法,最终用户将接收器放置在发射器上方时,可以允许更大偏差,无需担心接收器是否能够获取所需的功率。此外,这种闭环方法可以让发射器输出功率始终匹配接收器的功率需求,从而提高了整体效率,使整个充电周期更加安全可靠。
下一篇:RMS功率与平均功率的非常见问题
史海拾趣
|
51单片机 Keil C 延时程序的简单研究by: InfiniteSpace Studio/isjfk, 1.21.2004任何人都可以在注明原作者和出处的前提下随意转载这篇文章,但不得用于商业目的。 应用单片机的时候,经常会遇到需要短时间延时的 ...… 查看全部问答> |
|
Freescale 2009 seminar之三Next-Generation Automotive Gateways Next-Generation Automotive Gateways Car Network Architecture Networking and Gateway Challenges Freescale Solutions for Gateways… 查看全部问答> |
|
谁要TQ2440开发板 3.5寸LCD套装 ,我低价出售,去年买的,已经闲置一年,让你绝对想不到的低价,有诚意请联系:858532721,可以送书籍嵌入式linux应用开发完全手册,再次声明是纸质书籍,并不是电子书,韦东山的书!http://www.embedsky.net/probig ...… 查看全部问答> |
|
从单片机初学者迈向单片机工程师!回复 kobe1941 一个不错的资料 这个 是很久前一个斑竹给我的,再次上传希望大家看看。 惭愧的是我最近才仔细的看这个资料 后悔莫及啊。。。。。。 简单介绍: 释放CPU 模块化 键盘 LED 。。、 。。 让你跳出演示实验!!跳出LED的地狱。。。。 其实学习了才知道,一 ...… 查看全部问答> |
|
DSP 控制无位置传感器无刷直流电机转速,即控制变频空调室外机转速的程序,求各位大侠帮帮忙,基于无位置传感器无刷直流电机的变频空调室外机的程序设计,小弟确实摸不到头绪。。… 查看全部问答> |




