历史上的今天
今天是:2025年08月12日(星期二)
2020年08月12日 | MSP430电路图集锦:创新设计思维
2020-08-12 来源:elecfans
MSP430系列单片机是美国德州仪器开始推向市场的一种16位超低功耗、具有精简指令集的混合信号处理器。称之为混合信号处理器,是由于其针对实际应用需求,将多个不同功能的模拟电路、数字电路模块和微处理器集成在一个芯片上,以提供“单片机”解决方案。该系列单片机多应用于需要电池供电的便携式仪器仪表中。下面一起来看看基于MSP430的设计电路图集锦。
1、采用MSP430单片机的可穿戴式血糖仪电路
介绍了一种便携式血糖仪的设计。该设计主要从低功耗及精确性的角度出发,以MSP430系列单片机为核心,葡萄糖氧化酶电极为测试传感器,较快地测试出血糖浓度。此外,所设计的血糖仪还具有储存功能,有助于用户查看血糖浓度历史值和变化趋势。

血糖测试电路:在酶电极两端滴入血液后,会产生自由电子。由于电极两端存在激励电压,就会有定向电流流过电极。该激励电压是由ADC模块提供的1.5V稳压通过电阻分压而产生的,大约在300mV左右,它能产生μA级别的定向电流。由于A/D转换模块测量的是电压,所以需要将该定向电流转换成电压,并且进行一定的放大。本系统采用图2所示的电路来实现电流到电压的转换和放大。运算放大器LM358的反相端连接血糖试纸上的 酶电极,当有血液滴入时,该电极与地之间为等效电阻Rx,流过该电阻的电流正比于血液中的血糖浓度值。
MSP430的A/D模块输出1.5V的稳压通过R2 和R3分压,产生300mV的激励电压,该电压通过运放的正端加到电极两端。R4起到反馈放大的作用,它将运放的输出范围限定在A/D模块的转换范围内。在PCB板布线时,由于运放输出和MSP430的ADC模块输入I/O口之间的走线比较长,为了确保测量值的准确,需要对测试电压进行滤波,C21就是用来起滤波作用的,以减少走线过长所引入的外来干扰对血糖测试的影响。而运放直接接电容负载容易引起输出震荡,R14的作用就是隔离运放和电容。由于电阻 R14上会有电流流过,这样电阻两端就有压降存在,电压信号会受此影响而变化,为了不影响血糖测试的精度,R14 的值不能取得过大。跟据经验值取50Ω。
温度检测电路:由于血糖测试是利用生物电化学反应,而影响该反应的重要因素是温度。在不同的温度下,葡萄糖氧化酶的活性不同。即使是相同血糖浓度的血液,采用相同的激励电压,在不同温度下,由葡萄糖氧化酶氧化产生的电流大小也不同。所以需要根据温度进行补偿以获得正确的血糖浓度值。当温度过高或过低时,葡萄糖氧化酶就会完全失去活性,此时血糖仪需要给出报警,提示用户仪表不能在该温度下进行操作,避免得出错误的检测值。温度测试电路如图3所示。

图中,R9是热敏电阻ET833,该电阻具有负温度特性。 R10是阻值为83k Ω的高精电阻。R9上 端接的是由MSP430的A/D转换模块输出的1.5V稳压,由 于该1.5V稳压也是 A/D转换模块的参考电压,因此这种接法能够消除A/D参考电压抖动所引起的转换误差。血糖仪正常工作时,通过测得P6.1端口的电压,计算出热敏电阻 R9的大小,然后根据ET833的特型曲线,推算出温度值,以进行温度补偿。
数据存储电路:为了方便用户能随时查看血糖的变化情况,本血糖仪具有存储血糖值的功能。用户不仅能查询每次测量的历史值,还能够查询最近28d内的血糖值的变化趋势,根据血糖变化趋势,制定正确的用药方式,达到控制血糖浓度的目的。

本系统最多能够存储1000个历史数据,每个历史数据需要8B来保存,数据包含血糖值浓度及测试日期这两个信息,这样就需要8000B的存储空间。 24LC64是微芯公司出产的一片E2 PROM芯片,能够存储8KB,因此选取一块24LC64芯片即足够。E2 PROM和单片机之间的具体接线方式如图所示,P4.0~P4.3都是MSP430的数字I/O口。P4.1是写保护引脚,用来避免由于外部干扰或者程序出错对EPROM的误写操作。P4.2和P4.3是24LC64和MSP430进行通信的连接口。P4.0用于对24LC64供电,利用I/O口对该芯片供电的目的是为了降低系统运行时的整体功耗,此外,还节省了电子开关,降低了成本,有利于布线。
2、基于MSP430便携式心率测量系统电路
HRV测量系统与常见的健身设备心率测量系统相似。测量心率的常用技术有两种:一种基于心电图 (EKG),另一种则基于光脉冲拾波器(如同在脉搏血氧计系统中那样)。EKG是最常用的技术,因为它在任何情况下都能够为配戴者提供可靠的性能,不管用户处在何种状态(例如:摇动或休息)都不受影响。这种系统需要将电极连接至用户的胸部或手臂。EKG易于开发且能连续工作,主要是因为EKG信号的幅度通常为1 mV。借助新式低成本电子器件,对该过程的操控已变得的相当简单。在现用的EKG型心率测量设备中,胸带运动手表是一个很好的例子。简单地说,心率变异性分析就是记录心率并计算其随时间的变化趋势。就个体而言,在身体完全放松的状态下HRV几乎或完全没有。

该电路可轻松扩展以执行HRV测量。计算HRV的另一种方法是采用常常和脉搏血氧计一起使用的技术来测量心率。图4为基于脉搏血氧计技术的光脉冲拾波器系。
3、基于MSP43O和Zigbee的无线抄表终端电路
介绍了一种以MSP430F149单片机为核心的,基于Zigbee网络的无线抄表终端。具体阐述了该终端的主要特点、硬件电路设计和软件设计。试验结果表明,该设计具有运行稳定,可靠性高的特点,可广泛应用于各类水、电、气表终端无线集中抄表中,具有良好的应用前景。

电路原理:核心处理器采用TI公司的MSP430F149单片机。为实现低功耗的要求,电路中采用高速和低速两个晶振,由高速晶振产生频率较高的MCL-K,以满足 CPU高速数据运算的要求,在不需要CPU工作时关闭高速晶振,由低速晶振产生频率较低的ACLK,运行实时时钟。日历时钟芯片采用PHILIPS公司的 PCF8563。此芯片支持IIC总线接口,采用低功耗CMOS技术,具有较宽的工作电压范围1.0V~5.5V,在3.0V供电条件下,工作电流和休眠电流的典型值都为0.25μA,能记录世纪、年、月、日、周、时、分、秒,具有定时、报警和频率输出功能。存储器采用复旦微电子的FM24C04。此芯片是两线制串行EEPROM,兼容IIC总线接口,采用低功耗CMOS技术,具有较宽的工作电压范围2.2V~5.SV,在3.0V供电条件下,额定电流为 1mA,休眠电流典型值为5 μA,在掉电情况下,存储器中的数据能保存100年。
MSP430F149在硬件上具有2路TTL电平的串行接口,一路经SP3485芯片转换成RS485串行接口后与连接在其底层的数字电能表通信,另一路直接与CC2430进行通信。RS485总线被目前的绝大多数数字电能表所支持,其采用平衡发送和差分接收方式实现通信,具有极强的抗共模干扰能力,信号可传输上千米,并且支持多点数据通信。而符合Zigbee协议的CC2430芯片支持TTL电平的串行接口,所以无须进行接口转换,就可以与核心处理器进行通信。本终端在设计的过程中所有器件的选型都考虑了低功耗要求,即使使用电池供电,每次更换电池也至少可以使用两年。并且选用的元器件都支持3.3V电压,全部电路只需要单一电源就可以稳定运行。 图1是本终端的硬件原理图,省略掉了电源稳压电路、滤波电路和一些外围元件。图中的LED1、LED2、LED3分别用于指示接收数据、发送数据和无线网络状态。
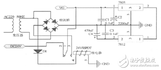
4、一种采用MSP430F2274无线充电电路
采用MSP430F2274超低功耗单片机作为无线传能充电器的监测控制核心,通过开关选择充电的速度,实现快速充电和常态充电功能,电能充满后给出充满提示且自动停止充电。无线充电系统主要采用电磁感应原理,通过线圈进行能量耦合实现能量的传递。系统工作时输入端将交流市电经全桥整流电路变换成直流电,或用24V直流电端直接为系统供电。当接收线圈与发射线圈靠近时,在接收线圈中产生感生电压,当接收线圈回路的谐振频率与发射频率相同时产生谐振,电压达最大值,具有最好的能量传输效果。通过2个电感线圈耦合能量,次级线圈输出的电流经接受转换电路变化成直流电为电池充电。交直流输入采用单刀双闸继电器,交流上电常开闭合,常闭打开实现交流优先,交流断电继电器断电, 常闭闭合,实现自动切换。在切换时,时间很短,C1可提供一定时间的电量,可以实现不断电切换,不影响充电。

5、基于MSP430单片机的数控直流电流源电路
系统硬件以MSP430F2274单片机为核心,外围包括电源模块、数码管显示模块、D/A转换模块及恒流源模块。
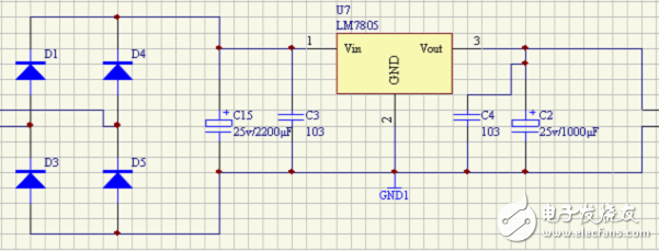
电源原理:稳压电源由电源变压器、整流电路、滤波电路和稳压电路组成,a 整流和滤波电路:整流作用是将交流电压U2变换成脉动电压U3。滤波电路一般由电容组成,其作用是脉动电压U3中的大部分纹波加以滤除,以得到较平滑的直流电压U4。b 稳压电路:由于得到的输出电压U4受负载、输入电压和温度的影响不稳定,为了得到更为稳定电压添加了稳压电路,从而得到稳定的电压U0。

图3.4 ±12V电源电路图
图3.4中电路提供+12 V的电源;主要用于LM1117,再由LM1117产生3.3V的电压作为MSP430F2274的工作电压。

图3.5 +5V电源原理图
图 3.5中提供的+5V的电源用于LM358 。 由于要求输出的电流最大值为2000mA,而且主要电流从它通过,所以要用大电容,本设计采用两个 2200UF 50V的电容并联(同时为了减小纹波系数本设计在两个电容之间接入有源滤波电路),由于的LM358的耐压值最大可达42V,所以 LM358可以安全工作 。
D/A电路模块
利用MSP430单片机的通用I/ O口( P1口)与TLC5615构成的DAC电路如图3.6所示。分别用P1.0、P1.2模拟时钟SCLK和片选CS,待转换的二进制数从P1.1输出到TLC5615的数据输入端DIN。

图3.6 硬件连接图
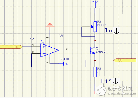
恒流源电路
方案一:本设计在起初利用图3.7所示 恒流源电路 , 运放的输出端通过三极管与反向输出端相连,构成负反馈电路,由于运放的同相输入端与反相输入端在理论上是虚短的,且运放的输入电阻无穷大,因此反相端和同相端的电位相等,即Ui'=Ui,又由于三极管的发射极Ii'=Ui/R1与集电极电流Io仅相差微小的基极电流,可视为两者相等即Ii'=Io。因此可以通过改变同相输入端的电压来调整输出电流Io的大小。

图3.7 方案一恒流源电路原理图
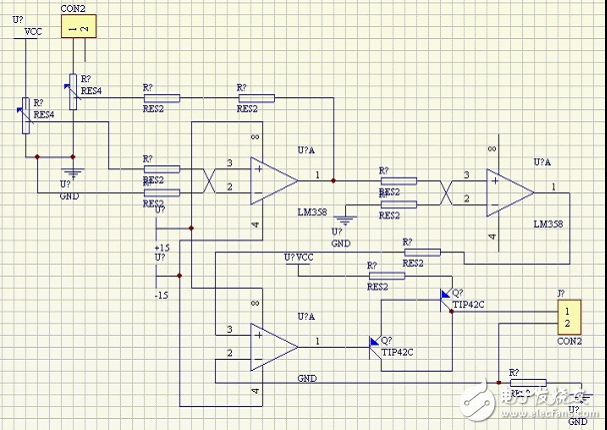
方案二:输出电流采样电路是采用取采样电阻两端的电压差,根据I=V/R 换算得到电流值的。图3.8是数控电流源的恒流源电路。 LM358和晶体管 Q1、Q2组成电压-电流转换器,U1A、U1B和电阻R1-R8利用D/A的输出实现对电压进行数控。LM358主要功能是可以实现V/I转换。 TIP42C(10A)是大功率PNP三极管,主要功能是实现功率放大。输出电流采样电路是采用取采样电阻两端的电压差,根据I=V/R 换算得到电流值的。电路原理图如图3.8所示。通过对电阻R9两端的电压值进行采样,经过运算放大器送入片内A/D转换器进行转换。由于R9是2欧姆,所以可以测量 0~2000mA的电流范围。R9两端的电压在0~4V的范围内变化,满足系统设计的精度要求。

图3.8 方案二恒流源电路原理图
数码管显示电路
本题采用ZLG7289来控制按键,控制4个键和四个数码管,实现20~2000mA电流的输入。数码管显示电路图如图3.9所示。利用ZLG7289本身的特性可以串行接口无需外围元件可直接驱动LED,各位独立控制译码/不译码及消隐和闪烁属性,循环左移/ 循环右移指令,具有段寻址指令方便控制独立 LED,并且有4 键键盘控制器内含去抖动电路,完全达到题目所提及的要求。

图3.9 数码显示管电路图
本系统是一个基于单片机的数控直流电流源系统。采用单片机作为核心,辅以带反馈自稳定的串调恒压源,可以连续设定电流值。由D/A转换器TLC5615、 ZLG7289、中文字库液晶显示块、放大电路和大功率调整电路组成。通过独立键盘输入给定值,由D/A转换器将数字信号转换成模拟信号,经D/A输出电压作为恒流源的参考电压,利用晶体管平坦的输出特性得到恒定的电流输出,最后用中文液晶显示输出。其中单片机选用美国TI公司的MSP430F2274作为控制核心,利用闭环控制原理,加上反馈电路,使整个电路构成一个闭环。数控直流电流源以单片机MSP430F2274为控制核心,由D/A转换器TLC5615、ZLG7289、中文字库液晶显示块、放大电路和大功率调整电路组成。通过4位键盘输入给定值,由D/A转换器将数字信号转换成模拟信号,经D/A输出电压作为恒流源的参考电压,以LM作为电压跟随器,利用晶体管平坦的输出特性得到恒定的电流输出,最后用中文液晶显示输出。
6、基于MSP430F449的数据存储和USB串行通信电路
MSP430F449是MSP430系列中的一种,MSP430系列是一种具有集成度高,功能丰富、功耗低等特点的16位单片机。它的集成调试环境 Embedded Workbench 提供了良好的C语言开发平台。设计中基于程序的复杂性和程序容量大的要求选择了MSP430F449,这款芯片具有64K程序存储器,可以满足大部分复杂控制的需要;它的封装100-PIN QFP具有良好的互换性,与MSP430F437 、MSP430F435等芯片具有完全一致的管脚可以在程序量上进行合理选择。
CP2102是USB到UART的桥接电路,完成USB数据和UART数据的转换,电路连接简单,数据传输可靠,把下位机串行数据转换成USB数据格式,方便实现数据通信,在上位机上通过运行该芯片的驱动程序把USB数据可以按照简单的串口进行读写操作编程简单,操作灵活。

图1 MSP430F449 接口原理图
以上是MSP430F449与EEPROM以及CP2102的接口原理图,本文重点在于介绍数据采集过程完成以后的数据存贮和数据传输。数据的采集多种多样,可以经过片内的ADC转换器对模拟量进行采集,也可以通过独立的端口控制线对特殊的传感器比如温度传感器、压力传感器等进行数据转换,这不作为本文介绍的内容。本文主要是针对不同的采集过程完成后数据的存储和传输处理。
7、MSP430和nRF905的无线数传系统电路
系统硬件设计
MSP43O的USART模块可通过寄存器配置为通用异步串行口或SPI模块功能,这里配置为SPI模块。本系统选用的MCU是MSP430F133,在硬件设计时把MCU的SPI接口和nRF905的SPI接口相连即可,另外再选几个I/O口连接aRF905的输入输出信号,如图1所示。

对于初次接触无线系统的设计者,因其射频部分的元件采购、焊接和调试比较麻烦,可以选用PTR8000模块。该模块内核使用nRF905,硬件电路已经焊好,使用起来相对方便一些。
8、基于MSP430单片机的称重式液位仪电路
V/F转换电路模块
如图2所示,输入电压经射随器UD1A从LM331的7脚输入,电阻RD7 可以抵消6脚的偏流影响,从而减小频率误差,为了减少LM331的增益误差和由RD10、RD11、CD2引起的偏差,RD13选用51K电阻CD1为滤波电容。当6脚和7脚的RC时间常数相匹配时,输入电压的阶跃变化将引起输出频率的阶跃变化,如果CD3比CD1大的多那么输入电压的阶跃变化可引起输出频率的瞬间停止,6脚的电阻和电容可以差生滞后效应,以获得良好的线性度。

图2 V/F转换电路原理图
液位检测及控制电路模块
系统通过压力传感器进行数据信号采集,采集到的信号经过运算放大器进行信号放大。放大后的信号送入V/F进行压频转换,将其输出的频率信号作为中断请求信号接至MCU的P2.4脚,由MCU对其进行处理后,将其转换成液位值,并根据液位设定值和上、下限值控制相应的电磁阀,使容器内液位高度与设定值保持一致。为便于电路的调试和观察,每个电磁阀都设有工作状态指示灯,表明当前是出液阀还是进液阀正在工作。其控制电路见图3。

图3 液位测量及控制电路
9、MSP430的低功耗仪表系统电路
本仪表系中选用的是MSP430芯片。MSP430系列的主要特征有:超低能耗的体系结构大大延长了电池寿命;适用于精密测量的理想高性能模拟特性;16位RISC CPU为每一时间片处理的代码段容量提供新的特性,系统可编程的FLASH存储器可以反复擦写代码、分块擦写和数据载入。MSP430系列是一款具有精简指令集的16位超低功耗混合型单片机。它包含冯诺依曼结构寻址方式(MAB)和数据存储方式(MDB)的灵活时钟系统,由于含有一个标准的地址映射和数字模拟外围接口的CPU,MSP430为混合信号应用需求提供了解决方案。
电源电路模块
在整个系统中,我用到了±5V、±12V, 2.5V, 3V。对于±5V和±12V这两组电压是采用专门的电源模块来供电的。由于MSP430型单片机是低功耗的单片机,采用3V供电,要用专用的电源模块来对单片机进行供电。单片机的供电模块是德州仪器公司的TPS76301,这个电源模块是表面贴片式的,输出电压连续可调,可以输出1.6-5.0V的电压。只有5个管脚。它可以提供l50mA的电流,输出电压的应用电路如图2所示。

图2 TPS76301的应用电路
放大与滤波模块
我在该低功耗系统的输入通道中采用的前置放大器是TI公司的OPA349。输入通道电路如图3所示,该电路除了放大功能,还能具有滤波功能,消除无关的交流分量。

图3 放大与滤波电路图
RS-485通讯电路模块
通讯模块是本系统的一个重要组成部分梁。控制器通过通讯模块实现历史运行数据及有关信息的上传和基本参数、控制命令等的接收,设计一个较成功的通信电路将直接影响到控制器的调试、功能发挥及其通用性。

图4 RS-485串行通讯
图4为RS-485通讯接口电路,单片机与上位机之间的数据传送经过RS485收发器NAX485,由单片机的USARTI发送和接收。通讯方式为半双工,由单片机的P3.5口控制数据发送和接收。为了提高数据传输的抗干扰性,RS-485为+5V单独供电,采用高速光耦与其他电源完全隔离,不共地。由于传输线较长而且现场可能有电磁干扰,所以在传输线上并联瞬变电压抑制器TVSC,串联熔断器,并且传输线使用带屏蔽层的电缆。
史海拾趣
|
在特定应用中,设计要求可能 需要系统的开关模式电源比普通电源能更迅速地提供输出。图 1 显示了这种电源的自举(或称启动)电路。在开关模式电源的 PFC(功率因数校正)预稳压器中,电路的 PWM(脉宽调制器),即 IC1,从辅助绕组 L1 ...… 查看全部问答> |
|
STACK SEGMENT STACK DB 1024 DUP(0) STACK ENDS DATA SEGMENT TABF DW 262,350,352,350,441,393,350,393,441 DW & ...… 查看全部问答> |
|
我写了一个串口程序,在模拟器PPC2003上调试是可以的,能正常的打开串口并收发数据,但部署到真机(WINCE5)串口都打不开,代码如下: try &n ...… 查看全部问答> |
|
//---------TCPMP如何指定从哪帧开始播放,播放到哪帧停止-------- TCPMP如何指定从哪帧开始播放,播放到哪帧停止. 在我的项目中,使用的视频文件是AVI格式的,打算用TCPMP实现,要准确的定位播放起始帧与结束帧,并播放从起始帧到结束帧之间的视频段。 跪求高人指点。… 查看全部问答> |
|
用pl2303做了一个USB转串口,可是电脑怎么都检测不到。只有当我将万用表接到17脚和地时,电脑才能检测到。查了好几天了,请各位老师帮我看看。D:\\网址\\44.jpg… 查看全部问答> |
|
想买个短信猫做个简单的应用。但问了下如果提供2次开发包要贵几倍了。 网上下了个金仓短信猫的2次开发包[免费的],里面提供了很多语言的接口和演示,还不错,但不知道短信猫的开发包能否通用.....… 查看全部问答> |
|
刚去公司的时候BOSS就和我讲,做逻辑的难点不在于RTL级代码的设计,而在于系统结构设计和仿真验证方面。目前国内对可综合的设计强调的比较多,而对系统结构设计和仿真验证方面似乎还没有什么资料,这或许也从一个侧面反映了国内目前的设计水平还比 ...… 查看全部问答> |
|
我刚接触到TI公司的2000系列DSP,我装好CCS2000后,启动SetUpCCS2000后,在configurition里我选择的是F2812Device Sumilator,保存后启动CCS,可在打开和新建工程的时候都有问题,具体的时在新建工程的对话框里Target一栏里没有可选项,所以就不能建 ...… 查看全部问答> |




