历史上的今天
今天是:2025年08月14日(星期四)
2020年08月14日 | 基于MSP430的函数信号发生器设计方案
2020-08-14 来源:elecfans
描述:
尽管近30 年来以大规模集成工艺为依托的各种数字电路的问世,逐渐代替了各种传统的模拟电 路的应用领域,但是物理世界毕竟还是模拟的,与物理世界各种现象的接口,仍然需要靠模拟电路 来承担。即便在某一功能块中,模拟电路所占份量可能很少,但是这一部分或许是整个系统就设计 和实现来说最具挑战性的部分,而且往往在系统性能上起着关键作用。尤其是当速度和功率成为至 关重要的因素时,模拟电路就更显突出。
运算放大器和各种模拟集成电路是应用最为广泛的一类模拟器件。随着及程度的提高、性能的 改善,愈来愈受到人们的青睐;在工业控制、遥控遥测、仪表仪器等领域成为不可或缺的器件。传 统上隶属于模拟电子学领域的很多功能,今天都用数字形式给予实现了。然而,物理世界本来就是 模拟的,这表明,总是需要模拟电路去适应这些物理信号,像与传感器相连的电路,以及把模拟信 息转换为数字信息,供进一步处理,和从数字信息转换回模拟信息供物理世界再利用等这样一些电 路,都还需要用到模拟电路。因此,当今的许多应用,最好是由混合模式的集成电路(混合模式IC) 和系统来提出。它依赖模拟电路与物理世界接口,而数字电路则用作处理和控制。即便这个模拟电 路或许进展这个芯片面积的一小部分,但它往往却是设计中极具挑战性的部分,并且在整个系统的 性能上起着关键作用。
随着电子技术和计算机技术的飞速发展,电子电路及其应用系统设计手段也越来也越先进。传 统的电子电路与系统设计方法,周期长、耗材多、效率低,难以满足电子技术飞速发展的要求。“电 子工作台”,即EWB(Electronic Workbench),是将先进的计算机技术应用电子设计与仿真过程的 新技术,它已被广泛的应用于电子电路分析、设计、仿真、印制电路板的设计等各项工作之中。EWB 为使用者提供了一个集成一体化的设计与试验环境,创建电路、试验分析和结果输出在一个集成菜 单系统中可以全部完成,使电子电路及系统的设计产生了划时代的变化,极大地提高了设计质量与 效率。EWB 与电路分析软件“PSpice”完全兼容,而且具有界面形象逼真、操作方便,采用图形方 式创建电路等优点。EWB 有庞大的原器件库和比较齐全的仪器仪表库。
原理:
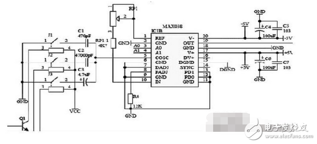
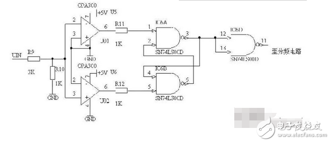
信号产生部分采用信号发生芯片MAX038,以MSP430单片机为微控制器,进行各种功能操作,完成输出信号的波形、频率、幅度的调节。MAX038输出的频率经过一级跟随器送给OPA300和74HC00构成的波形整形电路对波形进行转换和整形变换成方波信号,再将次信号进行分频,分频后的信号送入msp430进行测量。用LCD显示器,实时显示输出信号参数。控制部分及信号测量部分由msp430单片机实现。
信号产生电路图:

信号转换整形电路:
史海拾趣
|
转自ourdev,非常好的学习指导,推荐给大家。 “我想DIY开关电源,要具备哪些理论知识、实践技能和工程素质啊?” “如何从给定的设计规格设计出开关电源?具体步骤是什么?” “开关电 ...… 查看全部问答> |
|
本帖最后由 paulhyde 于 2014-9-15 03:34 编辑 欣世纪电子阿迪老师单片机系列视频教程之《AVR单片机十日通》 这个是视频概述,粗略介绍该视频教程的内容和特点 $(\'swf_EK9\').innerHTML=AC_FL_RunContent(\'width\', \'550\', \'height\', \'4 ...… 查看全部问答> |
|
轮胎是一项非常巨大的发明,如果没有轮胎,而只是硬梆梆的轱辘,汽车也不会发展到今天。但是日前,一家美国公司却发明了这样一款无需充气的蜂巢轮胎。 它将本来的充气部分用蜂巢结构来代替,这样一来就可以起到与传统轮胎类似的减震作用了。最重要 ...… 查看全部问答> |
|
[原创文章] 【R7F0C809】个人入门中遇到的问题 1、导入例子出错,不支持该型号 解决:r7f0c809_dif中的Device_Custom文件夹,直接复制该文件夹到C:\\Program Files\\Renesas Electronics\\CubeSuite+路径就可以了! 2、信息提示,可以手动操 ...… 查看全部问答> |




