历史上的今天
今天是:2025年08月21日(星期四)
2020年08月21日 | 基于MSP430单片机编程器的设计
2020-08-21 来源:elecfans
1.引言
单片机开发与应用已渗入我们生活中各个方面,其中一个应用就是对内存较小的芯片大批量烧录,就有了性能稳定的高速编程器诞生以满足各大厂商实现大量芯片烧录的目标。目前市场上运用最广泛的编程器是基于89C51的,但其功能过于单一,不能满足日益发展的市场需求。本文提出一种采用MSP430F149单片机作为CPU控制核心的编程器。与51单片机编程器相比,MSP430单片机编程器增加了I2C存储模块,可无需电脑利用该编程器对芯片进行烧录,使烧录过程更方便、快捷。
2.系统设计
基于MSP430的单片机编程器以MSP430F149为核心,主要由键盘、显示、串口、烧写、电平转换、电源和存储模块构成。系统结构框图如图1所示。

图1系统结构框图
3.编程器硬件电路设计
3.1、CPU模块
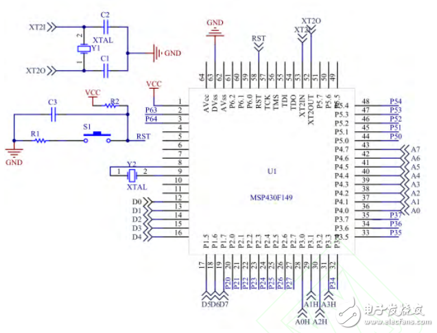
编程器核心模块选用超低功耗MSP430F149系列单片机[1]。图2是MSP430F149最小系统原理图。Y1、Y2是晶振模块,RST接入复位模块,P1为数据传输口,P3.0~P3.4为高4位地址输出,P4为低8位地址输出,P5.3、P5.4与键盘连接,P2、P5.0~P5.2与液晶显示器连接,P3.6、P3.7与存储器相连。

图2 MSP430F149最小系统原理图
3.2、串口模块
MSP430F149提供信号电平与上位机工作电平不一致,因此要通过MAX232进行电平转换。MAX232芯片是依照RS-232标准串口设计的接口电路,用+5V单电源供电。MAX232接MSP430F149和上位机之间进行通讯。
3.3、存储模块
如图3基于MSP430编程器的I2C存储模块为EEPROM存储器,选用内存为8KB的AT24C16芯片。MSP430F149和AT24C16之间用一根数据线SDA、一根时钟线SCL连接。存储器中存放将要烧写到51单片机的程序,以满足脱机要求。

图3 存储模块连接图
3.4、键盘和显示模块
键盘模块选用PS2键盘,具有通用可靠、使用连线少(仅使用2根信号线)特点得到广泛使用。在烧录中主要起功能选择作用,图4是键盘模块连接图。

图4 键盘模块电路原理图
显示模块选用1602液晶显示,显示被烧写芯片相关参数,如芯片型号、编程电压及读、写、擦除等。图5是显示模块连接图,MSP430F149根据键盘控制命令将编程器当前状态和数据显示出来。

图5 显示模块电路原理图
史海拾趣
|
小弟最近需要在嵌入式环境下对3G上网模块进行调试,采用的模块是华为的EM775。以前是有对GPRS进行调试的一些经验,但是对于3G上网模块,又是USB驱动,又是模块驱动的,有点摸不到头脑了。请问论坛里的各位前辈,有谁有这方面的经验,顺便指点下?? ...… 查看全部问答> |
|
如果我要win ce dll驱动程序动态加载,是不是要改掉*.reg文件 我一个wince的键盘驱动程序的*.reg参数文件是这样写的: [HKEY_LOCAL_MACHINE\\Drivers\\BuiltIn\\HGPIOs] \"Index\"=dword:1 \"Prefix\"=\"HGP\" \"Dll\"=\"H ...… 查看全部问答> |
|
刚分到这个任务,可对这些一点也不懂.只知道采用的是ADS7809作为转换器件。 需要什么开发平台,最好容易上手的....或者有没有大牛肯指导下小弟的编程,谢啦~~~… 查看全部问答> |
|
邦华330改进版、 最新功能:数字收音,USB、SD读卡功能,数字显示屏,卡座功能 技术参数: 1.电源:AC220V 内置DC12V/1.2AH 蓄电池,外接VDC 2.频率范围:VHF165-265MHz 3.振 ...… 查看全部问答> |




