历史上的今天
今天是:2024年08月24日(星期六)
2020年08月24日 | 布线指南:提高汽车电源性能、降低电磁辐射
2020-08-24
使用高频开关稳压器时,好的汽车电源 PCB 布线可以提供更干净的输出,并且简化 EMI 测试中的调试工作。本文以 MAX16903/MAX16904 开关稳压器设计为例,介绍如何布线以获得最佳的性能,并降低辐射。
引言
使用高频开关稳压器(如 MAX16903/MAX16904)时,好的汽车电源 PCB 布线可以提供更干净的输出,并且简化电磁干扰(EMI)测试中的调试工作。本文以 MAX16903/MAX16904 开关稳压器设计为例,介绍优化系统性能的布板原则。
布线通用规则
将输入电容 C3、电感 L1 和输出电容 C2 形成的环路面积保持在最小。
BIAS 输出电容(C4)尽可能靠近第 13 引脚(BIAS)和第 14 引脚(GND)放置,引脚和电容之间不要出现过孔。这是 IC 的模拟电源输入,阴线上的任何电感都会在 BIAS 电源引入噪声,从而增大 LX 输出的抖动。
使用尽可能短的引线。
优化 AC-DC 电流路径
为了尽可能降低电磁辐射,MAX16903/MAX16904 外围元件的布局非常关键。电流跃变的路径称为交流路径,出现在开关 ON/OFF 操作时。开关接通 / 断开(ON/OFF)之后,电流路径的电流为直流路径。
交流路径
MAX16903 同步 DC-DC 转换器的开关电流通路需要 3 个无源元件(C2、C3、L1),这三个元件对电磁辐射和器件性能的影响非常大。图 1、图 2 给出了 ON、OFF 周期的电流路径;图 3 说明了出现最高 di/dt 的两个电流路径的差异。应优先考虑 C3 的布线,其次是 L1 和 C2 的布线。

图 1. PMOS 导通状态下的 OUT2 电流路径

图 2. DMOS 导通状态下的 OUT2 电流路径

图 3. OUT2 交流路径的差别
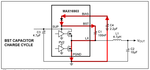
自举交流路径
MAX16903/MAX16904 DC-DC 转换器使用了一个高边 DMOS 管,要求在 LX 引脚(DMOS 源极)产生高于 5V 的电压。为了产生该电压,需要在 LX/BST 引脚之间连接一个自举电容(图 4),DMOS 处于 OFF 期间,5V BIAS 稳压器对自举电容 C1 充电;BIAS 输出还为误差放大器供电。因此,须尽可能保持干净(低噪)的 BIAS,以免对误差放大器造成负面影响,在 C4 和 MAX16903/MAX16904 之间保持尽可能小的电感,C4 应尽可能靠近 14 脚(GND)和 13 脚(BIAS)放置,不要增加过孔。

图 4. 自举电容交流路径
扩频
对于改善布线也无法通过用户测试的情况,可以定制具有时钟扩频的 MAX16903/MAX16904 产品,具有扩频功能的器件与标准版本的器件相比能够使 FM 频带的噪声降低 15dB。有关定制扩频版本器件的流程,请参考数据手册中的相关说明。
举例:两层 PCB 板布线,器件采用 TSSOP 封装
图 5 和图 6 按照上述布线原则设计电路板,采用两层板。

图 5. 两层板布线(顶层),器件为 TSSOP 封装

图 6. 两层板布线(底层),器件为 TSSOP 封装
举例:两层板布线,器件采用 TDFN 封装
图 7 和图 8 给出了一个两层板的布线示例。

图 7. 两层板布线(顶层),器件为 TDFN 封装

图 8. 两层板布线(底层),器件为 TDFN 封装
主电源滤波
主电源滤波非常重要,因为进入模块之前最后一个降低电磁辐射的机会。对于高频开关稳压器,如 MAX16903,传导辐射大多出现在 FM 频段(76MHz-108MHz)。为了降低辐射,可以增加一个在此频带具有较高阻抗的铁氧体磁珠,或者是谐振频率大于 108MHz 的电感。
结论
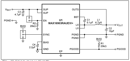
针对开关稳压器 MAX16903 (图 9)外围元件的合理布局,有助于从源头降低噪声和电磁辐射,有助于节约项目评估阶段的宝贵时间,简化设计。
表 1. 元件列表


图 9. 用于 PCB 布板的原理图
下一篇:新数字总线架构降低音频系统成本
史海拾趣
|
COMSTAT ComStat ClearCommError(m_hCom,&dwErrorFlags,&ComStat); 这个函数用于清除硬件错误和获取状态(我是的重叠操作) 我WriteFile后,ReadFile前怎么这个结构的cboutbuf永远是0,为什么不是我写入的字节 单步调试N此不知为何?恭请高手解 ...… 查看全部问答> |
|
开发环境:vc2005 arm wince5.0 我用网上下的CCePngButtonST类做png按钮,想要实现同一个按钮上的png图片根据不同情况显示不同内容,比如播放器打开时显示一张图片,播放器关闭时显示另一张图片,结果点了n次后把内存都占 ...… 查看全部问答> |
|
dereferencing type-punned pointer will break strict-aliasing rules static int print(char **out, int *varg) { register int width, pad; register int pc = 0; register char *format = (char *)(*varg++); &nb ...… 查看全部问答> |
|
cmd文件内一段代码如下: _EVENT72 = EVENT72;_EVENT73 = EVENT73;_EVENT74 = EVENT74;_EVENT75 = EVENT75;_EVENT76 = EVENT76;_EVENT77 = EVENT77;_EVENT78 = EVENT78; CCS 4内,debug运行后报错: absolute symbol \"_EVENT72\" being ...… 查看全部问答> |




