历史上的今天
今天是:2024年08月31日(星期六)
2020年08月31日 | 视源智能平板技术:可解决识别效率低、操作复杂的难题
2020-08-31 来源:集微网
视源电子的智能平板专利,提供的技术方案用以解决现有技术中智能平板切换后的操作系统无法识别插在切换前的操作系统对应的USB端子处的USB设备的问题,以及由此导致的识别效率较低、操作复杂的问题。
当前交互智能平板行业几乎都聚焦在大型的企业事务,但如何推动中小公司的数字化办公,有时却成了一大痛点,而视源电子通过依托自身强大的科研、供应链等能力,同时着眼于中小企业,为其提供相应的技术支持与服务。
目前,智能平板一般可以支持多个用于控制该智能平板的操作系统,每个操作系统对应于一个系统处理器,而每个系统处理器均通过一条独立的通信通道引出至一个USB端子。那么,智能平板当前所处的操作系统,可以通过与该操作系统处理器对应的USB端子实现与外部USB设备的通信。
但是,当智能平板所处的操作系统发生切换时,切换后的操作系统也仅能识别与该操作系统处理器对应的USB端子处的USB设备,若USB设备仍连接在切换前的操作系统处理器对应的USB端子处,则切换后的操作系统无法实现对该USB设备的识别,因此,在这种情况下,需要用户手动对USB设备所插入的USB端子进行调节,识别效率较低且操作方式复杂。
为此,视源电子在2019年4月30日申请了一项名为“智能平板”的发明专利(申请号:201920625523.3),申请人为广州视源电子科技股份有限公司。

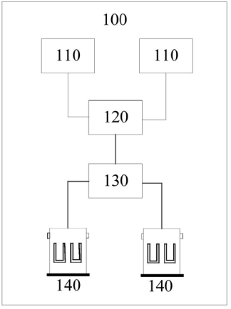
图1 智能平板结构示意图
图1为本发明中提出的一种智能平板结构示意图,该智能平板100包括:系统处理器110(每个系统处理器对应于一个操作系统);切换单元120,与每个系统处理器110连接;集线器130,与切换单元连接;端子140,每个端子140均与集线器130连接。
在如图1所示的智能平板100中,每个端子140与集线器130之间、集线器130与切换单元120之间可以保持导通状态,那么,当智能平板100所处的操作系统发生切换时,可以通过切换多个系统处理器110与切换单元120之间的导通状态实现。

图2 通道切换方法流程示意图
如图2所示,该智能平板实现通道切换的方法包括如下步骤:首先,智能平板当前所处系统的系统处理器向切换单元发送通道切换信号(S202),切换单元接收到通道切换信号后,导通该系统处理器与切换单元之间的通道(S204)。其中,通道切换信号是指智能平板当前所处系统的系统处理器与切换单元之间的通道的标识,基于该通道的标识,切换单元可以确定导通哪一条通道。

图3 智能平板结构示意图
为了便于理解,下面以USB端子为例对本方案进行具体说明(可以参考图3),该智能平板100中的包含两个系统处理器,其中一个支持通用串行总线USB 3.0,另一个支持USB 2.0,而集线器130为USB 2.0的集线器。
此时,该集线器130与各端子140之间仅能通过USB 2.0的方式进行通信,为了满足USB 3.0设备插入端子141时能够有较快的通信速度,那么需要在智能平板100中设置第一信号中继器150,连接于USB 3.0端子141与第一系统处理器111之间。
基于上述架构,图3所示的智能平板100中各器件之间的通信方式为:系统处理器111/112与切换单元120、切换单元120与集线器130、各端子140与集线器120之间均通过USB2.0进行通信;USB 3.0端子141与中继器150、中继器150与系统处理器111之间通过USB 3.0通道通信。
以上就是视源电子的智能平板专利,该专利提供的技术方案用以解决现有技术中智能平板切换后的操作系统无法识别插在切换前的操作系统对应的USB端子处的USB设备的问题,以及由此导致的识别效率较低、操作复杂的问题。
视源电子通过长期布局和技术产业深耕,不断打造高品质、高性价比、高服务的智能平板产品,助力各企业降低产业成本,提高工作效率。
史海拾趣
|
这东西正使用中80块淘回来的二手货,上次看一位会员争论汽车功放不是升压的,现发图片上来大家看看! 这东西12V输入通过DC TO DC电路升压为双18V供功放部分使用,看上去功率也有几十W放在房间音量还可以! xinxin2001 跟的贴图参考 ...… 查看全部问答> |
|
通用处理器(GPP) 采用冯.诺依曼结构,程序和数据的存储空间合二而一 8-bit Apple(6502),NEC PC-8000(Z80) 8086/286/386/486/Pentium/Pentium II/ Pentium III PowerPc 64-bit CPU(SUN Sparc,DEC Alpha, HP) CISC ...… 查看全部问答> |
|
现在是做JAVA开发的(计算机专业出身的),想转硬件开发,大家给我指一条学习路线吧,谢谢各位了。 现在是做JAVA开发的(计算机专业出身的),想转硬件开发,大家给我指一条学习路线吧,谢谢各位了。 … 查看全部问答> |
|
公司这边接到一个项目,需要采用无线技术,测量空中物品的运动轨迹、范围等,例如高架线缆,受到风力的影响,造成不规则的各个方向的摆动,该项目需要测试出其运动的范围和运动轨迹。 有这方面测量经验的公司和个人都可以,请回帖或 ...… 查看全部问答> |




