历史上的今天
今天是:2024年09月01日(星期日)
2020年09月01日 | 数字式万用表如何测量电流
2020-09-01 来源:elecfans
数字式万用表如何测量电流
1.断开电路;
2.黑表笔插入com端口,红表笔插入mA或者20A端口;
3.功能旋转开关打至A~(交流),A-(直流),并选择合适 的量程;
4.断开被测线路,将数字万用表串联入被测 线路中,被测线路中电流从一端流入红表笔, 经万用表黑表笔流出,再流入被测线路中;
5.接通电路;
6.读出显示屏数字。
数字万用表测量电流的原理
数字万用表测量电流的基本原理是利用了欧姆定理:I=U/R。数字式万用表的有多个电流档位,对应多个取样电阻,测量时,将万用表串联接在被测电路中,选择对应的档位,流过的电流在取样电阻上会产生电压,将此电压值送入A/D模数转换芯片,由模拟量转换成数字量,再通过电子计数器计数,最后将数值显示在屏幕上。万用表的内部有串联采样电阻。万用表串入待测电路,就会有电流流过采样电阻,电流流过会在电阻两端形成电压差,通过ADC检测到电压转换成数值,再通过欧姆定律把电压值换算成电流值,通过液晶屏显示出来。

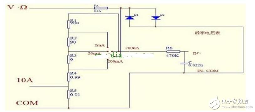
以上只是基本原理,具体实现,还有考虑待测电流的大小,把它分成不同的档位,同时考及过流保护,具体实用电路如下:

实用电路中分成了200uA、2mA、20mA、200mA、10A等档位,不同档位所串联的采样电阻值不相同,原则是小电流档位采样电阻值大,大电流档位采样电阻值小。采样电阻的大小会对待测电路的电流产生一定的影响,实际使用要估算电流的大小,选取适合的档位才能减小测量的误差。考虑到使用者可能会接错档位,发生过流烧毁采样电阻,设计中加入了二极管D1和D2和采样电阻并联,采样电阻电流过大时,电压升高,当电压高压二极管导通电压时,二极管导通分流采样电阻的电流,防止电流过大烧毁采样电阻。另外为了提高抗干扰能力,电压检测端加了470K的电阻和0.22uF的电容组成低通滤波器滤除干扰源。

交流档的电流测量方法和直流档的方法类似,只是把低通滤波器换成了交直流转换器,其它没有变化。
上一篇:绝缘万用表的测试应用
下一篇:怎样将温度计添加到数字万用表
史海拾趣
|
把常见的问题都罗列了 链接:https://home.eeworld.com.cn/my/space.php?do=blog&uid=80086&id=28343… 查看全部问答> |
|
我最近查了些资料 现在把我的需求在整理一下:我想做一个嵌入式USB主机(强调是主机端host,不是USB设备),这是第一次做一个完整的系统,不知从何入手,有这样几个问题,首先是主控芯片,如果单片机可以,用哪种?另外电源模块用什么方案比较好? ...… 查看全部问答> |
|
我用ARM板测试一个触摸屏程序,偶尔出现飘屏! 源码如下: #include \"def1.h\" #include \"2440addr.h\" #include \"2440lib.h\" #include \"config.h\" #define REQCNT 30 #define ADCPRS 9 //YH 0627 #define LO ...… 查看全部问答> |
|
亚嵌《嵌入式linux系统暑期强化班》全面启动 亚嵌-10年嵌入式技术研究 ???????? 6年嵌入式技术专业教学??亚嵌强调技术的严肃性、并向所有尊重技术、热爱技术的人们致敬! ?????????权威嵌入式研发机构 嵌入式职业生涯第一步! ...… 查看全部问答> |
|
关于启动内核函数void Launch(DWORD dwLaunchAddr)的疑问 void Launch(DWORD dwLaunchAddr)这个函数是在SMDK2440A\\Src\\Bootloader\\Eboot\\util.s(32)实现的 ;****************************************************************************** INCLUDE kxarm.h PHY_RAM_START &n ...… 查看全部问答> |
|
128K的FLASH和20K的SRAM够ucos+ucgui么?? 新手求教,问个简单问题~~~~~ 想买块便宜的STM32开发板学习UCOS+UCGUI。128K的FLASH和20K的SRAM够用么(神州一号)??… 查看全部问答> |




