历史上的今天
今天是:2024年09月01日(星期日)
2020年09月01日 | 谁是下一个博世?一文读懂全球汽车芯片供应商格局
2020-09-01 来源:水滴汽车
在自动驾驶技术的研发上,使得很多主机厂看起来更像是互联网公司。因为对于自动驾驶这项技术而言,运算芯片和传感器是两个比较重要的组成部分。运算芯片可以看做是电脑的CPU,一台电脑运行大型软件时,CPU的工作频率将决定这个软件运行是否流畅。
近日,网上公布一则消息,美国博通公司与特斯拉共同开发一套高效能(HPC)运算芯片将由中国台湾的台积电公司代工,而这套芯片应会成为特斯拉HW4.0的运算芯片。

从HW1.0由Mobileye研发到HW2.0、HW2.5芯片采用英伟达平台,HW3.0回归特斯拉自主研发,再到这次和博通的合作,特斯拉更换了如此多芯片供应商,证明仅就运算芯片这一环,没有哪一家供应商是一家独大的,可见运算芯片同样也是自动驾驶技术最关键的一环也是最难把控的一环,那么这些运算芯片供应商研发都进行到哪一步,各自都掌握了如何的优势?
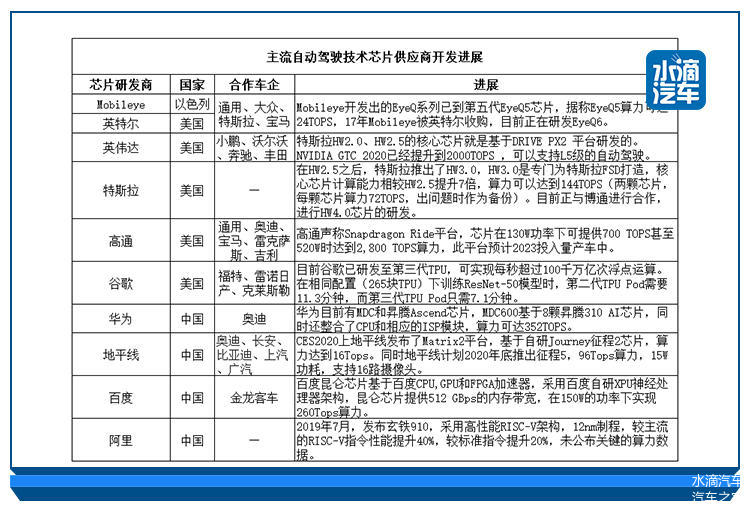
为此水滴汽车把比较主流的自动驾驶技术芯片供应商做了一个汇总,见下表。不过首先,需要科普一下什么是算力。

什么是算力?
如同文章开头所说的一样,AI芯片与电脑CPU相似,运算速度越快越能处理更复杂的驾驶难题。自动驾驶等级从L0到L5,随着功能的完善和性能的提升,也对AI芯片的算力和性能提出更高的需求。而对于自动驾驶有一个速度上衡量的标准,就是TOPS。TOPS是Tera Operations Per Second的缩写,1TOPS代表处理器每秒钟可进行一万亿次(10^12)操作。L2级自动驾驶计算力小于10TOPS,L3级需要的AI计算力为约为30至60TOPS之间,L4级需要的AI计算力大于100TOPS,L5级需要的AI计算力为可以达到惊人的500至1000TOPS。

从表中可以看到,多数主流AI芯片供应商的产品均可达到100TOPS左右,表面上看来多数芯片算力都可以满足L3、L4自动驾驶AI计算的需要。不过仅就算力这一项而言,公布的数据其实是无从验证的,也就是说很多厂家尽管宣传自己的芯片可以达到100TOPS,但很多得出的结论或者数据都在极限情况下,不能完全代表该芯片已经达到相应自动驾驶等级所需要的算力。
可以看到从HW1.0到HW3.0,特斯拉在自动驾驶技术上的进步,核心来源于芯片算力的提升,而每次芯片的迭代,也只为更强的算力。不过算力也不是全部,芯片作为一个非常精密的电子元件,其成本也是相当之高,利润也可见一斑。特斯拉与英伟达终止合作的一部分原因也是英伟达报价高昂,特斯拉最后选择自主研发。

当今走得最远的是哪家供应商?
目前L3级自动驾驶因法律、法规等原因处于搁浅之中,L2成为市场主流,并基本实现普及,芯片算力再高也只为后期L4、L5做铺垫。在L2级自动驾驶领域英特尔旗下的Mobileye当之无愧处于领先地位,而在L4-L5领域,英伟达则是几乎达到了垄断的实力。很多人觉得英伟达是研发显卡的,不过入主汽车领域以后,英伟达在高层级自动驾驶上屡有建树,也是最早在L4、L5级自动驾驶布局的供应商之一。Mobileye和英伟达可以算是在自动驾驶芯片领域走在最前列的两家供应商。

国内供应商有如何进展?
从国内的供应商来看,地平线与多家车企已经达成合作,是目前比较成功的自动驾驶芯片供应商之一。华为绝对算得上后发制人,尽管入局自动驾驶较晚,但凭借多年在手机和平板电脑上的研发,1至2年内成为主流不是问题,其研发的MDC600芯片算力也算实打实的。反观阿里去年7月份发布的的玄铁910,似乎有些急于秀肌肉的成分,并未公布重要参数。腾讯着重在导航地图、仿真等方面,在芯片领域上未有显著的成效。
尽管和Moblieye、英伟达相比,国内供应商并未有在芯片算力和技术上的优势,但是更低的成本或许会是逆转两家巨头的利器。

史海拾趣
|
C语言测试是招聘嵌入式系统程序员过程中必须而且有效的方法。这些年,我既参加也组织了许多这种测试,在这过程中我意识到这些测试能为带面试者和被面试者提供许多有用信息,此外,撇开面试的压力不谈,这种测试也是相当有趣的。 从被面试者的角度来 ...… 查看全部问答> |
|
那位大虾在linux下用命令行刻录过DVD的,指点一下。 我现在要在Fedora11下用命令行(不要用界面方式)进行刻录DVD盘,刻录的内容是一般数据。要求刻录的格式为UDF格式。请问谁能给一个清晰的指导建议不?先谢谢了! 我在网上找了很多相关资 ...… 查看全部问答> |
|
你第一linux操作系统是什么,你现在用什么linux操作系统 调查,我的第一个linux操作系统是ubuntu,我从09年暑假开始接触linux,装的就是ubuntu8.04,然后虽然接触过fedora,redhat,debian,suse等,但一直觉得ubuntu爽快,哈哈,现在一直在用ubuntu,甚至开发FPGA,大家呢,欢迎大家讨论… 查看全部问答> |
|
安装了controlSUIT,开始回顾TI的例程,用官方的.c文件,建了工程,编译通过了。 Piccolo的资料相对没有2812那么多。进度不是很快,有压力啊。… 查看全部问答> |
|
【NUCLEO-F410RB】2.给nucleo移植上ucos-ii,用信号量实现led闪烁 本帖最后由 caizhiwei 于 2015-12-6 17:17 编辑 虽然管理员寄过来的板子不能用,但是还得完成任务。所以抽出时间把ucos-ii移植上另外一块Nucleo板子上,奉上工程源码,供大家享用~~ int main(void) {   ...… 查看全部问答> |




