历史上的今天
今天是:2024年09月04日(星期三)
2020年09月04日 | 比亚迪发布半年度报告:营业收入605.03亿元,同比减少2.7%
2020-09-04 来源:eefocus
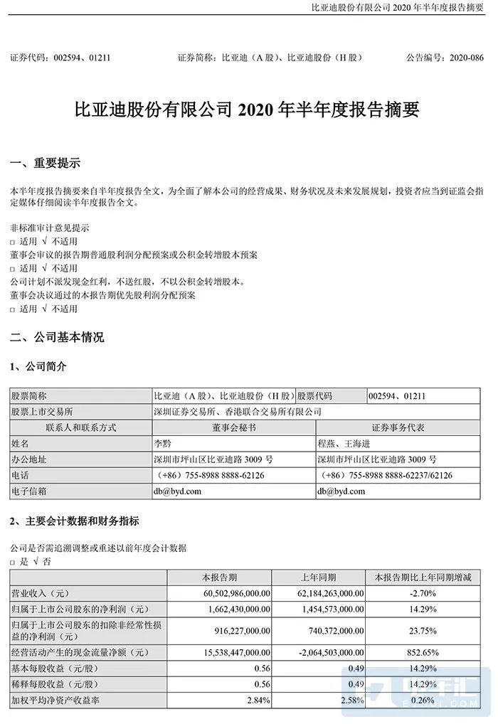
近日,比亚迪发布2020年半年度报告,公司期内实现营业收入605.03亿元,同比减少2.7%;归属于上市公司股东的净利润16.62亿元,同比增长14.29%。
其中,比亚迪一季度归属于上市公司股东净利润仅1.13亿元,二季度净利环比大涨1270%、同比增长119.71%,至15.49亿元。比亚迪1-6月经营活动产生的现金流量实现净流入155.38亿元,创造公司该财务数据历史最高值。
比亚迪股份有限公司主要经营包括新能源汽车及传统燃油车在内的汽车业务、手机部件及组装业务、二次充电电池及光伏业务,并积极拓展城市轨道交通业务。于二零二零年上半年,本集团实现收入约人民币605.03亿元,同比减少2.70%,其中汽车及相关产品业务的收入约人民币320.72亿元,同比减少5.62%;手机部件及组装业务的收入约人民币233.8亿元,同比增长0.24%;二次充电电池及光伏业务的收入约人民币47.91亿元,同比增长7.59%。三大业务占本集团总收入的比例分别为53.01%、38.64%和7.92%。
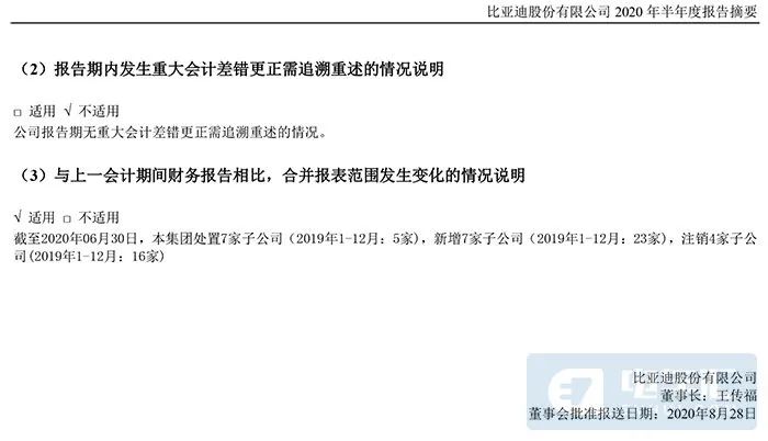
公告原文如下:







史海拾趣
|
我用 S3C2440 Samsung 官方的 Windows CE 5.0 BSP,休眠后,按下唤醒按钮,程序跳到 Stepldr 中继续执行,执行到 WAKEUP_POWER_OFF 子程序,进行对休眠的唤醒,详细代码如下: WAKEUP_POWER_OFF ; Release SCLKn after wake-up fro ...… 查看全部问答> |
|
如何使windows ce 5.0 开机时能通过 我的连接(GPRS)去自动拨号? 就是如何打开我的连接呢?我的连接是新建的,我在WINDOWS文件夹下去打开rnaapp.exe会提示命令行参数无效。 这个要如何去实现呢? … 查看全部问答> |
|
在wince 6.0中如何进行应用程序开发?是直接在platform builder中写应用程序吗?我在vs2005中建立一个smart device的工程,无论是用自己导出的sdk,还是用自带的pocket pc sdk,运行时总是出现这样的错误:There were deployment errors.不知怎么解决 ...… 查看全部问答> |
|
我将TI提供的LM3s3748的boot_usb例程导入新建的工程里面,如果选择debug模式,IAR编辑器就能通过,程序烧写后也能正常升级主函数。但是选择release模块,就提示错误:Error[Li005]: no definition for \"main\" [referenced from cmain.o(rt7M_tl.a ...… 查看全部问答> |
|
【转】Intel 的东进与 ARM 的西征 (1)-- 九韶定音剑 vs 九耳连环刀 本帖最后由 jameswangsynnex 于 2015-3-3 19:58 编辑 对于 Intel CEO 欧德宁来说,2012 年的冬天注定会是一个漫长的时节,冬令时的钟摆刚刚拨过,他就披上了过冬棉衣。虽然一众下属没有人敢于在他面前说出“寒冷”二字,但,全世界都已经知道,Int ...… 查看全部问答> |
|
i.MX6Q系列:E9卡片电脑系统恢复操作步骤(初次使用必看) 一、(略)从第二开始二、设置Mfgtools-Rel-1.1.0_121218_MX6Q_UPDATER烧写工具(这里以Android系统为例,ubuntu系统跟Android系统设置方法类似):1、将Mfgtools-Rel-1.1.0_121218_MX6Q_UPDATER压缩包解压到Mfgtools-Rel-1.1.0_121218_MX6Q_UPDA ...… 查看全部问答> |




