历史上的今天
今天是:2024年09月07日(星期六)
2020年09月07日 | 实现AVR单片机芯片程序自刷 USB_Flash_BootLoader HID制作过程
2020-09-07 来源:51hei
前期制作USBASP过程中,学习了AVR单片机芯片的BootLoader原理,查找了很多关于USB-HID和BootLoader的资料制作了可以自刷程序的atmega8(16)简易板,现将所学的分享给大家。
一、关于BootLoader
BootLoader是芯片上电后,程序不从flash地址的0x00执行,而是跳转到boot区执行bootloader程序。
atmega8的boot区的大小及起始位置是由其熔丝位来设置(BOOTSZ0、BOOTSZ1)的。
其是否执行bootloader程序也是由熔丝位(BOOTRST)设置的。
二、关于USB-HID
HID是人体学输入设备的英文简称,由于Windows内置了此类驱动,如常用的鼠标、键盘等不用外部驱动就可以直接使用。
AVR的Flash-BootLoader-HID固件就是利用了BootLoader和USB-HID的特点,将AVR芯片的Flash刷写程序和USB-HID的程序结合,制作为BootLoader程序,实现了自刷芯片程序的功能。
三、制作过程:
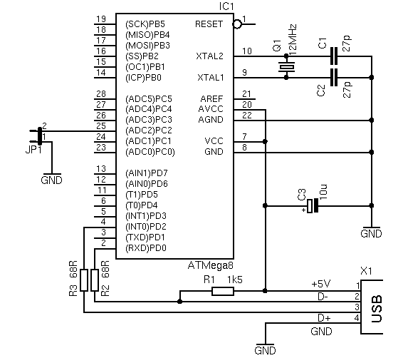
1、根据原理图制作电路

自己的电路中加入了复位按键,需要刷程序时只按下复位键就进入Boot了。

2、编译BootLoader的HEX固件
后期可以根据自己的硬件情况对bootloaderconfig.h内的配置进行更改。
makefile文件的简单配置

以上是USB数据端口的配置,原版使用了PD2->D+,PD0->D-,这个可以根据个人需要更改。
需要注意的是不论更改到哪个端口,D+始终需要与PD2连接,因为其使用了INT0中断。

在config文件最后定义了引导判断端口的设置,这个是根据个人情况更改。
3、atmega8的熔丝位更改
使用其他烧写器对熔丝位更改


需要对以下几个熔丝位更改:
1)熔丝低位的CKSEL 0~3设置为1,即使用外部晶振。
2)BOOTSZ1.0,BOOTRST置0,即设置BOOT区大小为1024字节,芯片复位后从BOOT区执行程序。
4、刷BootLoader
使用USBASP或者其他烧写器刷HEX固件。
若使用progisp软件调入固件文件,在“编辑”选项能看到,固件数据是从0x1800开始的,这是
因为atmega8的boot区设置为1024大小时的boot起始位置(0xC00*2具体原理查阅atmega8芯片说明)。


因此制作bootloader时要注意芯片熔丝位的设置和makefile的flashboot地址,两者要一致。
四、进入BootLoader,可以刷自己的程序了!
1、将PC2接地,插入USB口,windows的设备管理器即可识别出一个HID-compliant device的设备,并安装好驱动。
若无法识别成功,查检1~4步。

2、将bootloaderHID.exe复制到自己的程序固件xxx.hex目录下
3、在cmd命令下输入bootloadhid -r xxxx.hex
如果成功,即会出现以下界面。

以上可以通过简单配置文件更改,就可心应用到其他AVR芯片。
以atmega16芯片为例:
只要将makefile文件 DEVICE = atmega16
BOOTLOADER_ADDRESS = 3800
其它设置相同,即可实现自刷。
五、上一下自己制作的电路


六、相关软件
1、WinAVR(GCC-for-AVR)
2、Flash-BootLoadHID固件及上位机
史海拾趣
|
遥控器用的红外LED,因为红外LED发出的光不完全是红外光,也包含部分的可见光(红色)成分,所以肉眼能看到少许光。遥控器使用的LED,一般发射角度是30度左右,用户即使没有完全对准目标,也能有效操作。在没有外界红外线干扰的时候,遥控距离可以 ...… 查看全部问答> |
|
最近我刚买一块2440的开发板,跑wince5.0,按照PC机设置wince,连上网线后不能上网!不知道是什么原因。PC机可以通过网线与ARM板通信。ftp和fttp都正常。那我应该怎么样设置或还需要哪些工作才能实现我这块开发板与网络的连接呢。… 查看全部问答> |
|
在wince 6.0中我有一个客户端程序,先后两次调用InitializeSecurityContext用于和google服务器端进行安全认证,第一次调用返回的是SEC_I_CONTINUE_NEEDED,第二次返回的是SEC_E_WRONG_PRINCIPAL,请问怎么解决啊?是不是和证书有关系?相同程序在wi ...… 查看全部问答> |
|
【招聘】汇编语言入门图书兼职作者 本公司是业内知名IT图书策划出版公司,正在运作一本汇编语言入门相关图书。想征求关于汇编语言的设计高手参与编写。有意者请将个人介绍和联系方式(QQ或MSN)发到本人邮箱macuilhy@sina.cn。… 查看全部问答> |
|
u8 sd_raw_get_info(struct sd_raw_info* info)中struct怎么理解 u8 sd_raw_get_info(struct sd_raw_info* info) { …… } 这个子程序怎么用啊,像u8 mmcWrite(u32 sector, u8* buffer)这种,我在主程序中只要定义unsigned char SD_Write1[]={\"0123456789\"}; 就可以用了mmcWrite(SD_Write1); 但是这个定义 ...… 查看全部问答> |
|
欢迎来到电源设计小贴士!随着现在对更高效、更低成本电源解决方案需求的强调,我们创建了该专栏,就各种电源管理课题提出一些对您有帮助的小技巧。该专栏面向各级设计工程师。无论您是从事电源业务多年还是刚刚步入电源领域,您都可以在这里找到一 ...… 查看全部问答> |




