历史上的今天
今天是:2024年09月28日(星期六)
2020年09月28日 | 三种汽车摄像头模块供电策略,如何选择合适的?
2020-09-28
随着汽车摄像头技术的发展,其分辨率、动态范围和帧速率越来越高,电源架构需要根据具体的用例需求进行调整。在本文中,我将回顾三种可用于为汽车摄像头模块供电的策略:
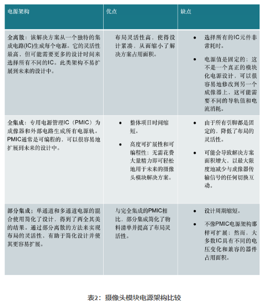
全离散
全集成
部分集成
本文重点介绍小外形摄像头模块,该模块不包含任何数据处理、可将原始视频数据输出到独立的电子控制单元。这些模块通常位于环视、驾驶员监控和后视镜更换系统中,通过用于视频数据输出的相同的同轴电缆接收预先调节的电源电压。
摄像头模块所需的功率是多少?
设计摄像头模块功率部分的第一步是对每根轨道的功率预算进行简单计算。这一点连同通过 PoC 提供的电压,在选择电源策略时非常重要。
摄像头传感器和外部电路所需的电流消耗,在不同的传感器和任何额外的外部设备上可能差别很大。通常,较低的成像器导轨(图 1 中为 1.2 V 和 1.8 V)需要的电流最大,而最大的电源电压(成像仪为 2.9 V)所需电流最小。由于 2.9 V 导轨与成像器的模拟电源有关,而最终,它的性能与图像质量有关。因此,在选择电源时需要仔细考虑,因为该导轨需要无干扰、噪音最小的电源。随附的 FPD-Link 设备连同任何形式的监控器或定序器,也将从这个功率预算中提取。

考虑到其出色的噪声性能,有人可能建议对每个电源使用低压差调节器(LDO)。然而,在功率预算有限的情况下进行设计时,这是不可行的。此外,电流的增大会使连接器和电缆承受压力,并增加摄像头的自热,这可能会降低性能。
如表 1 中的示例计算所示,摄像头模块的当前要求通常由系统中包含的传感器和 FPD-Link 设备决定。在本示例中,成像器导轨为 1.2 V、1.8 V 和 2.9 V。FPD-Link 设备共享相同的 1.8 V 导轨。正常工作所需的电流用红色突出显示。

在本例中,同轴电缆上的 PoC 电源首先降到 3.3 V,然后为摄像头模块上系统的其余部分供电。2.9 V 传感器模拟导轨直接连接到 LDO 输出,而其他电源连接到降压(buck)转换器。1.8 V 导轨同时为 DS90UB953-Q1 和成像器的接口电源供电。由于 DS90UB953-Q1 串行器消耗的电流明显大于成像器接口电源,因此提供给成像器的 1.8 V 电流可以忽略不计。成像器 2.9 V 模拟导轨需要 63 mA,DS90UB953-Q1 串行器 1.8 V 导轨需要 225 mA,成像器数字 1.2V 导轨需要 388 mA。为了简化前面数值的计算,我们假设效率为 100%,计算出 3.3 V 电源需要 327 mA 才能成功为 1.2 V、1.8 V 和 2.9 V 导轨供电。
因为输入和输出电压、输出电流要求和总瓦数消耗都是已知的,所以输入电流可以用以下公式计算:
(PoC 电流)x(所需电流) = 3.3V x 327 mA
对于 12 V 的 PoC 电压,ECU 将提供 90 mA 的电流。
在某些情况下,PoC 电压是通过 ECU 固定的,因此必须了解所选择的 PoC 电缆和网络是否足以为功率目标提供所需的电流。对于 2W 摄像头模块的要求,固定的 5 V 电源可提供 400 mA 的电流,而 12 V 电源可提供 166 mA 的电流。
对于较大的 PoC 电缆长度,应选择较大的 PoC 电压,以确保电缆上的 IR 压降最低。PoC 电流会在布线、铁氧体磁珠、电感器和任何串联电阻上产生压降,并会减少影响摄像头模块稳压器的性能的电压净空。在 PoC 电压值由设计者决定的情况下,电缆规格通常规定了网络可以提供的电流量,这将驱动网络的电压要求。
汽车摄像头模块的三种电源架构
表 2 比较了三种不同电源架构的优缺点。

电源注意事项
在设计汽车应用时,有一些考虑因素会限制您的电源设计选择。重要的系统级规范包括:
最大限度地减小解决方案的总尺寸,以满足汽车摄像头模块外壳的小尺寸要求。此类外壳的面积通常约为 20 mm×20 mm,通常安装在 M12 桶塑料外壳内。
避免对 AM 无线电频段的干扰。所有的开关电源都需要在 540 kHz 至 1700 kHz 的 AM 无线电频段之外。
避免较低的开关频率,因为它们需要较大的电感器。相反,选择:
高频率切换器(>2 MHz)。
获得汽车电子委员会 Q100 认证的设备。
需要额外保护的电子器件(如 short-to-battery)可以用宽 Vin 稳压器设计。
印刷电路板限制
图 2 中的成像器使用的是移动行业处理器接口(MIPI)摄像头串行接口(CSI-2),突出显示网络以显示连接 FPD-Link 设备到成像器的阻抗控制走线。成像器的 CSI-2 网络通过通孔引出并路由到中间层(突出显示)。
通孔阵列对较小的外形尺寸带来了一些限制,因为它们限制了功率器件的放置区域。为了最大限度地减少耦合,特别是在开关模式电源或信号网周围,CSI-2 网必须适当隔开和屏蔽,并且与相邻层的其他网没有重叠。

选择您的电源架构
正确的电源架构将根据您的设计需求而有所不同。这些参考设计将帮助你看到更详细的规格,并在您准备开始时,让您的设计更加简单。
全离散:采用 MIPI CSI-2 视频接口、FPD-Link III 和 POC 的汽车 2-MP 摄像头模块参考设计。
全集成:采用 MIPI CSI-2 接口、PMIC、FPD-Link III 和 POC 的汽车 2-MP 摄像头模块参考设计。
部分集成,第 1 部分:采用 MIPI CSI-2 视频接口、FPD-Link III 和 POC 的汽车 2-MP 摄像头模块参考设计,以及第二部分:采用 POL PMIC、FPD-Link III、监控器和 POC 的汽车 2.6-MP 摄像头模块参考设计。
史海拾趣
|
要求:按下开关灯亮,断开开关灯灭。 我用switch语句,按下开关灯亮了,可断开开关灯就是不灭,我改了n次了它还是不灭,我已经拿它没办法了,求哥哥们给个C语言的程序,谢谢! 比如:按k1,led1亮;按k2,led2与led3亮;按 ...… 查看全部问答> |
|
有没有哪位高人用过OK2440开发板?小弟我刚开始学习,遇到很奇怪的问题,就是使用DNW的USB下载内核文件nk.bin或者nk.nb0时,一直提示checksum error!MEM:1502 DN:200 Invalid BIN file signature!24,d0,24,6c,af,d0,24 &nbs ...… 查看全部问答> |
|
CE5下怎么基于现有BSP复制出一个新的BSP(名称不同),并且能够在新BSP上建立新的CE工程,要些改什么地方? CE5下怎么基于现有BSP复制出一个新的BSP(名称不同),并且能够在新BSP上建立新的CE工程,要些改什么地方?… 查看全部问答> |
|
从网上找了个sqlite3.exe,就这一个文件, 直接双击,就是sqlite> 在网上查了一下,建库有好多的方法,什么$,sqlite3 xxx.db等, 执行就报sql error。 直接create table .....OK。 insert .......OK。 .exit以后再打开sqlite3.exe时,刚才建 ...… 查看全部问答> |
|
我在PB4.2下定制WINCE,build时出现1个错误,系统提示参考WINCE420目录下的build.err文件,文件的内容如下: Starting sysgen phase for project ( common ) Found localized resources for Languages ( 0404 0407 040C 0410 0411 0412 0413 041 ...… 查看全部问答> |
|
用modelsim 6.5仿真为什么会报下面的错误?请高手指教 vsim work.vtf_test# vsim work.vtf_test # Loading work.vtf_test(fast)# Loading work.modelsim_test(fast)# Loading work.maxii_io(fast)# Loading work.maxii_lcell(fast)# Loading work. ...… 查看全部问答> |




