历史上的今天
今天是:2024年10月10日(星期四)
2020年10月10日 | 以MSP430F149为主控芯片的超低功耗智能火灾报警系统设计
2020-10-10 来源:elecfans
引言
火灾严重威胁着人类的生命财产安全,每年我国由火灾引起的灾难数不胜数,然而,准确、及时的对火灾进行预测已成为迫在眉睫的事情。目前,火灾探测技术是预防火灾发生的最有效的手段,根据火灾发生初期的迹象来判断并进行预测,从而使人们在第一时间对这些迹象进行处理,有效的减少了火灾的发生。
普通可燃物燃烧的表现形式是:首先产生燃烧气体和烟雾,在氧气供应充足的条件下才能达到完全燃烧,产生火焰并发出一些可见光与不可见光,同时释放大量的热,使得环境温度升高。普通可燃物由初起阴燃阶段开始,到火焰燃烧、火势渐大,最终酿成火灾的起火过程。在该系统中我们以环境温度、烟雾浓度作为判断火灾的依据。
传统火灾报警系统有结构简单、准确度低、存在误报和漏报等问题,针对智能建筑中火灾报警系统这些问题,本文设计了基于MSP430F149 的智能火灾报警系统,该系统具有较高的可靠性、稳定性、准确度高。
1 硬件电路设计
该系统以单片机MSP430F149 为核心,以环境温度、烟雾浓度作为判断火灾的依据,完成了对火灾的预警。主要由单片机控制模块、时钟模块、烟雾浓度测量模块、DS18B20 温度测量模块、声光报警模块、1602 液晶显示模块和电源构成。

图1 系统总体结构图
1.1 单片机微处理器
MSP430F149 是一种16 位的单片机,它具有集成度高,外围设备丰富、超低功耗等优点,在工业中有着广泛的应用。内部集成有8 路12 位A/D 转换器、片内看门狗定时器、一个硬件乘法器以及48 个I/O 引脚。
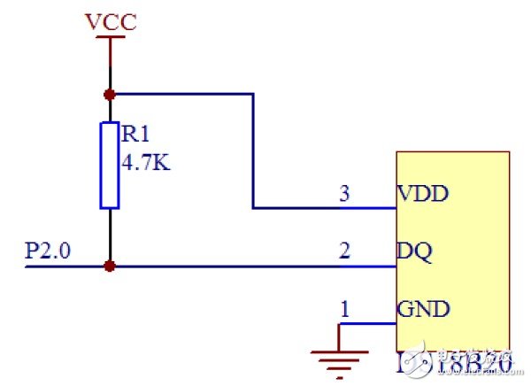
1.2 温度测量模块
设计中采用支持“一线总线”接口、抗干扰性强、外部电路简单、精确度高的DS18B20温度传感器对温度的实时测量。其中,DS18B20 管脚2 即DQ 接在MSP430F149 的P2.0 管脚,如图所示。

图2 温度测量
1.3 声光报警模块
蜂鸣器在微处理器判断为火灾时发出报警指示音。由于单片机的I/O 口驱动能力有限,选用PNP型晶体管2N5401 组成晶体管驱动电路来驱动压电式蜂鸣器。

图3 声光报警模块图
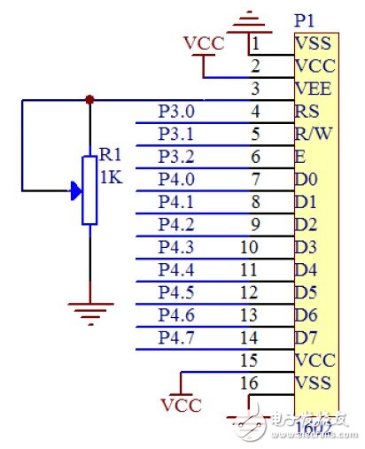
1.4 1602液晶显示模块
在液晶模块上显示时间、测量温度、烟雾浓度等参数,以便我们更加方便的读出目前温度值、烟雾浓度值。

图4 1602 液晶显示模块图
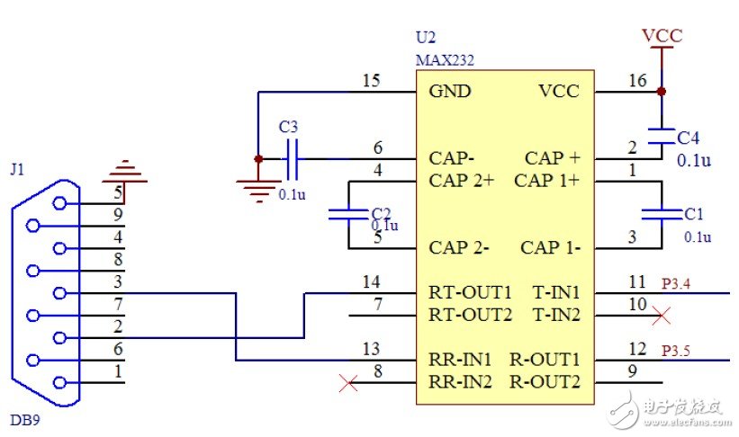
1.5 串口通信模块
本设计采用 MSP430F149 作为下位机,PC 机作为上位机,通过RS-232 将数据传输到PC 机上,我们可以更加方便的监测各个测量参数。电路图如下:

图5 串口通信电路
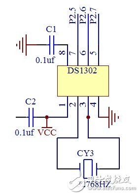
1.6 时钟模块
DS1302 是DALLAS 公司推出的涓流充电时钟芯片内含有一个实时时钟/日历和31 字节静态RAM 通过简单的串行接口与单片机进行通信实时时钟/日历电路提供秒、分、时、日、日期、月、年的信息每月的天数和闰年的天数可自动调整时钟操作可通过AM/PM 指示决定采用24 或12 小时格式。DS1302 与单片机之间能简单地采用同步串行的方式进行通信仅需用到三个口线RES 复位、I/O 数据线、SCLK 串行时钟。

图6 时钟电路
1.7 烟雾浓度测量模块
本系统决定采用NIS-09C型离烟雾探测器,它是NEMOTO 公司专为检测烟雾而精心设计的新型探测器。内部使用了微量的放射性物质镅241,传感器本身被金属制电极所覆盖,放射性物质不会泄露。NIS-09C 属于低功耗、灵敏度高的探测器,适用于火灾报警系统中。
2 软件电路设计
2.1 系统软件流程图
上电后首先对单片机、1602 和DS1302 进行初始化,初始化完成后,对温度和烟雾浓度进行测量,将测量值与设定值进行比较,如果超出设定范围,则进行报警,如果未超出,则在液晶上显示时间、温度值和烟雾浓度值。

图7 主程序流程图
2.2 上位机软件设计
上位机界面采用VC 进行编程,主要是对所有节点的所有温度、烟雾浓度传感器所检测的值进行实时显示,以及对上下限值的设置和超过设定值时发出报警。这样工作人员不需到井下也可以监测到各个区域现在的情况。这样能够实时的、安全的、可靠的得知温度和烟雾浓度,提前做好防范工作。
3 结论
火灾是一种在时间和空间上失去控制的燃烧所造成的灾害,由此引发的重大安全事故比比皆是,对人类生命财产和社会安全构成了极大的威胁。由此可见,对火灾进行准确、及时、有效地报警显得愈来愈重要,这是防火减灾的重要研究课题之一。
该系统提高对火灾探测的快速性、准确性和对环境的适应能力,有效降低火灾误报的概率,提高了灵敏度和整个系统的智能化程度。
史海拾趣
|
1、概述 CH372 是一个USB 总线的通用设备接口芯片,是CH371的升级产品,是CH375芯片的功能简化版。在本地端,CH372 具有8 位数据总线和读、写、片选控制线以及中断输出,可以方便地挂接到单片机/DSP/MCU/MPU等控制器的系统总线上;在计算机系 ...… 查看全部问答> |
|
本帖最后由 paulhyde 于 2014-9-15 09:38 编辑 MSP430单片机常用模块与综合系统实例精讲,有实例图和程序。 … 查看全部问答> |
|
一段 你刚开始进入这行,对PMOS/NMOS/BJT什么的只不过有个大概的了解,各种器件的特性你也不太清楚,具体设计成什么样的电路你也没什么主意,你的电路图主要看国内杂志上的文章,或者按照教科书上现成的电路,你总觉得他们说得都有道理。你做的电 ...… 查看全部问答> |
|
小弟昨天买了个板子,尽早烧vivi进去后,板子上电后在超级终端里能看到vivi启动,但是不管按什么键都进不了vivi的命令行,于是换成U-boot,烧写完后在超级终端里发现flash那里是 0 k,望高人赐教如何解决。vivi无法进入命令行是否是因为不支持flash ...… 查看全部问答> |
|
进程调度的疑问: 如果我同时运行10个程序,在Windows CE6.0 版本中,每个进程都享有2G的独立空间。虚拟空间一共只有2G,那么它是通过什么方式来调度的和分配空间的了? 如果我其中一个进程调度另外一个进程的时候,当前进程的内存保存在那里去了 ...… 查看全部问答> |




