历史上的今天
今天是:2024年10月15日(星期二)
2020年10月15日 | 数字可寻址照明接口(DALI)
2020-10-15 来源:elecfans
描述
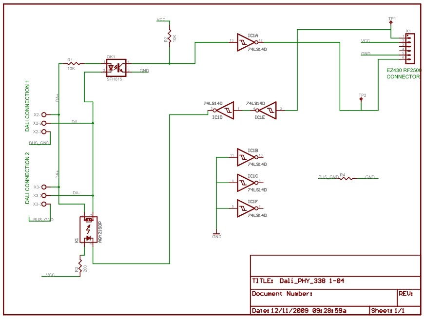
数字可寻址照明接口(DALI) 标准定义了用于照明控制应用中的通用通信协议和物理接口标准。该设计采用现有的TPS62260LED-338 EVM 和电平转换电路板以实施DALI LED 器件类型控制机构。在TPS62260LED-338 EVM 上找到的微控制器为MSP430F2131。MSP430F2131 负责执行与CPU 间的通信,而计时器资源主要用于控制淡出率和LED 亮度。DALI 在IEC 60929 中有具体的定义,并已在IEC 62386 中进行了更新。包含LED 器件类型是进行此更新的主要原因之一。
特性
使用板载MSP430 计时器实施 DALI 协议;
提供用于MSP430 的 DALI 接口的 PHY 设计;
与TPS62260LED-338 EVM 配合使用;
还提供MSP430 G2 Launchpad 支持;
该参考设计已经过测试,并包含软件、硬件设计文件和文档。

上一篇:sim900a调试方法和注意事项
史海拾趣
|
51单片机怎样实现与台达PLC串口通讯?例如:在51单片机上编写程式实现PLC输出口Y0点亮。请大家释疑,谢谢。 问题补充:最好写个程序注解一下。… 查看全部问答> |
|
我用evc4.0写的应用程序编译通过了,为什么在pocketpc2003模拟器上找不到该文件呢? 我设置的是emulator startup server,程序会自动打开pocketpc2003模拟器但是就是不自动运行程序,我是新手,还不太懂,希望指点指点一下。 转自Tony嵌入式 http ...… 查看全部问答> |
|
1.利用SensorTag的温度、湿度传感器,将用户所处的位置的温度、湿度等天气情况传给智能手机,结合智能手机的GPS功能共享准确的实时的天气信息,进过数据分析推送给用户穿衣指数、运动建议等,并通过手机的APP共享信息形成其他用户的信息利用与互动 ...… 查看全部问答> |
|
我还没有拿到板子,现在想了解一些问题,希望大家不吝赐教。 1.关于c6678多核启动的顺序问题 我看了一些资料,上电后core0先开始执行内部的bootloader,进行初始化,然后会跳转到magic address的位置开始执行(core1~core7应该也要完成初始化,然 ...… 查看全部问答> |
|
什么是SPI接口?SPI接口是高速同步串行输入输出接口。TMS320F28335有几个SPI接口模块?有一个专门的SPI模块, 另外两个McBSP也可以配置为SPI接口。TMS320F28335SPI接口由几组寄存器控制? 12组,位于控制寄存器帧0x7040h开始的位置。所有的寄存器 ...… 查看全部问答> |




