历史上的今天
今天是:2024年10月16日(星期三)
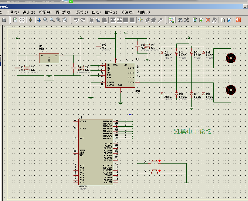
2020年10月16日 | 51单片机控制小车前后左右运动程序
2020-10-16 来源:51hei

单片机源程序如下:
#include sbit IN1 = P0^0; // 高电平1 后退(反转) sbit IN2 = P0^1; // 高电平1 前进(正转) sbit IN3 = P0^2; // 高电平1 前进(正转) sbit IN4 = P0^3; // 高电平1 后退(反转) sbit ENA = P0^6; // 高电平使能 sbit ENB = P0^7; // 高电平使能 //延时函数 void delay(unsigned int k) { unsigned int x,y; for(x=0;x } //小车前进函数 void run(void) { IN1=1; //左电机 IN2=0; IN3=1; //右电机 IN4=0; ENA=1; ENB=1; } //小车后退函数 void backrun(void) { IN1=0; //左电机 IN2=1; IN3=0; //右电机 IN4=1; ENA=1; ENB=1; } //小车左转函数 void leftrun(void) { IN1=0; //左电机 IN2=1; IN3=1; //右电机 IN4=0; ENA=1; ENB=1; } //小车右转函数 void rightrun(void) { IN1=1; //左电机 IN2=0; IN3=1; //右电机 IN4=1; ENA=1; ENB=1; } //小车停止函数 void stop(void) { IN1=0; //左电机 IN2=0; IN3=0; //右电机 IN4=0; } //主函数 void main(void) { run(); //调用前进函数 delay(200); while(1)// ……………………
上一篇:51单片机三路抢答器
史海拾趣
|
大多数嵌入式产品的显示终端都选择LCD,但在某些需要大屏幕显示的应用中,工业级LCD的价格比较昂贵,且现有的大屏幕显示器(包括CRT显示器和LCD显示器)一般都采用统一的15针VGA显示接口.三星公司ARM9芯片S3C2410以其强大的功能和高性价比在目前嵌入式产 ...… 查看全部问答> |
|
从一开始接触单片机就萌发了这个想法,刚开始想做一个太阳能热水器的温度水位的无线采集装置的,动机很简单,原来的控制器只有一个,我们家农村的房子有5个卫生间和一个厨房都需要知道现在热水器的温度和水位是多少了,所以在实际应用中添加了这些 ...… 查看全部问答> |
|
请问,各位大牛,我现在买了TI的simpliciTI协议下的开发套件,但是现在想换成zigbee协议进行开发,因此想自己画两个Smart RF05 BB的板子,但是在TI的官网上并没有找到其外围电路图,请问哪位有资源分享下一啊,不甚感激!!!… 查看全部问答> |
|
贡献小弟自己写的软件,用NTC设计温度传感器的时候,很好的工具。1、参数设置 NTC的相关参数:R25,B必须依照实际进行设置。 分压电阻与NTC串联分压,有上拉分压和下拉分压接法。按照实际设置分 ...… 查看全部问答> |
|
这是在国赛前做的,为准备国赛练练手,没做全题 动力用的是57步进;步进电机驱动器是 TB-6560;1000线编码器;F103主控。 使用编码器需要注意的问题:虽然使用编码器能够得到准确的角度信息,基本用不上滤波,可以直接使用,但是对角速度信 ...… 查看全部问答> |




