历史上的今天
今天是:2024年10月19日(星期六)
2020年10月19日 | MSP430F149单片机智能火灾报警系统设计
2020-10-19 来源:elecfans
以单片机MSP430F149 为主控芯片,设计出一款高精度、高集成度、超低功耗的智能火灾报警系统。以环境温度、烟雾浓度作为判断火灾的依据,完成了对火灾的预警。主要由单片机控制模块、时钟模块、烟雾浓度测量模块、DS18B20 温度测量模块、声光报警模块、1602液晶显示模块和电源构成。并且该系统以MSP430F149 为下位机,完成数据采集、预处理以及对现场装置的控制,以 PC 机为上位机,完成各种复杂的数据处理和对单片机的控制。设计的智能火灾报警系统具有较高的可靠性、稳定性、准确度高,对不同类型的火灾都具有较高的灵敏度,达到了降低误报率的目的。
温度测量模块:设计中采用支持“一线总线”接口、抗干扰性强、外部电路简单、精确度高的DS18B20温度传感器对温度的实时测量。其中,DS18B20 管脚2 即DQ 接在MSP430F149 的P2.0 管脚,如图所示。

温度测量
声光报警模块:蜂鸣器在微处理器判断为火灾时发出报警指示音。由于单片机的I/O 口驱动能力有限,选用PNP型晶体管2N5401 组成晶体管驱动电路来驱动压电式蜂鸣器。

声光报警模块图
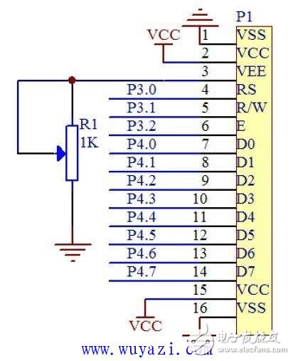
液晶显示模块:在液晶模块上显示时间、测量温度、烟雾浓度等参数,以便我们更加方便的读出目前温度值、烟雾浓度值。

液晶显示模块图
串口通信模块:本设计采用 MSP430F149 作为下位机,PC 机作为上位机,通过RS-232 将数据传输到PC 机上,我们可以更加方便的监测各个测量参数。串行接口是一种可以将接受来自CPU的并行数据字符转换为连续的串行数据流发送出去,同时可将接受的串行数据流转换为并行的数据字符供给CPU的器件。一般完成这种功能的电路,我们称为串行接口电路。电路图如下:

串口通信电路
时钟模块:DS1302 是DALLAS 公司推出的涓流充电时钟芯片内含有一个实时时钟/日历和31 字节静态RAM 通过简单的串行接口与单片机进行通信实时时钟/日历电路提供秒、分、时、日、日期、月、年的信息每月的天数和闰年的天数可自动调整时钟操作可通过AM /PM 指示决定采用24 或12 小时格式。DS1302 与单片机之间能简单地采用同步串行的方式进行通信仅需用到三个口线RES 复位、I/O 数据线、SCLK 串行时钟。

时钟电路
点评分析:
传统火灾报警系统有结构简单、准确度低、存在误报和漏报等问题,针对智能建筑中火灾报警系统这些问题,基于MSP430F149 的智能火灾报警系统,该系统具有较高的可靠性、稳定性、准确度高。以单片机MSP430F149 为核心,以环境温度、烟雾浓度作为判断火灾的依据,完成了对火灾的预警。主要由单片机控制模块、时钟模块、烟雾浓度测量模块、DS18B20 温度测量模块、声光报警模块、1602 液晶显示模块和电源构成。
史海拾趣
|
用Atmega8单片机自制智能型液晶显示充电器 (527DZ作品) 一、概述: 移动通讯、消费类数码产品、笔记本电脑、便携仪器等便携设备市场的不断扩张,使得我们对电池的性能和工作寿命的要求不断地提高。从20世纪60年代的商用镍镉和密封铅酸电池到近几年的镍氢和锂离子技术,可充电电池容量和性能得到 ...… 查看全部问答> |
|
将一个变量说明为volatile表示这个变量是“易变的”。如果一个变量会被其它引用改变,或在其它并行的任务中会被改变(例如中断服务程序),都要显式地说明为“volatile”,否则在编译器优化阶段会作出错误的判断,例如将这个变量读入寄存器以后,在 ...… 查看全部问答> |
|
安装evc4.0的问题(愁的头发白了,高手一定帮帮忙啊!!) 我在最近学习wince,因为周围就我一人在搞,导师还在催,天天郁闷 现在装evc4.0时,按照网上给的步骤装的: 1、安装ACTIVE SYNC(MSASYNC.EXE) 2、安装EVC4.0 3、安装evc4sp2.exe 4、安装Mic ...… 查看全部问答> |
|
#include<stdio.h>#include<reg51.h>//实例12:用自增运算控制P0口8位LED流水花样#include<reg51.h> //包含单片机寄存器的头文件/******************************************************函数功能:延时一段时间************** ...… 查看全部问答> |
|
1、P2口接8个LED灯,实现花样流水灯表演。 2、P0口接一位共阳数码管(例如:0901051101),重复显示。或者每隔一秒钟时间,显示下一位数字。例如:先显示数字0;隔一秒钟时间,显示数字9,再隔一秒钟,显示数字0。 3、P1.6接继电器(常开触点一个 ...… 查看全部问答> |




