历史上的今天
今天是:2024年10月26日(星期六)
2020年10月26日 | 技术文章—改善动态环路响应
2020-10-26 来源:EEWORLD
DC-DC转换器通过反馈控制系统,将不断变化的输入电压转换为(通常)固定的输出电压。反馈控制系统应尽量保持稳定,以避免出现振荡,或者发生最糟糕的情况:输出未经调节的输出电压。控制系统的速度应尽可能快,以响应动态变化(例如快速的输入电压变化或输出端的负载瞬态),并最大程度降低经调节的输出电压之间的压差。要表现控制环路的行为,可以使用典型的波特图来显示随频率变化的相移和环路增益。此控制环路可以使用模拟或数字技术实现。

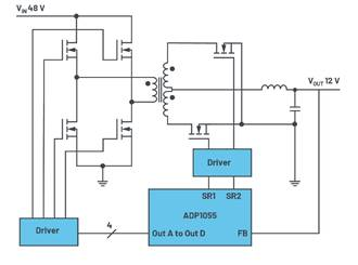
图1.全桥应用中的ADP1055数字开关稳压器
有些数字电源提供控制环路优化,可以极快地对动态影像做出响应。图1显示带ADP1055控制器IC的电路示例,该电路已经受数字控制环路优化。数字控制器为设计人员提供诸多控制功能,有些甚至能在操作期间实施动态控制。图2显示可通过ADP1055评估软件控制的ADP1055的各种功能。

图2.数字电源使得设计人员能够通过图形用户界面,轻松管控电源参数
非线性增益/响应函数提供了一项与控制环路相关的极为有趣的设置选项,该设置通过滤波器按钮访问。非线性增益/响应支持对控制环路实施动态调节,例如,在负载瞬变之后。电源在经历很大的负载瞬变之后,其输出电压通常会高于或低于理想的整流电压值。在仅采用模拟器件的控制环路中,控制环路和电源功率级中的组件被用于最大程度降低电压在大部分可预期情况下的波动。动态可调节控制环路(例如ADI公司的ADP1055中的环路)的优势在于:可以立即调节环路的响应,以在差异甚大的各种情形下实施补偿。

图3.根据输出电压状态设置控制环路增益
图3显示控制此函数的界面。图中用蓝色表示输出电压在经历由高至低的负载瞬变后的典型行为。可以看出,稳压器输出端的电压响应通常会出现过冲。当输出电压超过某些阈值时,可以通过简单增加控制环路增益来最大程度降低过冲。
在图3的示例中,设置的标称输出电压为12 V。可调控制环路增益可以设置为多个值,具体由输出电压决定。例如,如果因为误差放大器的增益增加,使得电压升高至12.12 V以上,则可以在对应的下拉菜单中设置控制环路。还有三个其他的电压阈值高于12.12 V,可以使用独立的增益设置。注意,这些增益设置与在设计稳压环路时设置的极点和零完全无关。
通过可调、基于电压的增益设置可以查找更快响应电压过冲的控制环路设置,由此优化输出电压反馈控制的质量。注意,正常工作时,经优化的控制环路特性不会受到影响。可以使用数字控制器(例如ADI公司的ADP1055)在特定条件下(例如在经历负载瞬变之后)动态调节控制环路,但在使用传统的模拟控制环路时,则很难实施。
史海拾趣
|
WINCE下怎么知道一个驱动被device.exe加载后的线程ID号?Performance Monitor的device.exe/xxx这个xxx编号表示什么 WINCE下怎么知道一个驱动被device.exe加载后的线程ID号?Performance Monitor的device.exe/xxx这个xxx编号表示什么?… 查看全部问答> |
|
我好晕啊,软件调试一个实时时钟程序竟然提示我需要的系统资源不够!!!!!!!!!!! 不在迷茫中死亡,就在郁闷中爆发!!!!!!!!!!!!!!!! AVR,I will kill you!… 查看全部问答> |
|
首次安装wince 5.0的开发环境,不知道该如何安装 弱弱的问一下大家是怎么安装wince 5.0的开发环境的? 我装了pb 5.0 Microsoft ActiveSync 4.5 evc 4.0 编译映像后生成sdk。 安装sdk通过evc 将程序下的板子上没有问题。 但要求用vs2005开发软 ...… 查看全部问答> |
|
本人从事wince开发已经一年,主要是做symbol的mc3000,mc50等工业pda的程序开发,做过的项目主要有: 1、某大型超市的卖场盘点、收货系统:无线实时系统,pda端程序、服务器端程序和oracle数据库的相关存储过程由我自己一人完成。开 ...… 查看全部问答> |
|
这两天调试超声波测距模块出现了各种稀奇古怪的问题,这里我就展现给大家 最新的问题,希望能得到大家的解答。 先贴出来电路吧。 我想将采集到的数据显示到串口中,在接收到上位机的0xaa命令后,回送数据。 现在的结果是,如果距离在 ...… 查看全部问答> |
|
大家好: 我设计了一款TMS320C6713B+FPGA的板子,目前有个问题困扰我很久了,即,该DSP能否让程序运行在片外SRAM中,如果可以需要注意哪些方面?我现在的现象是程序运行在DSP片内RAM中正常,运行在片外SRAM中不行(单独测试该SRAM正常,进行了充分 ...… 查看全部问答> |




