历史上的今天
今天是:2024年10月28日(星期一)
2020年10月28日 | 指针式万用表故障现象及检修
2020-10-28 来源:elecfans
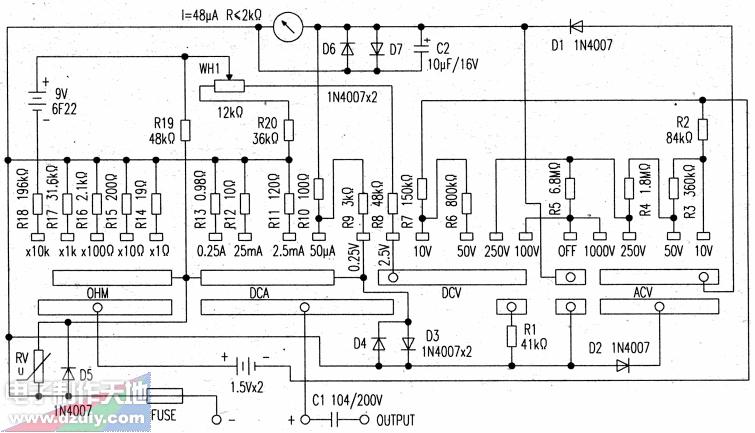
故障现象:一块TY360型指针式万用表.把量程开关转换到R×10k挡时。表针会自动指向数百kΩ。调整机械调零旋钮不能返回无穷大位置。
检修:打开表盖,仔细检查电池及电路板上的精密电阻、电容和二极管等,除了C1击穿漏电损坏外,其余元件均完好。该表电路见附图所示。更换C1后故障依旧。接着,对每一粒焊点、每一段印刷线路进行清理、检查,果然发现二极管D6与电阻R2焊点间的缝隙已烧焦且有污物.绝缘电阻大大下降,相当于R×10k挡一直接了一只几百干欧的电阻。于是。将这短路之处进行清理并把R2移开,远离D6重新安装后,R×10k挡恢复正常测量。

上一篇:如何万用表排查电路板故障
史海拾趣
|
我是新手,请求达人指点。 mcbsp 的 接受FIFO 中断怎么进不去 我用的是2812 ,由于2812自带的AD 是12位的,不满足我的精度要求,所以我外扩了一个AD转换芯片 AD73360 (16位)。 启动AD73360之后按说应该往回传踩到的数据,可是我在调试的时候怎么老进不去多通道缓冲串口的接受中断呢(接受深度我设置的是8)? ...… 查看全部问答> |
|
需要在开机进入explorer之前把SD卡的几个文件拷到windows目录下。 我不懂驱动,于是瞎试一番。 在sdmemory的sdmemmain.cpp的DllEntry增加拷贝文件函数: 1 extern \"C\" BOOL WINAPI DllEntry(HINSTANCE hInstance, ...… 查看全部问答> |
|
基于WIN CE与s2410的外部中断的实现 断是指在执行程序的过程中,出现了异常情况和特殊请求时,计算机将停止现行程序的运行,转去对这些异常情况或特殊情况进行处理。 一、中断的基本知识 二、wince下关于中断的主要函数及其说明 三、s2410下关 ...… 查看全部问答> |
|
高手帮帮忙啊!我用RDA执行PULL时出现错误提示:An error was encountered wile running this program. 我的代码: Public Const strInternetURL = \"http://localhost/sscesa20.dll\" Public Const strRemoteConnect = \"Provider=SQLOLEDB.1;P ...… 查看全部问答> |
|
故障现象:一辆五十铃汽车在闭合点火开关后,仪表显示正常,但充电指示灯不亮,且将点火开关置于Ⅱ档(起动档)时起动机无反应。 故障排除:检查充电指示灯,充电指示灯显示正常。因为该车充电指示灯受组合继电器控制,所以又拆下组合继电器 ...… 查看全部问答> |




