历史上的今天
今天是:2024年10月28日(星期一)
2020年10月28日 | 防盗遥控发射器/接收器的电路图-连接图
2020-10-28 来源:elecfans
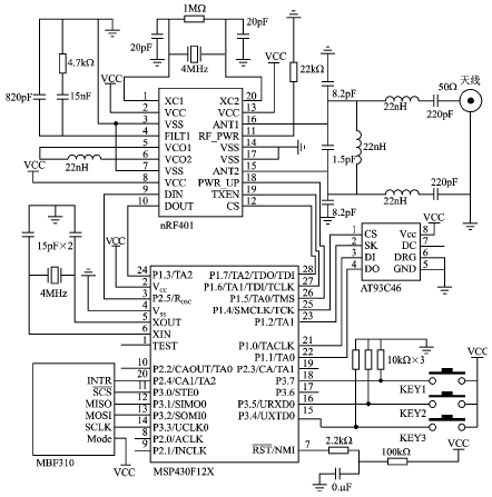
AT93C46中保存有256位的参数配置数据,用于对发射的数据进行加密运算;nRF401工作在无线发射模式。MBF310选用SPI工作模式和MSP430F12X处理器的SPI总线相连,MSP430F12X通过SPI总线对MBF310传感器进行工作状态初始化,配置为使能FIFO中断的SPI模式。当手指在MBF310上滑过时,MBF310采集指纹数据并存到FIFO缓冲区内;当FIFO缓冲区满时产生一中断信号,MSP430F12X处理器收到FIFO缓冲区满中断信号后立即通过SPI总线读取MBF310采集的指纹数据;并把读取的指纹数据和AT93C46内的配置字进行“或”运算加密,把加密好的数据通过nRF401发射出去,从而实现指纹的采集,指纹数据的读取、加密和无线发射,以及控制指令的无线发射等功能。防盗遥控发射器的电路连接图如图1所示。

图1 防盗遥控发射器的电路连接图
2 防盗遥控接收器的设计
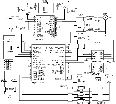
防盗遥控接收器由MSP430F12X处理器、无线发射/接收芯片nRF401、参数配置芯片AT93C46、指纹模板存储器FM24C64、按键和指示灯等硬件组成。当防盗遥控接收器正常工作时,MSP430F12X处理器选择nRF401为无线接收模式,以适时接收防盗遥控发射器发射的数据和指令。当接收到指纹数据时,MSP430F12X处理器用AT93C46内的256位配置字对接收到的加密指纹进行解码,得到防盗遥控发射器内的MBF310采集到的真实活体指纹数据。然后把解码后的指纹数据与指纹模板存储器FM24C64内预存的指纹模板数据进行比对,如果比对结果为真,表明得到合法身份验证,那么防盗遥控接收器可以接收防盗遥控发射器的控制指令(防盗遥控发射器上按键设定的指令),否则不响应防盗遥控发射器发射的指令数据。防盗遥控接收器按键用于建立指纹模板,指示灯指示防盗遥控接收器的当前工作状态。输出端口1~6是根据遥控指令产生的输出控制信号。防盗遥控接收器的电路连接图如图2所示。

图2 防盗遥控接收器的电路连接图
下一篇:单片机是如何扩充DMA功能的
史海拾趣
|
习惯于keil 的环境,也刚学了点stm32,觉得stm32 的固件库用起很方便的,在LPCXpresso 上师兄些都讲得过多,也过细,我想“另类”一点,写一篇keil 的文章Lpc 没有提供有固件库,但看它的例子,想了一下,何不将例子中的文件做成固件库呢? ...… 查看全部问答> |
|
在eboot中增加显示logo的功能,在OemInit 函数之后有一段时间LCD不显示,为何? 我用的PXA270,在OemInit 函数之前都能显示, 但在OemInit 函数之后有一段时间LCD不显示, 是不是lcd在那个地方被关掉了? 因为我发现lcd的P CLOCK没有了, … 查看全部问答> |
|
采集程序在运行了之后会出现一个错误,the specified group is in use,用探针看,除了循环的第一次error实现the operation could not compelte with limit time外,第二次以后的循环在config处error就开始输出这个错误,这是什么原因啊?而且,这 ...… 查看全部问答> |
|
430单片机的看门狗有两种工作模式:一是间隔定时器模式;一是看门狗模式。 间隔定时器模式比较简单,不麻烦大家了! 看门狗定时器工作于看门狗模式时,WDTIE对看门狗的工作及中断不起限制作用,可以不用理会。 当看门狗定时器定时时间到后,会置 ...… 查看全部问答> |




