历史上的今天
今天是:2024年11月03日(星期日)
2020年11月03日 | 德州仪器:关于数字隔离器的九大知识点
2020-11-03 来源:EEWORLD
2019年,德州仪器LukeTrowbridge发表了关于数字隔离器的七大问题,如今这篇文章已经更新,额外增加了两个相关问题,让我们看一下LukeTrowbridge的最新观点。该文章将有助于您为设计合格电源快速选择合适的隔离器。
1、基础型和增强型数字隔离器的区别是什么?
基础型数字隔离器必须根据组件级标准,通过一套测试,如 Deutsches Institut für Normung (DIN) V Verband der Elektrotechnik,Elektronik und Informationstechnik (VDE) V 0884-11。DIN V VDE V 0884-11定义了隔离器可以耐受的电压水平,比如最大浪涌隔离电压VIOSM、最大瞬态隔离电压VOITM及最大重复峰值隔离电压VIORM。增强型数字隔离器,除通过这些测试外,还必须通过最小浪涌电压10,000 VPK测试。
2、数字隔离器的选型步骤有哪些?
第一步是了解系统的隔离规范要求。虽然需求有时看起来像是一个开放的列表,但是有一些关键的方面需要考虑,这些方面与隔离设计相关。
其中包括以下几个要素:
绝缘耐压(VISO)
工作电压(VIOMM)
浪涌隔离等级(VIOSM)
爬电/间隙
共模瞬态抗扰度(CMTI)
功率消耗
数据速率
一旦缩小了数字隔离器的规格要求,下一步就是考虑不同的封装选项。
当涉及到隔离时,封装会产生很大的不同,因为封装的尺寸和特性直接影响到设备的高压性能。在选择合适的封装时,上面讨论的一些相同的高压要求(爬电、间隙、工作电压、浪涌电压、隔离耐压)可以发挥作用。具有更宽爬电间隙的更大尺寸封装产品支持更高的隔离电压规格。
如果您的系统的管理要求可以通过更小的封装选项来满足,那么您可以考虑使用这个选项来帮助节省电路板空间和成本。此外,您还需要考虑通信接口需要多少个隔离通道,因为通道数越多,封装尺寸就会越大。
在规格、要求和封装之后,考虑信号需要多少通道以及每个信号的发送方向也很重要。这将有助于确定所需的信道配置。下一步,考虑您在设计中更喜欢的默认输出状态(或故障保护状态)。这决定了当数字隔离器的输入通道没有电源或引脚保持浮置时,输出引脚所处的预定义状态是高还是低。
3、如何找到合适的器件?
一旦您记住了您的关键要求,图1是一个简单的数字隔离器选择流程图,可以帮助您确定适合您的设计的设备。

图1:TI数字隔离器选择流程图
而下面的产品特性汇总,也有助于了解有关TI数字隔离器的更多信息:
ISO67xx:成本敏感应用的基本和强化数字隔离器。
ISO77xx:基本和强化数字隔离器。
ISO78xx:最高隔离等级,最宽爬电/间隙,增强型数字隔离器。
ISO70xx:超低功耗数字隔离器。
ISO73xx:低功耗,低抖动数字隔离器。
ISO76xx:高速,150 Mbps数字隔离器。
4、能为数字隔离器两端施加不同的电压吗?
可以。数字隔离器可以在建议的工作条件下为设备两端供电。由于隔离势垒隔离了两端,每端均可在建议的工作条件下独立施加任意电压值。举例来说,可以为ISO7721 施加 3.3 V VCC1(在2.25 V -5.5 V 之间)和5 V VCC2(也在2.25 V - 5.5 V 之间)。除构建隔离外,通过这种方法,您还可以把数字隔离器用作逻辑电平转换器,隔离器两端相互独立。
5、数字隔离器信号电压可以异于它的电源电压吗?
不能。数字隔离器的输入/输出信号电压取决于它的电源电压。因此,如果要使数字隔离器兼容它所对接的设备,最好是保持信号电压与隔离器电源电压相同。例如,如果ISO7721 的电源电压为 5 V,而它对接微控制器(MCU),那么很重要的一点就是 MCU 信号也工作在 5V 逻辑电平。
6、无输入信号的数字隔离器的逻辑状态是什么?
如果数字隔离器的输入通道无电压或者说引脚保留为浮置,它相应的输出引脚为预定义状态(称为默认状态或故障保护状态)。输出引脚可能为低,也可能为高,这取决于所选的设备。设备部件编号的后缀“F”,指示该隔离器输出通道的默认状态。例如,ISO7721DWR中没有F,则表示该设备的默认状态为高。同样的,ISO7721FDWR中有F,则表示该设备的默认状态为低。
7、能把数字隔离器没用的通道引脚保留为浮置吗?
不能。数字隔离器未用通道的输入引脚可出于测试目的保留为浮置,但在应用中,浮置未用引脚会导致产品的抗噪度下降。
浮置的引脚尤其当系统进行电磁兼容性(EMC)/免疫测试时,更易于拾取噪音。为使系统对此种噪音免疫,最佳做法是将通道输入锁定在各自的默认逻辑状态。
例如,对于ISO7721DWR来说,最佳做法是将不用的信号输入引脚通过上拉电阻连接到它的VCC(首选4.7-kΩ电阻)。对于TI ISO7721FDWR,最好是将不用的信号输入引脚接至它的接地引脚。对于这两种设备,所有不用通道的输出引脚最好都不要连接。
8、如何确定数字隔离器的功耗?
根据其数据表列出的规格,可以计算出数字隔离器的功耗及找到与输入电压(2.5 V、3.3 V 和 5V)对应的电源电流特性表。在这个表格中,找到最接近于您的应用信号速度的数据传输率。数据表中将列出针对该特定数据传输率的电流消耗,分别作为隔离势垒各端的电流(ICC1 和 ICC2)。将这两个电流值相加,您将获得工作条件下的设备总电流消耗。用这个总电流消耗除以数字隔离器的通道数,就得到了每个通道的电流消耗。某些数据表还分别提供每个通道的总供电电流。例如,ISO7041 数据表显示了每通道参数总供电电流下的典型电流消耗为4.2 µA,它是ICC1(ch)与ICC2(ch)电流的和。
9、如何为数字隔离器构造隔离型电源?
为数字隔离器构造隔离型电源有几种可选的方法;最佳解决方案须视具体的应用需要而定。
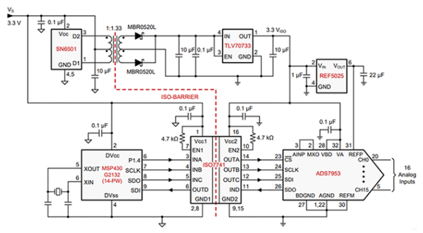
一个选择是使用TI SN6501这样的变压器驱动器,此种驱动器可用于具有次级侧变压器和可选整流低压差稳压器的推挽式配置(图2)。SN6501的功率高达1.5 W,可作为隔离型电源。此设备具有高度灵活性,几乎可用在所有应用中。这是因为变压器和匝数比能为电源提供必要的隔离等级和输出电压。如果您需要为其他设备提供隔离电源,则可使用SN6505x而不是SN6501,获得高达5 W 的输出功率。SN6505具有额外的保护特性,例如过载和短路、热关断、软启动和压摆率控制等,方便设计人员构筑稳健的解决方案。

图2:运用SN6501构建ISO7741的隔离型电源
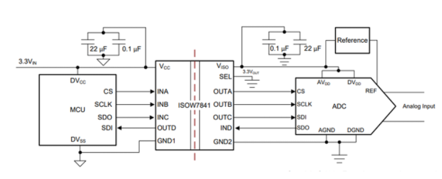
另一个针对空间受限应用的可选方法是ISOW78xx系列设备,包括ISOW7841,该系列可在16引脚小型塑封集成电路封装中提供信号和电源隔离。如图2所示,这种组合占空间小;不需要变压器,也易于通过认证。

图3:运用ISOW7841通过集成信号和电源打造数字隔离器
数字隔离技术凭借其高可靠性和高速性,已经得到了市场的广泛认可,关于数字隔离技术的未来,还将有不断更新,敬请期待。
史海拾趣
|
平台2440 使用NBOOT+EBOOT 下载NK DNW信息如下 : Enter your selection: d INFO: Probe: DM9000 is detected. DM9000: MAC Address: 0:11:22:33:44:55 System ready! Preparing for downl ...… 查看全部问答> |
|
我现在手中有五块2410板子 1)有三块nboot.bin运行后,EBOOT.NBO无法启动 2)一块nboot.bin,EBOOT.NBO运行后无法运行NK 2)一块nboot,EBOOT,NK运行正常 请各位高手指点迷津 … 查看全部问答> |
|
最近新装了xp系统 装好后发现右下角的小喇叭没了 进控制面板的声音选项后发现有提示 没有音频设备 在网上看了一些帖子说是没有声卡驱动 于是下了个everest查到声卡的型号是Realtek ALC650 @ Intel 82801DB ICH4 - AC\'97 Audio Controller [B-0 ...… 查看全部问答> |
|
本帖最后由 dontium 于 2015-1-23 13:23 编辑 cmd 文件中的page0和page1同地址分页中page0,page1是一会事吗? 地址分页中有page0 page1 .. page127 … 查看全部问答> |




