历史上的今天
今天是:2024年11月09日(星期六)
2020年11月09日 | 维安USB接口限流保护产品问市,全方位保障产品电气安全性
2020-11-09 来源:集微网
近年来,互联网产业发展如火如荼,电子商务及硬件制造业等领域的发展也方兴未艾,层出不穷的电子设备在生活中日益普及,作为世界上最通用的接口之一USB接口得以被广泛应用,我们见证了从USB 2.0到USB 3.2的蜕变,也目睹了一个个不通用的接口被淘汰。
与此同时,各大电子设备厂商对输出电流的要求也逐渐提高,从以前的5V/500mA升级到如今的20V/5A,在这种大电流的应用上,如果没有相应的保护措施势必会损坏内部电路。有统计表明,超过40%的电子产品失效与USB接口有直接或间接的关系,而造成的不良现象通常包括系统死机、USB口烧坏等等。究其原因,主要是由于USB具有即插即用的特点,在负载出现异常的瞬间,电源开关会流过数安培的电流,即处于长时间过流状态,从而对电路及系统造成了损坏。
在此大背景下,USB接口的保护方案也得到了各大厂商的重视,其中限流保护方案就成为了设计过程中不可或缺的一部分,由于性能的局限性,最初的分立式方案也渐渐被集成式方案所代替。
于是,作为保护界的“爱马仕”维安(WAYON)推出了USB接口专用限流保护产品——WP25P21XX系列芯片,可满足小型化、智能化和集成化的需求,目前已经广泛应用于TV面板、TWS耳机充电仓以及机械硬盘接口等领域。
USB接口的保护伞
维安(WAYON)WP25P21XX系列产品输入电压为2.5V~5.5V,可调电流限制范围在0.4A~2A之间,导通电阻70mΩ,28μA的静态功耗,主要封装形式为SOT23-5/6和DFN-6封装,可以满足小空间、低功耗产品的应用场景。
WP25P21XX系列主要参数


封装实物图
在使用时,WP25P21XX系列产品通常用于USB接口和内部电源之间,输入、输出引脚外接1µF的陶瓷电容,对USB接口接入的设备提供工作电流,在接入的负载发生过流现象时提供过流保护,使得USB接口能够安全可靠的工作。它可以保护和防止芯片内部功率器件免受大电流的冲击,加强电路带负载的能力。

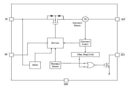
应用框图
WP25P21XX产品通过采用SENSEFET结构的电流检测电路来提高系统的工作效率,同时利用电流检测电路实时监测输出电流。当负载出现重载或短路情况时,内部的电流采样管能及时检测负载电流变化,并通过与基准电流的比较,采用负反馈环路将输出电流限定在安全的恒流状态,防止负载过重或短路造成的供电系统崩溃。通过采用精密的修调技术,可实现10%和20%两种高精度需求。
WP25P21XX正常工作温度为-40℃~+85℃,满足户外应用对温度的要求,而且内置欠压锁定、热关断、反向电流阻断等多重保护机制,能够全方位保障产品的电气安全性。

WP25P21XX内部结构图
如上图所示,其中FLT管脚是漏极开路输出,需要一个外部上拉电阻。如果芯片限流保护状态被激活,FLT为LOW,表示故障已发生了。微处理器通过对故障标志位的检测,可进行故障告警等处理措施,有利于故障定位、系统状态显示等操作。 一旦故障消失,它将自动返回高电平状态。同时WP25P21XX具备的快速输出放电功能可确保已断开或禁用的负载不会被浮置。当EN为低时,打开放电场效应晶体管(FET),创建一条从VOUT到GND的路径,确保该负载能快速返回到已知的0V“关闭”状态。
更优的反向电流保护和防静电能力
USB接口在使用过程中,既对外充当电源又为内部设备组件供电,极易引发反向电流。如下图所示,反向电流是指系统输出端的电压高于输入端的电压,导致电流倒流通过系统。反向电流会造成内部电路和电源的损坏,根据从输出到输入的路径,电缆也有可能被损坏,连接器的性能也会被降低。根据PD = IREV*VDROP,当功率达到一定时,甚至会造成烧毁。

反向电流
WP25P21XX所集成的反向电流保护功能可以很好的保护USB接口免受反向电流的危害。内部采用衬底电位选择电路,通过实时监测VIN和VOUT端口电压信号,始终保证功率PMOS管体电位处于最高电位,防止体二极管正偏,从而阻断反向电流发生。在下图中WP25P21XX具有5 V施加在输出端,输入端施加0 V电压,以演示反向电流保护。

反向电流保护功能测试电路

峰值反向电流
由上图可见,示波器监测的峰值反向电流为12.8 mA。
除超强的反向电流保护功能外,WP25P21XX系列产品相比于同类器件还具有更优的防静电能力,通过改进GGNMOS多指型结构不同指之间寄生BJT的trigger电压的均匀性,从而保证在第一个器件发生最终击穿前全部开启,实现所设计所有对应的BJT开启,实现电流泄放目的。经实测ESD(HBM)可达到8KV,完全满足用户实际使用中更为苛刻的使用环境。

人体模拟静电测试图
已批量供货于市场主流大客户
目前,WP25P21XX系列产品已批量供货于市场主流大客户,产品被广泛应用于TV面板、TWS耳机充电仓,以及机械硬盘接口等方面。

应用实物图

应用原理图
上图是市场中WP25P21XX系列产品的典型应用方案,限流开关被置于DC-DC芯片与后续电路之间,当电路内部出现故障时,限流开关将电流限制至所设置的限流值,为后续电路提供保护。

充电仓保护电路
在TWS耳机充电仓的应用中,通常配合TVS使用,可以有效的保护主芯片免受ESD和过流的侵扰。
WP25P21XX系列的最大限流值为2A,为满足市场需求,维安将陆续推出输出范围更宽广,限流值更大的产品。

WAYON(维安)创建于1996年,专注深耕电路保护元器件及功率半导体领域。WAYON始终坚持“以客户为导向,以技术为本,坚持艰苦奋斗”的核心价值观,致力于通过技术创新引领市场,努力成为全球电路保护元器件及功率半导体的领先品牌。
史海拾趣
|
异步FIFO中使用格雷码的优点:地址变换是不会产生冒险竞争,不会产生错误的读写,这点大家都明白,没问题! 问题是:读指针和写指针随着fifo的深度的不同而不停变化,那么读指针和写指针是用格雷码也需要同步才能产生空满信号标志,那么两者是如何 ...… 查看全部问答> |
|
[HKEY_LOCAL_MACHINE\\Drivers\\BuiltIn\\VSPD1] \"DevConfig\"=hex:\\ 10,00,00,00,05,00,00,00,10,01,00,00,00,4b,00,00,00,00,08,00,00,00,00,00,00 [HKEY_LOCAL_MACHINE\\Drivers\\Active\\22] \"Hnd\"=dword:0004c9a0 \"Name ...… 查看全部问答> |
|
【好消息】下载STM32在Altium(Protel)上的封装库 下载地址: 相关链接:http://www2.altium.com/forms/libraries/designer6/IntLib_contents_ad06.asp?lib=ST+Microcontroller+32-Bit+STM32.IntLib&man=ST-Microelectronics… 查看全部问答> |




