历史上的今天
今天是:2024年11月24日(星期日)
2020年11月24日 | 这个应用场景告诉你如何设计典型的模拟前端电路
2020-11-24 来源:EEWORLD
模拟前端处理的对象是信号源给出的模拟信号,其主要功能通常包括信号放大、滤波、接收ADC和/或发送路径数据转换(DAC)等,对于特定应用领域可能还包括频率变换或者调制解调等其他功能。而放大器和ADC是此类应用中最重要的两个模块,特别是常见的传感器信号处理模拟前端。
那么典型的模拟前端电路应当如何设计呢?本文从高性能模拟技术提供商ADI公司的一款典型电磁流量计案例为例进行应用分析,该应用中就涉及到最典型的传感器信号采集处理,对常见的模拟前端设计具有参考意义。
过采样法简化模拟前端架构
电磁流量计是目前使用最为广泛的流量技术之一,主要用于液体流量测量,重点是自来水与污水处理系统。电磁流量计的工作原理基于法拉第电磁感应定律——当导电流体流经传感器的磁场时,一对电极之间就会产生与体积流量成正比的电动势,因而通过测量该电势实现对流量的判断,其主要的发展趋势是减少PCB面积和提升性能。
针对其模拟前端,传统方法大致上是模拟式——具有高输入阻抗和高输入共模抑制性能的前置放大器用来应对传感器漏电流效应,然后是三阶或四阶模拟带通滤波器和采样保持级,最后是模数转换。如下图所示,传感器输出信号首先经由仪表放大器放大。必须尽量放大目标信号,同时要避免不需要的直流共模电压引起放大器输出饱和。这通常会将第一级仪表放大器的增益限制在最多10 倍。带通滤波器级进一步消除直流影响,并再次放大信号,然后进入采样保持电路——正是这个差值信号代表流速——随后送至模数转换器。

传统模拟前端方法
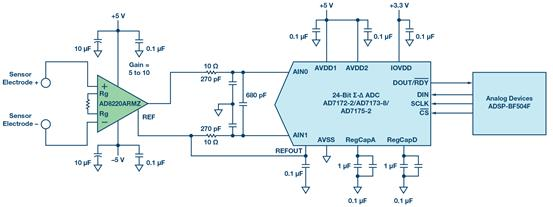
过采样方法大大简化了模拟前端设计。模拟带通滤波器和采样保持电路不再需要。电路中的前置放大器仅有一级仪表放大器——在我们的例子中是AD8220 JFET 输入级轨到轨输出仪表放大器,它可以直接连接到高速Σ-Δ 型转换器。

采用AD8220 和AD717x-x 的过采样架构模拟前端
影响模拟前端设计的几大关键因素解析
Ø 放大器
第一级放大器有几项关健要求。一个要求是共模抑制比 (CMRR)。在电磁流量计应用中,电极的金属材料与电解质液体接触。液体电解质与电极之间的摩擦会产生较高频率的交流共模电压。虽然幅度通常很小,但交流共模表现为完全随机的噪声,更难抑制。这就要求前置放大器不仅具有良好的直流共模抑制比,而且要有出色的较高频率共模抑制比。AD8220 放大器在直流到5 千赫兹范围内具有出色的共模抑制比。对于AD8220 B 级,直流到60 赫兹范围的最小共模抑制比为100 dB,5 千赫兹以下为90 dB,能够很好地将共模电压和噪声抑制到微伏水平。当共模抑制比为120 dB 时,0.1 伏峰峰值降低到0.1 微伏峰峰值。

前置放大器的共模抑制
前置放大器级的低漏电流和高输入阻抗是又一重要参数。放大器的高输入阻抗可防止传感器输出过载,避免信号幅度减小。放大器的漏电流应足够低,这样当它流经传感器时,不会成为一个显著的误差源。AD8220 的最大输入偏置电流为10 pA,输入阻抗为1013Ω,因此它能支持电磁流量传感器的广泛输出特性。最后,0.1 赫兹至10 赫兹范围的1/f 噪声设置应用的噪底。当增益配置为10 时,AD8220 折合到输入端的电压噪声约为 0.94 μV p-p,它能分辨6 毫米/秒的瞬时流速和小于1 毫米/秒的累计流速。
Ø ADC
过采样方法既带来了挑战,也对ADC 模块提出了更高的性能要求。由于没有后级模拟滤波器有源增益级,所以仅有一小部分的ADC 输入范围获得使用。过采样和平均本身不等于性能的显著提高,因为各传感器周期需要完全建立下来才能用于流量计算。此外,需要从这些有限的数据点获得足够多的模数转换样本,从而在固件处理过程中消除意外毛刺。

模拟前端和ADC 的噪声预算
过采样架构一般要求ADC 数据速率大于20 kSPS,越快越好。 这与实际流量测量没有明确关系。由于不存在模拟带通滤波 器,ADC 输入端会直接看到传感器原始输出。这种情况下, 传感器的上升沿未经滤波,因此ADC 在上升沿和下降沿期间 须具有足够高的分辨率,以便足够准确地捕捉这些边沿。
流量计的精度本身可通过瞬时流量测量或累计流量测量来确定。流量计标准采用累计流量技术 — 测量长时间(比如30 或60 秒)内某一水量的平均流量。通过这种测量(而非瞬时 流量测量)可确定系统精度为±0.2%。瞬时流量适合需要实时流速的应用场合。它对电子器件的精度要求要高得多。理论上,为了分辨5 毫米/秒的瞬时流量,ADC 需要在一个激励周期(约600样本的后置FIR滤波器)内实现20.7 位的峰值分辨率。这可通过模拟前端来实现。
我们的方案中采用的是ADI公司低噪声、多路复用Σ-Δ型模数转换器AD7172-2,该ADC提供低输入噪声和高采样速度的完美组合,特别适合电磁流量应用。采用2.5 V 外部基准电压源时,AD7172-2 的典型噪声低至0.47μV p-p。这意味着,最终流量结果的刷新速率可以达到50 SPS,而不需要增加外部放大级。
本文总结:
本文仅提供了一个一般的应用场景下的模拟前端设计参考思路,根据传感器具体类型和待测电压/电流幅度的不同,不同的模拟前端电路设计会面临各种的挑战,例如:信号可能需要放大或衰减,从而匹配模数转换器(ADC)的满量程输入范围,以供进一步的数字处理和反馈控制;而在典型的数据采集系统中,需要衰减的信号与需要放大的信号会分别通过不同的信号路径进行处理,这些不同路径放大器往往不能提供许多工业和仪器仪表应用所需的高直流精度和温度稳定性,同时也会导致系统设计更为复杂,从而大量占用电路板空间。在具体的应用中需要结合应用场景的具体要求进行电路调整和优化。
史海拾趣
|
【ISSCC】美国UCLA新型软件无线RF芯片,融合宽带电路与离散时间处理功能 美国UCLA(University of California, Los Angeles,加利福尼亚大学洛杉矶分校)和美国WiLinx公司在日前召开的“ISSCC 2006”会议上发表了面向软件无线设备的宽带接收IC。该芯片支持800MHz频带~5GHz频带,可满足IEEE802.11g、GSM、CDMA和W-CDMA等 ...… 查看全部问答> |
|
倒车雷达的超声波测距最简单的单芯片控制方案 GM3101 是专用于倒车雷达的超声波测距芯片,该芯片提供4 路超声波探头的驱动,并根据超声波特性和倒车雷达的使用环境进行了一系列智能化处理,在保证超声波测距精确性的基础上,更加强了报警功能的准 ...… 查看全部问答> |
|
工程师在FPGA设计中面临的挑战?大家来谈谈吧!市场需要?绿色设计? 最近的新闻常看到Xilix出了65ns工艺的FPGA,Altera也推出40ns的收发器FPGA,工艺不断提高,容量不断扩大,加入的IP核也越来越多,但实际FPGA设计中,工程师选择FPGA中考虑的是什么呢? 第一个个应该是市场吧,市场需要 ...… 查看全部问答> |
|
Searl Effect Technology and the inventor of the Searl Effect Generator (SEG) 塞尔效应技术及塞尔效应发电机的发明者 PART 1: The Searl Effect Generator (SEG) has the functional resemblance to a linear induction motor (LIM) designed on a vertical track, rounded and joined at the ends for continuous motion ...… 查看全部问答> |
|
有谁做过marvell 8688 wifi的驱动,我用的是SPI接口,平台是三星的2440,怎么加载上GSPI8688_WLAN.dll后。winCE上不能正确出现正常的网络连接。… 查看全部问答> |
|
哪位大虾能给指点一下?谢谢! 我现在修改了bsp_cfg.h中的S3C2440A_FCLK和startup.s中的MPLL,结果内核启动到初始化NandFlash之前就挂了.… 查看全部问答> |
|
新人提问,,请大家帮帮忙,关于windows Embedded 我用的是华为的MAS.里面采用的是Windows Embedded sp1 问题有几个 第一个是 我想装一下IIS,可是添加删除里面无法安装.我应该怎么操作 第二个是 华为MAS的某些自带的程序可能组件化了.我该如何停止掉呢 第三个是 我打SP2补丁上去好像 ...… 查看全部问答> |
|
CCSv4.0.2,32k限制版安装完成后,说是此版本没有自带XDSv2的驱动。之后给出更新方法,但是在URL的框输入http://software-dl.ti.com/dsps/dsps_public_sw/sdo_ccstudio/CCSv4/Updates/XDS100V2/site.xml,更新提示说URL错误。 谁能提供一个正确的UR ...… 查看全部问答> |




