历史上的今天
今天是:2024年11月25日(星期一)
2020年11月25日 | MSP430在单电池供电的LED照明中的应用电路
2020-11-25 来源:elecfans
便携式设备常采用单节的碱性电池供电,亦称作单电池供电。而LED 是发光二极管的简称,由于其省电、寿命长和开关速度快等特点,正被广泛应用到照明领域;而部分照明设备如自行车运动爱好者的车灯、头灯以及特殊要求手电筒等又要求能够便携以便于移动,所以对系统的功耗即电池的寿命有着严格的要求。本文针对低功耗、便携以及较低系统成本LED 照明的要求,基于超低功耗单片机MSP430 以及升压转换器TPS61200,设计并完成单电池供电的LED 照明应用。
LED 驱动电路模块
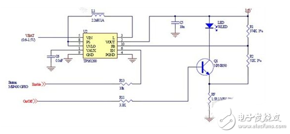
对于单节电池供电的LED 照明设备,首先要选用升压芯片为LED 提供电源以保证LED 的正常导通。这里我们选用了TPS61200,其工作电压为0.3~5.5V,工作电流最大可承受1800mA,并且在升压转换中可达到90%的转化效率,完全能够满足该方案的设计要求。该照明设备选用白光LED,其导通压降典型值为3.2~3.5V,所以升压电路的升压输出值设计为3.6V。另外由于LED 的温度特性,为保证LED 的发光稳定性,必须实现LED 的恒流驱动且流过LED 的电流变化范围小于5mA,即需要设计Iled = 48mA±2mA。

图 2. TPS61200 典型应用电路
电流反馈电阻RF 的取值为1.5ohm。在设定RF=1.5ohm和R2=51Kohm的条件下,计算出反馈电阻R1=373Kohm;通过实测验证及调节并按标称电阻取值,R1=374Kohm。

图 3. 白光LED 恒流驱动控制
在图 3 中,EN 端是芯片TPS61200 的使能端,用以控制TPS61200。在本设计中,EN 端接按键和MSP430 的GPIO 使能端,用以控制升压电路的开通或关闭。系统的进一步功耗控制,也是基于单片机MSP430F2011 通过对TPS61200 的使能控制来实现的。
另外,PS 端、UVLO 端接VIN,PS 端高电平表示在重负载条件下工作(此时振荡器按固定频率工作);UVLO 接VIN,表示在VIN<250 mV 时,使电源关闭,VOUT=0V,并锁存;VAUX 接0.1uF 接地,此电容器在启动时向其充电到一定值后开关管才导通,这样它对开关管起缓冲;即软启动的作用,能够减小内置开关的开关应力以提高可靠性。
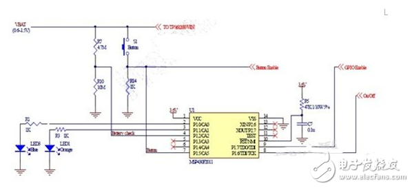
基于比较器实现按键以及电池电压检测电路
前面提到MSP430 由TPS61200 的输出供电,但由于系统功耗要求,TPS61200 在待机模式下不能工作。如何通过长按按键开启系统,并能够在释放按键后系统也能正常工作?同时,该按键在系统正常工作时也能够实现LED照明状态和灯光闪烁示警信号状态切换等满足照明设备的多种应用要求。如图4 所示基于比较器实现按键以及电池电压检测原理图。系统在待机状态(关机)时,当按键被长按。Button Enable 信号端产生等同于电池输入电压的高电平信号,该信号端连接TPS61200 的使能端引脚6(可参考图3)。这样TPS61200 进入工作状态,VOUT 引脚输出3.6V,并给MSP430F2011 供电。从而使MSP430F2011 进入工作状态,程序开始运行并使P1.7 置高通过GPIOEnable 信号驱动TPS61200 的使能端并保持其一直处于工作状态。这样,按键即使被释放后,也能保证系统一直处于工作状态。
在单片机控制系统中,大部分设计是采用GPIO 实现按键。但在本文设计中由于单片机在待机状态下没有供电即单片机不能正常工作,所以按键的判断很难通过GPIO 的方式实现。这里,采用MSP430F2011 的片上的比较器来实现的。MSP430 单片机的片上比较器内部可以产生用于比较的模拟电压参考VCC、1/2VCC、1/4VCC、固定电压0.55V 等。因此本设计采用内部提供0.55V 的基准电压来实现按键的检测,根据系统工作电压的特点,当按键被按时,其最低0.6V 的输入大于内部0.55V 的基准电压,从而在比较器输出端产生高电平,实现按键的检测。特别要注意的是,这个内部基准电压会随着供电电压变化和温度变化有小范围的变化,所以软件的滤波对于按键的判断还是非常有必要的,尤其是在最低电池电压条件下。

图 4. 基于比较器实现按键以及电池电压检测原理图
对于电池供电类应用,一般需具有电池电压检测功能。如图4 所示,当检测到电池输入电压低于设定的低电压报警阈值时,单片机MSP430F2011 通过GPIO Enable 信号输出低电平至TPS61200 的EN 引脚,以关断TPS61200。考虑到MSP430F2011 的片上资源,电池电压检测电路也采用单片机片上比较器,其和按键分时复用一个比较器。
史海拾趣
|
高密度电源的工艺设计(看看什么叫牛!140mm*44mm*90mm做到5000W) 高密度电源的工艺设计(看看什么叫牛!140mm*44mm*90mm做到5000W) 在网上看到“斜阳古道”大哥发了篇“高密度电源的工艺设计”,看了之后简直是叹服!拿出来与大家分享。在网上找了半天也没找到原理图什么的, ...… 查看全部问答> |
|
最近公司里两台热辊里的温度传感器出现一个偏高(实测126℃),一个偏低(实测121℃),后来把两个温度传感器交换了一下,两个传感器都变成了123℃,可能是什么原因?温度传感器后面有个放大器。… 查看全部问答> |
|
内存控制器和mmu有什么区别? 现在接触davinci系列处理器,其中包含arm926、vpss(主要用于视频处理)、dsp 这些东西都在内存控制器之下工作,而mmu只在arm端有,想问是内存控制器是在arm内还是另外在片内独立的一个东西,而mmu和内存控制器有什么 ...… 查看全部问答> |
|
大侠们好。 最近做有关MPEG4编解码的项目,用的是Intel PXA270处理器。现在发现编码程序的代码中 mp4emblk.c里ippiCopyBlock_8x8_8u和ippiReconBlock_8x8这两个函数不能够链接。也就是说Intel IPP库里面没有这两个函数。 我下的IPP版本是5.0的。 ...… 查看全部问答> |
|
我现在用的是LM3S6965,我想请问一下这个的串口与51单片机的串口可以直接相连吗?RX接TX,TX接RX可以吗?我正在试,好像不行。问什么啊?哪位帮帮我?… 查看全部问答> |
|
线性匹配独立电流源与传统白光 LED 驱动器解决方案之间的对比 摘要 WLED 解决方案集成了白光 LED 工艺的优点以及创新型节能方案(例如:环境光控照明),从而可以在更广范围内应用,并获得了比过去任何时候都更高的效率。现有的绝大多数 WLED 驱动器解决方案仍然要和电压升压驱动器解决方案搭配使用;但是,随 ...… 查看全部问答> |
|
STM8的ADC连续模式EOC什么时候清零? 连续模式下,ADC连续转换:EOC会置位,然后清零,再转换。是这样的吗? 如果是的话,那我们怎么引用其中一次的转换结果呢?… 查看全部问答> |
|
StellarisWare Software Update (2011.11.08) 很久没关注M3发展了,今天更新了一下进度发现原流明网站(LuminaryMicro)已经随风而挺,都跑到TI官网上。老实说,TI官网的呈现方式不如旧网站直觉,而且下载软件得受限美国软件输出协议,有点麻烦。新的StellarisWare Software Update专页于:http:// ...… 查看全部问答> |




