历史上的今天
今天是:2024年11月28日(星期四)
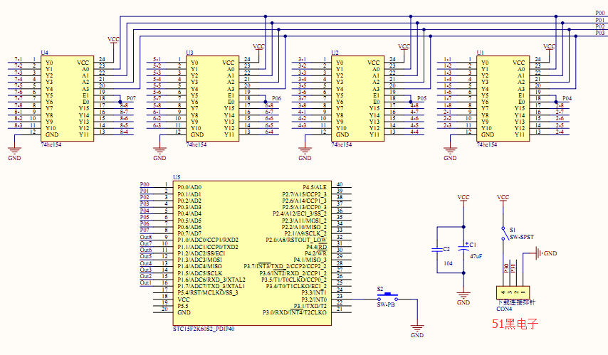
2020年11月28日 | STC15F2K60S2单片机8x8x8光立方
2020-11-28 来源:51hei
电路原理图如下:
元件清单:
名称 数量 规格/型号 备注
万能板 3 18*30cm
单片机STC15F2K60S2 1 DIP40 除非你会改程序,否则请勿擅自更换
74hc154 4 宽窄两种封装均可
40P IC座 1
24P IC座 4
电解电容47uF 1
104电容 1
拨动开关 1
铜柱(含螺母) 4 M3*100mm
灯珠 540 2*5*7mm雾状 颜色自选
弯排针 1 每组40P
直排针 8 每组40P
白色飞线 2 若干
USB转TTL下载器 1 PL2303系列或CH340系列
母对母杜邦线 3 每组40P
母对公杜邦线 1 每组40P
微动开关 1
单片机源程序如下:
/*作者:风铃 */
#include"STC15F2K60S2.h"
#include"intrins.h"
#include"basic.h"
#define SET 0x00
#define CLR 0x00
#define Segs P0
#define Out P1
sbit Rest=P3^0;
void IO_int();
void Timer1Init(void);
Byte code table[]={
0xff,0xff,0xff,0xff,0xff,0xff,0xff,0xff,
0xff,0xff,0xff,0xff,0xff,0xff,0xff,0xff,
0xff,0xff,0xff,0xff,0xff,0xff,0xff,0xff,
0xff,0xff,0xff,0xff,0xff,0xff,0xff,0xff,
0xff,0xff,0xff,0xff,0xff,0xff,0xff,0xff,
0xff,0xff,0xff,0xff,0xff,0xff,0xff,0xff,
0xff,0xff,0xff,0xff,0xff,0xff,0xff,0xff,
0xff,0xff,0xff,0xff,0xff,0xff,0xff,0xff,
};
Byte code Segs_tab[]={
0xe0,0xe1,0xe2,0xe3,0xe4,0xe5,0xe6,0xe7,0xe8,0xe9,0xea,0xeb,0xec,0xed,0xee,0xef,
0xd0,0xd1,0xd2,0xd3,0xd4,0xd5,0xd6,0xd7,0xd8,0xd9,0xda,0xdb,0xdc,0xdd,0xde,0xdf,
0xb0,0xb1,0xb2,0xb3,0xb4,0xb5,0xb6,0xb7,0xb8,0xb9,0xba,0xbb,0xbc,0xbd,0xbe,0xbf,
0x70,0x71,0x72,0x73,0x74,0x75,0x76,0x77,0x78,0x79,0x7a,0x7b,0x7c,0x7d,0x7e,0x7f,
};
void Timer0Init(void);
unsigned char Anm1=0;
unsigned int End,Anm=0;
void main()
{
EA=1;
End=sizeof(table);
IO_int();
Timer0Init();
while(1)
{
if(Rest==0)IAP_CONTR=0x60;
if(Anm>End)Anm=0;
Segs=Segs_tab[Anm1];
Out=table[Anm1+Anm];
}
}
void IO_int()
{
P0M1=0x00;
P0M0=0x00;
P1M1=0x00;
P1M0=0xff;
}
void Timer0Init(void) //100微秒@22.1184MHz
{
AUXR |= 0x80; //定时器时钟1T模式
TMOD &= 0xF0; //设置定时器模式
TL0 = 0x5C; //设置定时初值
TH0 = 0xF7; //设置定时初值
TF0 = 0; //清除TF0标志
ET0=1;
TR0 = 1; //定时器0开始计时
}
void delay() interrupt 1
{
TR0=0;
Anm1=Anm1+1;
if(Anm1>63)Anm1=0;
Out=CLR;
Segs=0xff;
TR0=1;
}
史海拾趣
|
程序: #include #include main() { SCON = 0x52; TMOD = 0x20; TCON = 0x69 TH1 = 0xf3; printf(\"text to output some words\\n\"); } 报错:TEXT2.C(10): 错误 C141: syntax error near \'TH1\' 目标没 ...… 查看全部问答> |
|
本人从事视频ASIC的开发6年,精通H。264/电视信号/VGA编解码,此外,对去隔行,帧率变换(24FPS---〉50或60FPS),SCALER,OSD,JPG/BMP Encoder等也有深刻认识和实际工作经验。现承接视频方面的FPGA或IC设计兼职,还请社会各界朋友多多关照:) ...… 查看全部问答> |
|
请教大家, 本人用单片机做的控制器通过485与PC机通信,波特率从600-19200,接收全波特率都能正常工作(能按要求指令执行命令,),但超过1200的波特率,PC机接收的就全是乱码了(用的串口调试助手2.1版,使用十六进制数据进行通信),单片机使用S ...… 查看全部问答> |
|
各位大侠,我用的单片机型号是:PIC32MX360F512L,用的引脚是RF8和RF7,对应的是SPI功能的SDO1和SDI1,请问如何关闭spi功能?… 查看全部问答> |
|
说起看门狗这个名字还是蛮有趣的,它的作用就是在主人走神的时候咬他一口,把他咬醒。实际点来说,就是当MCU运行过程中,在某处进入了死循环,或者受到干扰造成PC指针指向了无程序区,都会导致程序没反应,按键失效,屏幕内容不变等问题。这时如果 ...… 查看全部问答> |




