历史上的今天
今天是:2024年12月08日(星期日)
2020年12月08日 | 基于MSP430系列MCU的非侵入式可视脉搏血氧计的设计
2020-12-08 来源:elecfans
脉搏血氧计是用于监测患者血氧含量的医疗设备。该设备测量血氧量及心率,并当其降低至某个预先确定的阈值时产生告警。此类监测对于新生婴儿及手术过程极为有用。
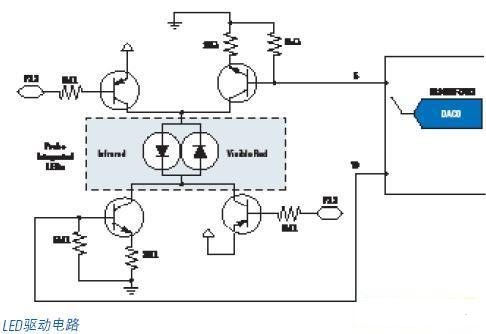
非侵入式可视脉搏血氧计的设计所采用的MSP430FG437微控制器(MCU)将外设探针与MCU有机结合在一起,并采用LCD玻璃屏显示血氧状态及脉搏频率。该应用中的传感器同时用于心率检测及脉搏血氧测量。探针被置于人体外表的某点,例如指尖、耳垂或鼻前端。该探针包含了两个发光二极管(LED),其中一个处于红色可见光谱(660nm),另一个处于红外光谱(940nm)。通过测量每一频率的光透过人体的强度,然后计算出两个强度间的比值,可确定人体的血氧百分数。

上面的图标示例了一个采用超低功耗MSP430 MCU的单片、便携式脉搏血氧计的实现。由于高层次的模拟集成使得外部组件数量保持了最小化。并且,通过保持通态时间(ONTIme)的最小化以及两个灯光源的周期性供电,使得功耗得以降低。

史海拾趣
|
【急求】现金5000RMB急求pci转8串口TTL设计 要求: 制作一块pci板卡,可以在“设备管理器”里面扩展出8个串口,对应控制8路TTL电平收发设备。速率要求低。19200波特率。 目前市面上有很多公司生产pci转串口的多用户卡 ...… 查看全部问答> |
|
如提: evc环境 串口通信, 同步。 方法:单片机中已经采集的48000直接的数据,存在一个rom中,上位机从中读取。 在release版本下,数据一般正确,有时候不正确 在debug版本下,数据一直不正确 代码执行过程: 先发送一个字符0x03,然后开始 ...… 查看全部问答> |
|
硬件:PXA310+sido8686:系统wince6.0wifi已经调试通过了,可以正常联网。现在整个终端去无委过认证。wifi需要测试传导杂散等参数,需要终端上有一个小软件配合测试。软件要求可以控制ch power rate等。有人做过这个认证吗?如果有做过同样认证的前 ...… 查看全部问答> |
|
发一些launchpad的boosterpack,都不是官方的扩展板,供大家来开拓下思路:1、实时时钟和EEPROM扩展板2、红外扩展板3、LED显示扩展板4、以太网扩展板(调试中的)5、LCD扩展板是不是特别多… 查看全部问答> |
|
课后练习二十二之 UCOS 简单信号量 1.信号量(摘自任哲老师的书) 信号量是一类事件。使用信号量最初目的,是为了给共享资源设立一个标志,该标志表示该共享资源被占用情况。这样,当一个任务在访问共享资源之前,就可以先对这个 ...… 查看全部问答> |
|
我参与的项目里面需要实现一个功能,近距离无线控制LED灯的开和关,具体需求如下: 在一个房间里,有很多盒子,每个盒子一个编号,且每个盒子上都有两个灯,红灯和绿灯。 1。随便拿一个盒子到指定地点,能够采集到该盒子的编号。 2。能够控制指 ...… 查看全部问答> |




