历史上的今天
今天是:2024年12月08日(星期日)
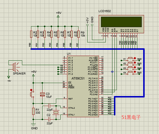
2020年12月08日 | 基于51单片机的可调数字时钟程序
2020-12-08 来源:51hei
使用51单片机内部定时器中断方式一计算时间,在LCD1602液晶显示小时、分钟、秒,并且可以使用按键调整小时和分钟,每次到整点时整点报时。

代码如下:
//=============================================================
//功能描述:液晶显示时钟,可调时间,准备整点时报时
//MCU:STC89C51,晶振频率:11.0592MHz
//=============================================================
#include #include #include sbit RS=P2^0; //寄存器选择位,将RS位定义为P2.0引脚 sbit RW=P2^1; //读写选择位,将RW位定义为P2.1引脚 sbit E=P2^2; //使能信号位,将E位定义为P2.2引脚 sbit BF=P0^7; //忙碌标志位,,将BF位定义为P0.7引脚 sbit k1=P1^0; //按键调小时加 sbit k2=P1^1; //按键调小时减 sbit k3=P1^2; //按键调分钟加 sbit k4=P1^3; //按键调分钟减 sbit beep=P1^4; //蜂鸣器 unsigned char code digit[ ]={"0123456789"}; //定义字符数组显示数字 unsigned char code string[ ]={"Weather:Sunny"}; //定义字符数组显示提示信息 unsigned char count; //定义变量统计中断累计次数 unsigned char s,m,h; //定义变量储存秒、分钟和小时 /*================================================== 函数功能:延时 (3j+2)*i=(3×33+2)×10=1010(微秒),可以认为是1毫秒 ==================================================*/ void delay1ms() //@11.0592MHz { unsigned char i,j; for(i=0;i<10;i++) for(j=0;j<33;j++); } void delay100ms() //@11.0592MHz { unsigned char i, j; i = 180; j = 73; do { while (--j); } while (--i); } /*================================================== 函数功能:延时若干毫秒 ==================================================*/ void delay(unsigned char n) { unsigned char i; for(i=0;i } /*================================================== 函数功能:蜂鸣器发出声音 ==================================================*/ void sound(){ beep=0; delay100ms(); beep=1; delay100ms(); } /*================================================== 函数功能:判断液晶模块的忙碌状态 ==================================================*/ unsigned char BusyTest(void) { bit result; RS=0; //根据规定,RS为低电平,RW为高电平时,可以读状态 RW=1; E=1; //E=1,才允许读写 _nop_(); //空操作 _nop_(); _nop_(); _nop_(); //空操作四个机器周期,给硬件反应时间 result=BF; //将忙碌标志电平赋给result E=0; //将E恢复低电平 return result; } /*================================================== 函数功能:将模式设置指令或显示地址写入液晶模块 ==================================================*/ void WriteInstruction (unsigned char dictate) { while(BusyTest()==1); //如果忙就等待 RS=0; //根据规定,RS和R/W同时为低电平时,可以写入指令 RW=0; E=0; //E置低电平(根据表8-6,写指令时,E为高脉冲, // 就是让E从0到1发生正跳变,所以应先置"0" _nop_(); _nop_(); //空操作两个机器周期,给硬件反应时间 P0=dictate; //将数据送入P0口,即写入指令或地址 _nop_(); _nop_(); _nop_(); _nop_(); //空操作四个机器周期,给硬件反应时间 E=1; //E置高电平 _nop_(); _nop_(); _nop_(); _nop_(); //空操作四个机器周期,给硬件反应时间 E=0; //当E由高电平跳变成低电平时,液晶模块开始执行命令 } /*================================================== 函数功能:指定字符显示的实际地址 ==================================================*/ void WriteAddress(unsigned char x) { WriteInstruction(x|0x80); //显示位置的确定方法规定为"80H+地址码x" } /*================================================== 函数功能:将数据(字符的标准ASCII码)写入液晶模块 ==================================================*/ void WriteData(unsigned char y) { while(BusyTest()==1); RS=1; //RS为高电平,RW为低电平时,可以写入数据 RW=0; E=0; //E置低电平(根据表8-6,写指令时,E为高脉冲, // 就是让E从0到1发生正跳变,所以应先置"0" P0=y; //将数据送入P0口,即将数据写入液晶模块 _nop_(); _nop_(); _nop_(); _nop_(); //空操作四个机器周期,给硬件反应时间 E=1; //E置高电平 _nop_(); _nop_(); _nop_(); _nop_(); //空操作四个机器周期,给硬件反应时间 E=0; //当E由高电平跳变成低电平时,液晶模块开始执行命令 } /*================================================== 函数功能:对LCD的显示模式进行初始化设置 ==================================================*/ void LcdInitiate(void) { delay(15); //延时15ms,首次写指令时应给LCD一段较长的反应时间 WriteInstruction(0x38); //显示模式设置:16×2显示,5×7点阵,8位数据接口 delay(5); //延时5ms ,给硬件一点反应时间 WriteInstruction(0x38); delay(5); WriteInstruction(0x38); //连续三次,确保初始化成功 delay(5); WriteInstruction(0x0c); //显示模式设置:显示开,无光标,光标不闪烁 delay(5); WriteInstruction(0x06); //显示模式设置:光标右移,字符不移 delay(5); WriteInstruction(0x01); //清屏幕指令,将以前的显示内容清除 delay(5); } /*================================================== 函数功能:显示小时、调整小时时间 ==================================================*/ void DisplayHour() { unsigned char i,j; if(k1==0) //按钮k1按下时 delay(10); //延时消抖 if(k1==0) //判断k1按下 { while(!k1); //k1状态取反 h++; //小时数增加 } if(k2==0) //按钮k2按下时 delay(10); //延时消抖 if(k2==0) //判断k1按下 { while(!k2); //k2状态取反 if(h/10==0&&h%10==0) //判断时间是否在24小时上 { h=24; //当小时在24小时 h--; //小时数减少为23 } else h--; //小时数减少 } i=h/10; //取整运算,求得十位数字 j=h%10; //取余运算,求得各位数字 WriteAddress(0x44); //写显示地址,将十位数字显示在第2行第5列 WriteData(digit[i]); //将十位数字的字符常量写入LCD WriteData(digit[j]); //将个位数字的字符常量写入LCD } /*================================================== 函数功能:显示分钟、调整分钟时间 ==================================================*/ void DisplayMinute() { unsigned char i,j; i=m/10; //取整运算,求得十位数字 j=m%10; //取余运算,求得各位数字 if(k3==0) //按钮k3按下时
史海拾趣
|
1. FPGA 编译后的. POF 和. SOF 文件 能否转换为 VHDL 或VERILOG ? 或者 XILINX 编译后的.JED 文件能否能否转换为 VHDL 或VERILOG ? 我想这个问题 如果能反推, 理论上应该可行的. 比如 单片机的. HEX 文件通过反汇编能够等到源文件, F ...… 查看全部问答> |
|
我现在做的LED驱动 包括3*1W的 5-7W的E27结构;还有日光灯管的贴片LED; 目前我用的都是3.3V的LED做实验;有一点担心批量的时候,客户是否会采购 别的电压的LED情况; 是否真像我之前说的:为了方便采购,客户经常采购不同档次的:例如3V-3.2V, ...… 查看全部问答> |
|
怎么通过OPEN AT用C语言编写GPRS拨号连接到服务器的程序? 怎么通过OPEN AT用C语言编写GPRS拨号连接到服务器的程序?如题 我是个新手,很多问题都不知道,比如GPRS的通信机制。 是不是首先初始化GPRS,然后怎么办 用什么WIP函数呢? 请高人指点 ,谢谢诶… 查看全部问答> |
|
帮忙解决vhdl:quartus7.2 在运行if..genarate遇到的问题 本人在quartus7.2运行如下vhdl代码: library ieee; use ieee.std_logic_1164.all; entity shift is generic (len:integer); port(a,clk:in std_logic; &n ...… 查看全部问答> |
|
error C2061: syntax error : identifier 'IAuthenticate'(数据库) C:\\Program Files\\Windows CE Tools\\wce500\\xg2410sdk\\include\\ARMV4I\\oledb.h(13773) : error C2061: syntax error : identifier \'IAuthenticate\' 如何解决这个错误呀,… 查看全部问答> |
|
我想在textbox获得焦点时,自动打开输入法 我在textbox的getfocus事件中时这样写的: inputMethod.setIME(true); inputPanel1.Enabled = true; inputMethod 是callInputMethod的一个实例 public class callInputMethod ...… 查看全部问答> |
|
在STM32F103C8T6,系统时钟72M,SPI时钟18M void SetupSPI(void) { GPIO_InitTypeDef GPIO_InitStructure; SPI_InitTypeDef SPI_InitStructure; SPI_I2S_DeInit(SPI2);//Reset SPI2 RCC_APB2PeriphClockCmd(RCC_ ...… 查看全部问答> |
|
程序是 void SPI_init(void) { open_xt2(); UCTL1=SWRST;//开启设置 UTCTL1=CKPH+SSEL1+STC;//选择SMCLK UCTL1|=CHAR+SYNC+MM;//8为数据 SPI模式 UBR01=0x03;//波特率设置 ...… 查看全部问答> |




