历史上的今天
今天是:2024年12月08日(星期日)
2020年12月08日 | 如何为混合动力汽车/电动汽车设计高效的暖通系统
2020-12-08 来源:elecfans
数十年来,内燃机(ICE)一直在为汽车以及加热和冷却系统提供动力。随着汽车行业电气化并过渡到具有小型内燃机的混合动力汽车或完全没有发动机的全电动汽车,暖通空调(HVAC)系统将如何工作?
在本白皮书中,我们将介绍 48V、400V 或 800V 混合动力汽车和电动汽车中的新型加热和冷却控制模块。其中,您将通过示例和系统图了解这些模块中独特的子系统,最后我们将通过回顾这些子系统的功能解决方案来帮助您开始规划实现。内燃机在 HVAC 系统中的工作方式在配备 ICE 的车辆中,发动机是加热和冷却系统的基础。图 1 说明了这一概念。

图 1. 发动机在 ICE 车辆的加热和冷却系统中起着基础性的作用。
在进行冷却时,来自风机的空气进入蒸发器,在那里制冷剂对空气进行冷却。然后,由发动机驱动的空调压缩机压缩离开蒸发器的制冷剂。类似地,在对空气进行加热时,由发动机产生的热量被传递到冷却液。该热冷却液进入加热器芯,加热器芯对将吹入车厢的空气进行加热。通过这种方法,发动机在车厢的加热和冷却中起到基础性作用。
混合动力汽车和电动汽车实现加热和冷却的方法在混合动力汽车 / 电动汽车中,由于尺寸限制或不使用内燃机,需要引入两个附加部件,这些组件在 HVAC 系统中起着关键作用,如图 2 所示:

1. 无刷直流(BLDC)电机是一种代替发动机使空调压缩机旋转的直流电机。2. 正温度系数(PTC)加热器或热泵代替发动机对冷却液进行加热。
除这些部件之外,其余的加热和冷却系统基础设施与采用 ICE 的车辆相同。如前所述,在没有发动机的情况下,需要使用 BLDC 电机和 PTC 加热器或热泵,这分别对功耗、电机和电阻加热器控制以及整个 HVAC 控制带来了挑战。控制 BLDC 电机和 PTC 加热器的电子器件在高电压混合动力汽车 / 电动汽车中,BLDC 电机和 PTC 加热器都使用高压电源。空调压缩机可能需要高达 10kW 的功率,而 PTC 加热器可能会消耗高达 5kW 的功率。图 3 和 4 分别是空调压缩机 BLDC 控制模块和 PTC 加热器控制模块的方框图。这两个方框图均显示空调压缩机 BLDC 电机和 PTC 加热器由高压电池供电。此外,这些模块都使用绝缘栅双极型晶体管(IGBT)和相应的栅极驱动器来控制 BLDC 电机和 PTC 加热器的电源。
图 3 和 4 还说明了这两个控制模块的其余子系统之间的相似性。两个系统均包含一个电源子系统、一个栅极驱动器偏置电源、微控制器(MCU)、通信接口以及温度和电流监控装置。这些控制模块中使用的许多子系统(例如用于通信的收发器和用于电流测量的放大器)类似于其他加热和冷却控制模块中使用的子系统。不过,电源子系统和栅极驱动器子系统是车辆加热和冷却系统中的这些控制模块所独有的。这些子系统与低压域和高压域相连接。在本白皮书的稍后部分,我们将讨论用于这些子系统的电路拓扑的功能方框图。请注意,电路拓扑的选择必须满足子系统功能以及系统设计要求,例如效率、功率密度和电磁干扰(EMI)。


热泵
使用大功率 PTC 加热器加热车厢的替代方法是使用冷却回路作为热泵如图 5 所示。在该模式下,换向阀使制冷剂的流动反向。此外,系统中可能还有其他用于调节制冷剂流量的阀。例如,使用步进电机来控制热泵中的阀。
在基于热泵的加热和冷却系统中,使用以下类型的阀:
膨胀阀,用于控制制冷剂流量。它们有助于促进从冷凝装置中的高压液态制冷剂到蒸发器中的低压气态制冷剂的转变。电子膨胀阀通常受益于对负载变化的更快、更准确的响应,并且能够更精确地控制制冷剂流量,尤其是在使用步进电机控制膨胀阀时。
截止阀和换向阀,用于改变制冷剂的方向或路径,从而实现反向循环并在加热和冷却模式下实现某些元件的旁路。螺线管驱动器或有刷直流电机都可以控制截止阀和换向阀。

从图 5 可以推断出,热泵系统仍使用空调压缩机模块,这已在上一节中进行了讨论。此外,热泵系统还使用电机驱动器模块来驱动阀。这增加了驱动阀控制制冷剂流量的额外设计挑战。
图 6 显示了用于驱动阀的电机驱动器模块的典型方框图。该方框图显示了一个步进电机驱动器。如果电机是有刷直流电机,则在此方框图中有刷直流电机驱动器将代替步进电机驱动器。电机驱动器模块的设计要求包括功率密度和 EMI。

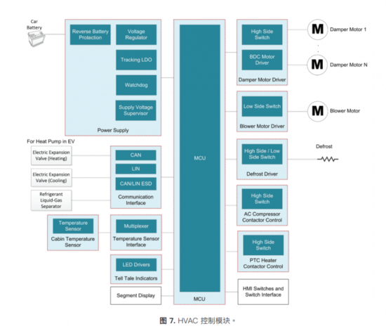
HVAC 控制模块
图 7 是 HVAC 控制模块的典型方框图。HVAC 控制模块控制高压接触器,该高压接触器用于将高压电池连接到 BLDC 电机和 PTC 加热器以及将其断开。该方框图还显示了风门电机控制器、除霜加热器、通信接口和电源子系统。

有关高压电池加热和冷却的说明:
根据环境温度,可能需要加热或冷却高压电池。可以使用加热和冷却车厢的相同系统来完成此操作。也可以使用单独的加热器对流入电池的冷却剂进行加热。该冷却剂虽然用于在低温条件下对电池进行加热,但也可以从电池中吸收热量,并将热量传导至热交换器以加热车厢内的空气。在此类系统中,步进电机将控制附加阀,这些附加阀会使冷却液通过电池和热交换器中的管道。
独特的 HVAC 子系统的典型功能方框图
如前所述,混合动力汽车 / 电动汽车的新型加热和冷却系统中的其他控制模块包括这些控制模块特有的子系统 - 电源、栅极驱动器和用于控制制冷剂流量的步进电机阀驱动器。在该部分中,我们将探讨高电压空调压缩机和 PTC 加热器控制模块中这些子系统的电路拓扑的典型功能方框图。这些拓扑必须应对混合动力汽车 / 电动汽车中的独特挑战(包括隔离栅和 EMI),我们将在接下来的部分中对此进行讨论。
电源
对于混合动力汽车 / 电动汽车,有高耗电加热和冷却子系统,例如 BLDC 电机或 PTC 加热器。但是模块中的其余子系统通常都是低功耗的,例如 MCU、栅极驱动器、温度传感器和其余电路。典型的方法是直接通过可用的较高电压(800V、400V 或 48V)为需要高耗电负载供电,通过 12V 电压轨为板上的电路供电,如图 8 所示。
在 48V 系统中,关键系统(如起动机 / 发电机或牵引逆变器)通常需要在 12V 和 48V 电压轨提供的电源之间使用 O 形环。加热和冷却子系统通常不需要该 O 形环。

图 8 还显示了一个隔离栅。在具有高电压(例如 800V 和 400V)的系统中,始终需要在 12V 侧和高压侧之间进行隔离。不过,在 48V 车辆中,答案不那么直接。由于电压低,因此车辆中的 12V 系统和 48V 系统之间可能不需要进行电气隔离。在实际情况中,最有可能在 12V 域和 48V 域之间使用功能隔离(使系统能够正常工作而不必用作电击保护的隔离)。可以将隔离栅放置在系统的输入端或输出端。图 8 显示了位于系统输入端的隔离栅,其中大多数系统元件都位于高压侧。在这种情况下,12V 电源和通信接口需要隔离元件。相反,如果要将隔离栅放置在系统的输出端,则大多数电路元件应位于低压侧。在这种情况下,该模块将使用隔离式栅极驱动器来驱动晶体管,如图 9 所示。

适用于 HVAC 压缩机的汽车高电压高功率电机驱动器参考设计展示了一个使用 LM5160-Q1 隔离式 Fly-BuckBoost 转换器的示例,该转换器为栅极驱动器提供 16V 电压,为 MCU、运算放大器和所有其他逻辑元件提供 3.3V(5.5V 后接一个低压降压器)。这种方法相对简单紧凑(使用单个转换器和变压器来生成两个电压),并且具有良好的性能。
栅极驱动器
您可以使用三相桥驱动器集成电路(IC)来驱动逆变器级的晶体管。不过,由于驱动强度较低(《500mA),因此三相桥式驱动器解决方案通常需要额外的缓冲器来充当电流提升器。这意味着:需要额外的元件,这将转化为额外的成本;印刷电路板(PCB)的尺寸会增大;由于非理想 PCB 布局产生的寄生效应,会导致整个系统面临 EMI 风险并具有更大的传播延,从而导致性能下降。为了帮助最大程度地减小晶体管的开关损耗并降低 EMI 以提高系统效率,请考使用半桥栅极驱动器(如 UCC27712-Q1)来驱动逆变器级的每个相位,如图 10 所示。
从栅极驱动器的角度而言,EMI 通常与栅极的过冲有关。图 10 所示的半桥栅极驱动器方法有助于去除多余的元件并降低 PCB 布局的复性,因为您可以将驱动器放置在非常靠近晶体管的位置,同时还将开关节点限制在最小范围内。这些操作将减少 EMI 挑战。此外,半桥栅极驱动器不需要使用外部增压级来放大栅极驱动电流,因为 IC 可以实现大拉电流和灌电流。半桥驱动器通常可实现互锁和死区时间功能,防止两个输出端同时导通并提供足够的裕度来有效驱动晶体管,从而防止半桥击穿。

步进电机驱动器
如果步进电机驱动器驱动热泵系统中的阀,则步进电机驱动器应具有的一项重要功能是失速检测,也就是驱动器电子设备检测到电机已停止运转(因为它撞到了机械块,尤其是在电机微步进时)的功能。微步进可以实现非常精确的阀位置控制。由于电机线圈由脉宽调制(PWM)信号驱动,因此 EMI 确实会成为一个问题。步进电机驱动器必须还能够驱动负载扭矩。DRV8889-Q1 等器件集成了电机电流感应和高级电路,可帮助在微步进期间检测失速。DRV8889-Q1 还包含可编程压摆率控制和扩频技术,以帮助降低 EMI。
总结
由于混合动力汽车 / 电动汽车中较高的电压而引入的全新 HVAC 控制模块带来了新的挑战,例如电源隔离、EMI 和微步进期间的失速。通过将典型的电路拓扑与隔离式 FlyBuck-Boost 转换器、栅极驱动器和步进电机驱动器等产品结合使用,您可以顺利地从 ICEHVAC 系统转向混合动力汽车 / 电动汽车 HVAC 系统。
下一篇:滴滴造车了!欲挑起新的战争
史海拾趣
|
如题,之前一直在和朋友聊天,有要在2010年搞懂MINI2440的, 有的要进行LINXU入门的, 来说说你的2010年规划吧,立此存证,不要反悔! 先说说我的:2010年,我准备多关注嵌入式产业的一些状况,多抬头看看,了解一些大的趋势,争取可以从更高的 ...… 查看全部问答> |
|
数据库同步 SqlCeRemoteDataAccess.Pull 里面的trackoption 参数设置问题 需要同步PDA和服务器数据库。用SQLCE3.0 SqlCeRemoteDataAccess.Pull方法可以下载服务器数据库的数据到PDA, 其中有个参数叫trackoption 。 当我把这个参数设置为TRACKINGOFF,也就是不跟踪数据变化时,没有任何问题,可以下载数据。 但当把它 ...… 查看全部问答> |
|
本人本科电气工程10年7月毕业,第一次为了理想而考研失败,故7月至今年1月继续二战,考完了感觉差不多了,但是至开学中间有6个多月的空白期,希望找一个与单片机有关的工作,因为不想再花家里钱了。本人热爱硬件事业,热爱微处理器及其相关的一切, ...… 查看全部问答> |
|
我这里只有protel的封装图,共享给大家,36---100pin 请使用N型 哪位有别的格式封装 请上传 大家一起共享 stm32pcb36_100pin1.rar (25.17 KB) 下载次数:35 2010-6-23 15:10 ...… 查看全部问答> |
|
1981年,美国IBM(International Business Machines,国际商业机器)公司引入了总线(Bus)的概念。总线是信息的传输通路,是部件之间的物理连接线。与并行扩展总线相比,串行扩展总线具有结构简单、编程方便、易于标准化等优点。在原有8051系列 ...… 查看全部问答> |
|
现在的办公室有十几个人,每人至少一部手机,基本上随便一个位置都能收到10个以上的Wifi信号,并且信号都还很强,算下来每天坐在电脑前超过8个小时,一天下来感觉吸收了不少辐射 对于手机的辐射,感觉最明显的是如果手机放在音响旁边的话,来电或 ...… 查看全部问答> |
|
艾奥瓦州大学的研发人员发现了一种方法可以把磁性储存数据转化为光学数据,并且不需要外置的电源。这代表着我们可以制造更加便宜、柔软、环保的塑料电脑。 塑料电脑听起来也许很陌生,事实上,它不断的出现在移动设备和穿戴式设备当中。塑 ...… 查看全部问答> |




