历史上的今天
今天是:2024年12月14日(星期六)
2020年12月14日 | 电路图天天读(21):智能火灾报警系统电路模块设计
2020-12-14 来源:eefocus
以单片机MSP430F149 为主控芯片,设计出一款高精度、高集成度、超低功耗的智能火灾报警系统。以环境温度、烟雾浓度作为判断火灾的依据,完成了对火灾的预警。主要由单片机控制模块、时钟模块、烟雾浓度测量模块、DS18B20 温度测量模块、声光报警模块、1602液晶显示模块和电源构成。并且该系统以MSP430F149 为下位机,完成数据采集、预处理以及对现场装置的控制,以 PC 机为上位机,完成各种复杂的数据处理和对单片机的控制。设计的智能火灾报警系统具有较高的可靠性、稳定性、准确度高,对不同类型的火灾都具有较高的灵敏度,达到了降低误报率的目的。
温度测量模块:设计中采用支持“一线总线”接口、抗干扰性强、外部电路简单、精确度高的DS18B20温度传感器对温度的实时测量。其中,DS18B20 管脚2 即DQ 接在MSP430F149 的P2.0 管脚,如图所示。

温度测量
声光报警模块:蜂鸣器在微处理器判断为火灾时发出报警指示音。由于单片机的I/O 口驱动能力有限,选用PNP型晶体管2N5401 组成晶体管驱动电路来驱动压电式蜂鸣器。

声光报警模块图
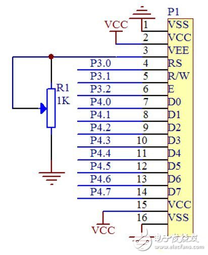
液晶显示模块:在液晶模块上显示时间、测量温度、烟雾浓度等参数,以便我们更加方便的读出目前温度值、烟雾浓度值。

液晶显示模块图
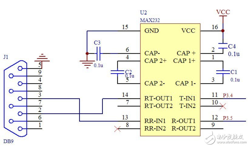
串口通信模块:本设计采用 MSP430F149 作为下位机,PC 机作为上位机,通过RS-232 将数据传输到PC 机上,我们可以更加方便的监测各个测量参数。串行接口是一种可以将接受来自CPU的并行数据字符转换为连续的串行数据流发送出去,同时可将接受的串行数据流转换为并行的数据字符供给CPU的器件。一般完成这种功能的电路,我们称为串行接口电路。电路图如下:

串口通信电路
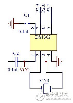
时钟模块:DS1302 是DALLAS 公司推出的涓流充电时钟芯片内含有一个实时时钟/日历和31 字节静态RAM 通过简单的串行接口与单片机进行通信实时时钟/日历电路提供秒、分、时、日、日期、月、年的信息每月的天数和闰年的天数可自动调整时钟操作可通过AM /PM 指示决定采用24 或12 小时格式。DS1302 与单片机之间能简单地采用同步串行的方式进行通信仅需用到三个口线RES 复位、I/O 数据线、SCLK 串行时钟。

时钟电路
电子发烧友网技术编辑点评分析:
传统火灾报警系统有结构简单、准确度低、存在误报和漏报等问题,针对智能建筑中火灾报警系统这些问题,基于MSP430F149 的智能火灾报警系统,该系统具有较高的可靠性、稳定性、准确度高。以单片机MSP430F149 为核心,以环境温度、烟雾浓度作为判断火灾的依据,完成了对火灾的预警。主要由单片机控制模块、时钟模块、烟雾浓度测量模块、DS18B20 温度测量模块、声光报警模块、1602 液晶显示模块和电源构成。
上一篇:无线环境终端测试系统电路设计方案
下一篇:无线环境终端测试系统电路设计方案
史海拾趣
|
接触电阻是对通过闭合触点对的电流的阻抗。这种类型的测量是针对例如连接器、继电器和开关这样的器件进行的。该电阻通常非常小,范围从微欧到几个毫欧,因此需要采用4线测量法。可编程扫描仪通过将一组测试仪器切换至多个触点,大大缩短了测量时间 ...… 查看全部问答> |
|
本帖最后由 paulhyde 于 2014-9-15 09:13 编辑 09年全国电子设计大赛仪器仪表讨论: 不知到今年会考什么样的题目,我把以前考过的拿出来,大家分享一下,自己整理的不是很好,水平有限啊,见谅!!!! … 查看全部问答> |
|
WM6.5平台,我想在lockscreen弹出bubble提示,但总是弹不出来。我看到appointment就可以在lockscreen弹出bubble提示。望大侠帮忙。… 查看全部问答> |
|
请问一下直流无刷电机驱动WS-2406,用DC+12V驱动,怎么用,那个驱动上面 有两个+5V的接口,不知道怎么用,还有HALL A, HALL B,HALL C。现在要用这个东西做个项目,不知道应该注意些什么问题。哪位高手请指点一下吧,还有我手上的资料也很少,做 ...… 查看全部问答> |
|
wce5 基于mfc的对话框程序, 启动的时候如何让其隐藏?尝试了windows的方法不支持啊。 如题。求解。 wce5 基于mfc的对话框程序, 启动的时候如何让其隐藏?尝试了windows的方法不支持啊。 总是要闪一下才隐藏。… 查看全部问答> |
|
哈哈,这么快就收到LPC1114了,还是双保险,快递包中有快递包,哈哈,是两个快递公司。下面上图: 夏天穿棉袄 -- [ 本帖最后由 zhaojun_xf 于 2010-7-30 09:15 编辑 ]… 查看全部问答> |




