历史上的今天
今天是:2024年12月14日(星期六)
2020年12月14日 | 无线环境终端测试系统电路设计方案
2020-12-14 来源:elecfans
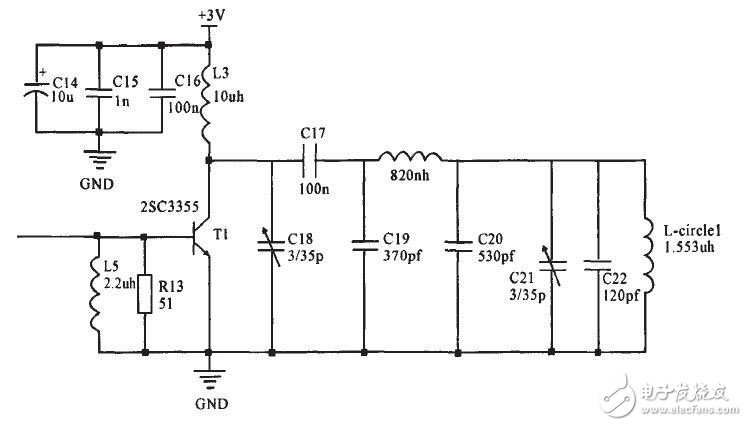
在整个系统的设计过程中,终点和节点都需要一个主控芯片进行处理。主芯片选用MSP430F5438($4.8375)系列单片机。在信号调制方面采用了OOK调制方案。在高频功放方面,采用了分立元件自制戊类放大器使用NEC公司的产品2SC3355做功放管。最后确定通信协议方案选择,设计思想足由检测终端发起一次信息阿步传输,所有的节点根据自己的编号在不同的时隙发送信息,中继节点自行搜索判断。通过一系列的选择和设汁,整个系统的结构设计如图1所示。

图1 系统整体方案框图
系统以MSP430F5438($4.8375)单片机作为终端和节点的主控芯片,光照探测由光敏电阻来实现,温度可由单片机内部自带的温度传感器得到。,数据的调制、接收采用串口通信,使用I/O口来控制天线的收发模式。从C3355的datasheet上则三极管的输出得到集电极的输出电容,故假设输出电容是15 pF,阻抗可等效为一个42Ω的电阻与一个15 pF左右的电容并联。取集电极馈电线圈的电感为10 uH兼作为输出的谐振同路,此时所需的谐振电容为22.12 pF,所以还需要在集电极到地接入一个(10~22.12)pF的电容,为了便于调谐,采用了一只5/35pF的可调电容,经过这样后,三极管输出为42n的纯阻,然后经过一个42 Ω~16.3 kΩ的三阶低通滤波器实现阻抗变换,并且使输出波形平滑(滤掉载波的高次谐波)。
在输出端接了一个100 nF的隔直电容,这会使得输出不再是42 Ω的纯阻,所以经过PSPICE仿真,进行校准,得到最终的具体参数。

图2 e3355开关状态功放
------------------------------
机器视觉技术资料集锦——让机器视觉产品设计练就慧眼神通!

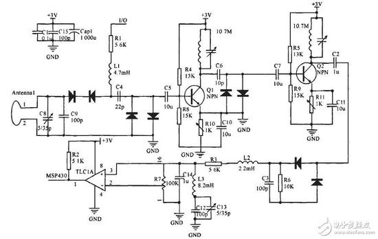
接收机解调电路分析
由于本系统采用的是OOK凋制,所以采用灵敏度高的倍压检波。当终端与节点距离较远时,为了提高接收灵敏度,所以使用了两级放大,从而在距离较远的时候也能正常检测到信号。考虑到在近距离时,在天线线圈接收处加上限幅电路。这样就保证了在近距离和远距离时都能够接收到较好的信号。但是实际上由于在很远的时候接收到的信号还是很小,这样就导致了随着距离的远近需要改变比较器的参考电平,因此采用一个RC积分保持电路,使得能检测到最大的峰值,这样就实现了自适应比较,从而在远距离时串口依然能够正确识别信号。
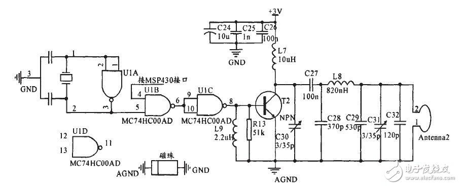
为r实现天线的复用,使用一个开关电路来切换收发模式。这个开关电路使用单片机I/O口来控制高速二极管的导通与关断来实现切换的。

图4发射电路

图5接收电路
将欲传输的信息通过串口输出的电平控制本振的开断从而实现OOK调制,后级使用丙类功放发射,接收端节点将天线上的信号进行放大,然后倍压检波,通过自适应比较器解调出数据,最后再向终端回传环境信息。
史海拾趣
|
在ISSCC大会开幕的头一天晚上,按照惯例举办了一场晚间技术研讨会。其中,由模拟技术研究领域的著名研究员们进行研讨的模拟电路技术专题研讨会,是每次都有众多人员参加的重头会议。今年的主题是“模拟电路设计的黄金时代结束了吗?(Is the Golden ...… 查看全部问答> |
|
我想用wifi控制小车,并在小车上装个摄像头,把视频传到PC端显示,看到网上很多成功的,但不知道具体的实现,有谁做过吗?比如小车上用什么操作系统?实时性怎么样?用arm直接控制马达还是单加一个单片机?越具体越好,谢谢大家了… 查看全部问答> |
|
【C2000 LaunchPad】单相交流电压+电流表__算法篇 目前,电力行业里面计算电量参数使用最多的是傅里叶算法(FFT)。网上有一篇非常经典的关于FFT的介绍文章“FFT结果的物理意义”,作者是网络名人“电脑圈圈”。我就不多说了。直接转载过来,给大家参考。 FFT是离散傅立叶变换的快 ...… 查看全部问答> |




