历史上的今天
今天是:2025年01月12日(星期日)
2021年01月12日 | AT89C2051单片机对步进电机驱动器系统的设计
2021-01-12 来源:eefocus
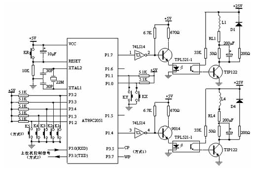
AT89C2051将控制脉冲从P1口的P1.4~P1.7输出,经74LS14反相后进入9014,经9014放大后控制光电开关,光电隔离后,由功率管TIP122将脉冲信号进行电压和电流放大,驱动步进电机的各相绕组。使步进电机随着不同的脉冲信号分别作正转、反转、加速、减速和停止等动作。图中L1为步进电机的一相绕组。AT89C2051选用频率22MHz的晶振,选用较高晶振的目的是为了在方式2下尽量减小AT89C2051对上位机脉冲信号周期的影响。

图中的RL1~RL4为绕组内阻,50Ω电阻是一外接电阻,起限流作用,也是一个改善回路时间常数的元件。D1~D4为续流二极管,使电机绕组产生的反电动势通过续流二极管(D1~D4)而衰减掉,从而保护了功率管TIP122不受损坏。
在50Ω外接电阻上并联一个200μF电容,可以改善注入步进电机绕组的电流脉冲前沿,提高了步进电机的高频性能。与续流二极管串联的200Ω电阻可减小回路的放电时间常数,使绕组中电流脉冲的后沿变陡,电流下降时间变小,也起到提高高频工作性能的作用。
史海拾趣
|
本帖最后由 paulhyde 于 2014-9-15 09:26 编辑 自己收集的几篇05悬挂运动控制系统(报告+code),希望对作比赛的同学有些帮助。。。 … 查看全部问答> |
|
最近需要作个M序列发生器, 搜索了很多文档,都是串行产生M序列! 这样就导致每一个比特都需要一个时钟来产生, 如果M序列很长,就将是个灾难,所有的配套电路 都需要重新编写,运行速度也会受到极大影响。 我想请问大家有没有并行产生M序列的 ...… 查看全部问答> |
|
请教关于用lwip在lm3s9b96上面做服务器端不断开连接持续接受客户端发送的数据 参考academic的程序在9b96上面用lwip raw api做成服务端,当客户端每次发送数据给服务器端时服务器端都会在接受数据后断开连接,代码参考academic的enet_tcp。 我将close_tcp()函数在App_sent()函数里面注释掉后,同时改变里面tcp_re ...… 查看全部问答> |
|
矢量网络分析仪的结构 矢量网络分析仪(vector network analyzer),本身自带了一个信号发生器,可以对一个频段进行频率扫描. 如果是单端口测量的话,将激励信号加在端口上,通过测量反射回来信号的幅度和相位,就可以判断出阻抗或者反射情 ...… 查看全部问答> |




