历史上的今天
今天是:2025年01月12日(星期日)
2021年01月12日 | 基于CC2541蓝牙模块与单片机的串口通信
2021-01-12 来源:eefocus
一、CC2541器件概述
CC2541是一款针对低能耗以及私有2.4GHz应用的功率优化的真正片载系统(SoC)解决方案。它使得使用低总体物料清单成本建立强健网络节点成为可能。CC2541将领先RF收发器的出色性能和一个业界标准的增强型8051MCU、系统内可编程闪存存储器、8kBRAM和很多其它功能强大的特性和外设组合在一起。CC2541非常适合应用于需要超低能耗的系统。这由多种不同的运行模式指定。运行模式间较短的转换时间进一步使低能耗变为可能
二、CC2541芯片的特性参数
CC2541是一款针对蓝牙低能耗以及私有2.4GHz应用的功率优化的真正片载系统(SoC)解决方案。它使得使用低总体物料清单成本建立强健网络节点成为可能。CC2541将领先RF收发器的出色性能和一个业界标准的增强型8051MCU、系统内可编程闪存存储器、8kBRAM和很多其它功能强大的特性和外设组合在一起。CC2541上CC2541非常适合应用于需要超低能耗的系统。这由多种不同的运行模式指定。运行模式间较短的转换时间进一步使低能耗变为可能。
如果CC2540上的USB未启用并且CC2541上的I2C/额外I/O未启用,那么CC2541与CC2540在6mmx6mm方形扁平无引脚(QFN)40封装内引脚兼容。与CC2540相比,CC2541提供更低RF流耗。CC2541没有CC2540所具有的USB接口,并在TX模式中提供较低的最大输出功率CC2541还增加了1个HWI2C接口。
CC2541与CC2533优化RF4CEIEEE802.15.4SoC引脚兼容。CC2541有2个不同的版本:分别具有128kB和256kB闪存的的CC2541F128/F256。

1、特性
(1)射频
–2.4GHz蓝牙符合低能耗规范和私有的RF片载系统
–支持250kbps,500kbps,1Mbps,2Mbps的制器内核数据速率–出色的链路预算,不使用外部前段而支持长距离应用–高达0dBm的可编程输出功率
–出色的接收器灵敏度(1Mbps时为-94dBm),可选择性,和阻挡性能
–适合于针对符合世界范围内的无线电频率调节系统:ETSIEN300328和EN3004402类(欧洲),FCCCFR4715部分(美国),和ARIBSTD-T66(日本)
(2)布局
–极少的外部组件–提供参考设计支持
–6mm&mes;6mm方形扁平无引脚(QFN)-40封装
–与CC2540引脚兼容(当不使用USB或者I2C时)(ADC)
(3)低功率
–工作模式RX低至:17.9mA
–工作模式TX(0dBm):18.2mA–功率模式1(4μs唤醒):270μs–功率模式2(睡眠定时器打开):1μs–功率模式3(外部中断):0.5μs
(4)工作模式下TPS62730兼容低功率
–RX低至:14.7mA(3V电源)–TX(0dBm):14.3mA(3V电源)
(5)微控制器
–具有代码预取功能的高性能和低功率8051微控制器内核
–系统内可编程闪存,128或者256KB
–在所有功率模式下具有保持功能的8KBRAM
–支持硬件调试
–扩展基带自动化,包括自动确认和地址解码
–所有功率模式中对所有相关寄存器的保持
(6)外设
–功能强大的5通道直接内存访问(DMA)
–通用定时器(1个16位,2个8位)
–红外(IR)生成电路
–具有捕捉功能的32kHz睡眠定时器
–精确数字接收到的数字信号强度指示器(RSSI)支持
–电池监视器和温度感应器
–含8通道和可配置分辨率的12位模数转换器(ADC)
–高级加密标准(AES)安全协处理器
–2个功能强大的支持几个串行协议的通用异步接收发器(UART)
–23个通用I/O引脚(21&mes;4mA,2&mes;20mA)
–I2C接口
–2个具有LED驱动功能的I/O引脚
–安全装置定时器
–集成的高性能比较器(7)开发工具
–CC2541评估模块工具包(CC2541EMK)
–CC2541小型开发工具包(CC2541DK-MINI)
–SmartRF?软件
–提供IAR嵌入式Workbench?
2、软件特性
(1)符合针对单模式蓝牙低能耗(BLE)解决方案的符合蓝牙4.0协议的堆栈器
–完全功率优化堆栈,包括控制器和主机
–GAP-中心设备,外设,或者广播器(包括组合角色)
–属性协议(ATT)/通用属性配置文件(GATT)
–客户端和服务器
–L2CAP说明
(2)示例应用和配置文件
–针对GAP中心和外围作用的一般应用
–距离临近,加速计,简单关键字,和电池GATT服务
–BLE软件栈内支持更多应用
(3)多重配置选项
–单芯片配置,允许应用运行在CC2541上
–用于运行在一个外部微处理器接口
–BTool-用于评估、开发和测试的视窗(Windows)PC应用
3、应用范围
?2.4GHz蓝牙低能耗系统
?私有的2.4GHz系统
?人机接口器件(键盘,鼠标,遥控)
?体育和休闲设备1个HWI2C接口。
?移动电话附件?消费类电子产品
4、含有TPS62730的CC2541
?TPS62730是一款具有旁通模式的2MHz降压转换器
?延长电池寿命高达20%
?在所有工作模式下减少的电流
?30nA旁通模式电流以支持低功率模式
?RF性能并未改变
?小型封装允许小型解决方案尺寸
?CC2541可控
三、CC2541器件的用途
符合针对单模式蓝牙低能耗(BLE)解决方案的符合4.0协议的堆栈
完全功率优化堆栈,包括控制器和主机GAP-中心设备,外设,或者广播器(包括组合角色)属性协议(ATT)/通用属性配置文件(GATT)–客户端和服务器对称式对多重处理(SMP)-AES-128加密和解密L2CAP
示例应用和配置文件针对GAP中心和外围作用的一般应用距离临近,加速计,简单关键字,和电池GATT服务BLE软件栈内支持更多应用
多重配置选项单芯片配置,允许应用运行在CC2541上用于运行在一个外部微处理器上的网络处理器接口
BTool-用于评估、开发和测试的视窗(Windows)PC应用
四、基于单片机的蓝牙硬件接口设计 1、单片机C8051简介
微控制器(MCu)是蓝牙应用系统的核心,它的选择将直接影响到系统的性能。C8051F120是Cygnal公司的一种与8051兼容的高速SOC单片机,它具有高速CIP.51内核、灵活的I/O交叉开关、先进的时钟系统、JTAG系统调试接口以及多源复位系统它性能卓越,内核采用流水线结构,速度可达100MIPS,比普通的51快40倍,而且在资源丰富、体积小、功耗低、集成度高且调试方便。

下面列出了它的一些主要特性:
(1)高速、流水线结构的8051兼容的CIP.51内核;
(2)真正8位500ksps的ADC,带PGA和8通道模拟多路开关;
(3)2周期的16&TImes;16的乘法和累加引擎;
(4)8448(8K+256)字节的片内RAM;
(5)可寻址64K字节地址空间的外部数据存储器接口;
(6)硬件实现的SPI、SMBus/12C和两个UART串行接El[10l;
(7)5个通用的16位定时器;
(8)具有6个捕捉/比较模块的可编程计数器/定时器阵列;
(9)FLASH存储器具有在系统中重新编程能力,可用于非易失性数据存储,并允许现场更新固件;
(10)片内JTAG调试电路允许非侵入式(不占用片内资源)、全速、在系统测试;
(11)可在工业温度范NI(.45“C一+85。c)N用2.7V~3.6V的电压工作。
(12)C8051F120为100脚TQFP封装。
2、单片机与蓝牙模块的连接
目前,最流行的HCI是通过通用异步收发器(UART)和通信串行总线(USB)连接的。其中UART通常更受青睐,因为其性能和数据吞吐率水平与USB接口相当,且传输协议较为简单,减少了软件开销,是一种更为经济高效的硬件解决方案。
①蓝牙模块电源线
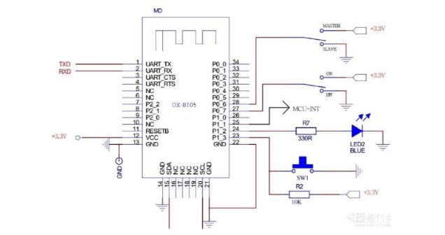
蓝牙模块的电压管理器共有4个输入,分别是Vcc(12)、MASTER(28)、SW(27)和SW1(23)。Vcc提供电源电压,典型值是3.3V;MASTER(28)为UART提供一个独立的电源回路,可以与单片机逻辑接口相同,可以连接到Vcc;SW(27)信号控制内部电压稳压器导通或关断。将Vcc(12)、MASTER(28)、SW(27)和SW1(23)连接在一起使用时,不需要考虑蓝牙模块的加电顺序。

图1:蓝牙模块的外围电路
②数据线和信号线
单片机C8051F120具有两个UART,在此选用UART0。在编程时候可通过交叉开关设置,将UART0分配到两个管脚上,例如P3.1(TXD)和P3.0(RXD),分别与蓝牙模块的RXD和TXD相连。另外,单片机端需另外分配两个管脚,例如P1.2和P1.3,分别作为流量控制信号CTS和RTS,分别与蓝牙模块的RTS和CTS相连。若CTS为1则允许对方发送,若CTS为0则禁止对方发送。

图2:单片机的外围电路
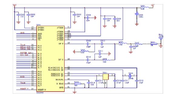
③蓝牙模块天线
蓝牙模块ANT管脚连接到50欧的天线,天线的电压驻波比小于2:1。在本课题的实验板的设计中,单片机和蓝牙模块是焊接在一个PCB板上的。由于蓝牙模块采用平面封装,而且引脚很密集,要想直接焊接到PCB板上很困难,而且天线也很难焊接上去。因而自行设计了一个辅助电路板,先将蓝牙模块焊接到此辅助电路板上,然后将要用到的蓝牙模块的部分引脚引出来,通过插座将蓝牙模块连接到PCB板上,这样就使得蓝牙模块的装卸变得很方便。辅助电路板引出的管脚有GND.地线、VCC.3.3V、数据收发线RXD和TXD、流控线RTS和CTS、使能信号线.EN、复位信号线.RESET,其中BTEN即图3中的ON信号,实际应用中将它与VCC接在一起,其他的与单片机相连。

图3:CC2541与单片机的连接电路
五、软件设计
单片机通过UART控制蓝牙模块时,最底层的数据传输是通过UART实现的。因而需要实现单片机UART接口函数来完成最基本的字节级的数据发送和接收。UART即通用异步通信接收发送器,它是一种同步/异步传输的串行接口,工作在同步传输的为半双工方式,而工作在异步传输的为全双工方式。单片机的UART用一个SFR(且I]SBUF)的地址可以访问发送寄存器和接收寄存器,并允许在软件尚未读取前一个接收字节的情况下,开始接收第2个输入数据字节。C8051F120的UART工作模式有模式O、模式1、模式2、模式3共4种,其中模式0是同步半双工方式,其余全为异步全双工方式。
相关程序如下:
#include《ioCC2540.h》
#include《reg52.h》
#include《intrins.h》
unsignedchartmp;
unsignedintc=0;
sbitled1=P2^0;//指示灯0
sbitled2=P2^1;//指示灯1
sbitled3=P2^3;//指示灯3
voidinit();//串口初始化
voidsend(unsignedchara);//单字节发送函数
voidctrl();//接收处理函数
voidmain(){
init();while(1)
{
if(RI==1)//是否有数据到来
{
RI=0;
tmp=SBUF;//暂存接收到的数据
ctrl();
}
}
voidinit()//串口初始化
{
ES=0;//关中断
SCON=0x50;//REN=1允许串行接受状态,串口工作模式1,10
//位UART(1位起始位,8位数据位,1位停止位,
//无奇偶校验),波特可变
TMOD=0x20;//定时器1工作于方式2,8位自动重载模式,用
//于产生波特率
TH1=TL1=0xFD;//波特率9600(本次测试采用晶振为11.0592)
PCON&=0x7f;//波特率不倍增
TR1=1;//定时器1开始工作,产生波特率
//发送标志位置1
TI=0;//接收标志位置0
RI=0;
EA=0;
ES=1;
led1=0;//初始化设置3个指示灯全亮
led2=0;
led3=0;
}
voidsend(unsignedchara)//单字节数据发送
{
//注意:若单片机TXD(P3.1)无上拉能力,必须在P3.1端接上拉电阻。本次测试需要接上拉电阻
TI=0;
SBUF=a;
while(TI==0);
TI=0;
if(c%2)//发送指示灯标志,每接收一次,此灯亮灭交替
led3=1;
else
led3=0;
c++;
}
voidctrl()//接收处理函数
{
switch(tmp)
{
case‘1’:
led1=1;//收到字符1,指示灯0灭
send(tmp);
break;
case‘2’://收到字符2,指示灯1灭
led2=1;
send(tmp);
break;
case‘3’://收到字符3,指示灯0、1亮
led1=0;
led2=0;
send(tmp);
break;
case‘4’://收到字符4,指示灯0、1灭
led1=1;
led2=1;
send(tmp);
break;
case‘5’://收到字符5,指示灯3亮
led3=0;
send(tmp);
break;
default://其他,灯全灭
led1=1;
led2=1;
led3=1;
send(tmp);
}
史海拾趣
|
我电脑里装的是vs2008,然后下载了一个SDK,装上了,用VS2008做了一个简单的界面,可以运行在本机的模拟wince6.0中,可复制到了ebox中就不可以运行了,为什么?我只装了一个sdk,是否应该装什么pb,corecon之类的东西? 如果我的方法不对,正确的 ...… 查看全部问答> |
|
我现在在做一个东西,大概的框架是这样的,首先将模拟信号通过两路AD转换之后,通过一定的算法输出,由于LPC2114没有DA转换,所以这里我使用了LPC2114里面的PWM,通过PWMDAC代替DA转换输出模拟值控制执行器。现在目前的问题是,我采用了四个PWM输出 ...… 查看全部问答> |
|
我调试一个矩阵键盘的驱动程序的时候,该驱动程序的基本功能代码都测试过了,在将应用层和驱动程序联合调试的时候,串口出现以下错误:出错后可以继续运行,下一次从应用层读这个设备还是一样的错误输出。 ==================================== ...… 查看全部问答> |
|
【我给XILINX资源中心做贡献】经典教材---Verilog HDL硬件描述语言. 经典教材---Verilog HDL硬件描述语言.目 录 译者序 前言 第1章 简介 1 1.1 什么是Verilog HDL? 1 1.2 历史 1 1.3 主要能力 ...… 查看全部问答> |
|
430上有个Comparator_A,可以模拟电压的比较输入,看这个比较器用户手册介绍时说,比较器输出可以提供给定时器A的捕获输入,我郁闷了好久这个怎么设置,在寄存器里面没有看到选项,我用的Launchpad_G2553。还有问题就是有引脚有CAOUT输出功能,我怎 ...… 查看全部问答> |




