历史上的今天
今天是:2025年01月16日(星期四)
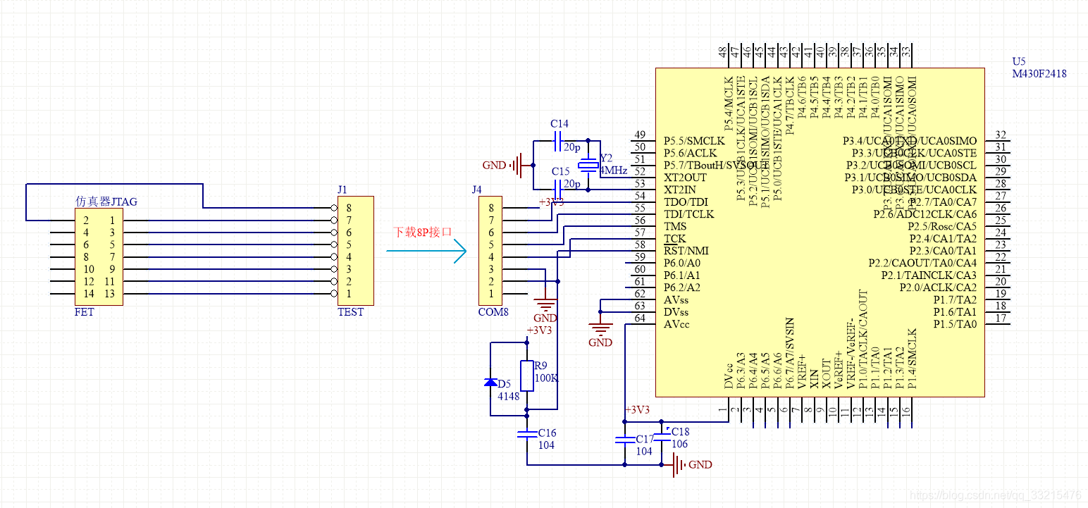
2021年01月16日 | MSP430单片机经典下载电路
2021-01-16 来源:eefocus
适用于大部分
F1系列
F2系列
F4系列等
史海拾趣
|
#include unsigned char code tab[]={0x3f,0x06,0x5b,0x4f, 0x66,0x6d,0x7d,0x07, 0x7f,0x6f}; unsigned time=0;//为一秒的计数周期 unsigned char count=0;//为59秒的计数周期 unsigned char a,b;//a为十位上的数,b为个位上的数 delay(unsign ...… 查看全部问答> |
|
唉,在找到人接我的外包项目之前还是要自力更生,请问SDBusDriver.dll与SDBus.dll这两个驱动有什么区别? 我在做SDIO口的WIFI驱动,找到HOST CONTROLLER的驱动SDHC_SC2440.DLL, 现在弄不清总线驱动SDBusDriver.dll与SDBus.dll的区别,请指教… 查看全部问答> |
|
要求是做两块板,两块板间用网线相连 第一块板:STM32——网络芯片——RJ45 第二块板:RJ45——网络芯片——stm32 这两块板的连接就是第一块板的RJ45出来的网线连到第二块板的RJ45,信号也就是 ...… 查看全部问答> |
|
Window Mobile环境下的SD卡和TF卡驱动程序问题 各位,我想做Window Mobile环境下的SD卡和TF卡驱动程序的开发,但此前我从未做过驱动开发,所以想请教一下: 1、Window Mobile环境下的SD卡和TF卡驱动程序的开发需要使用什么开发工具? 2、需要看一些什么书籍和准备一些什么技术呢? 3、Window ...… 查看全部问答> |
|
请问专家..开发用到SQL CE要在PC机上装什么软件sql sever 2000还有??最好详细点!!在windows ce系统里是不是在PB组件添加一个SQL CE就可以了?… 查看全部问答> |
|
C运行时库glibc的相关安装包及补丁地址: glibc-2.11.tar.bz2,下载地址为 ftp://ftp.gnu.org/gnu/glibc/glibc-2.11.tar.bz2 glibc-ports-2.11.tar.bz2,下载地址为 ftp://ftp.gnu ...… 查看全部问答> |
|
void FLASH_Inital(void) { FLASH->CR2 |= OPTP; FLASH->NCR2 &= NOPTP; //PramEepByte(0x4803,0x05);// 20 引脚的 D2口 选用备用复用功能AIN3   ...… 查看全部问答> |




