历史上的今天
今天是:2025年02月05日(星期三)
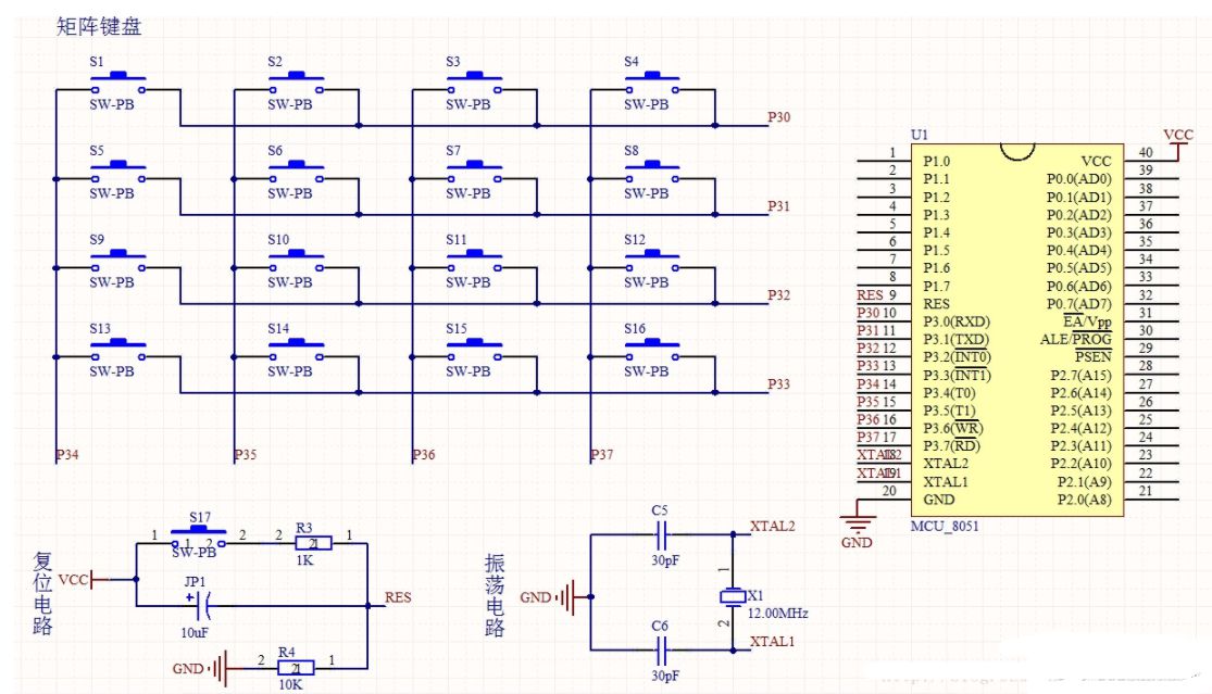
2021年02月05日 | 51单片机矩阵键盘与8051连接设计
2021-02-05 来源:eefocus
众所周知,51单片机一般的键盘检测原理为非编码键盘检测,没有专门用来产生键编码号或键值的电路芯片;而我们使用的电脑键盘为编码键盘,通过编码电路芯片为每个按键产生一个编码号,可以通过串行总线把键值传输给电脑。在进行矩阵键盘检测时,书本或老师一般教的都是扫描检测,即一行一行地检测或者一列一列地检测,代码繁琐复杂,且缺点很多(例如执行效率较低)。
举例电路:

矩阵键盘与8051连接如上图所示,首先,令P3=0x0f,检测P30、P31、P32、P33哪一行被按下,将此时P3的值存入寄存器1。然后,令P3=0xf0 | 寄存器1,检测P34、P35、P36、P37哪一列被按下,将此时P3的值存入寄存器2。最后,把寄存器1的值和寄存器2的值组合起来即可得到矩阵键盘的编码。
代码如下:
#include《reg52.h》
unsigned char NUM=1;
/*-----------------------------
特殊功能位定义
-----------------------------*/
sbit L1=P0^0;
sbit L2=P0^1;
sbit L3=P0^2;
sbit L4=P0^3;
sbit L5=P0^4;
sbit L6=P0^5;
sbit L7=P0^6;
sbit L8=P0^7;
sbit DUAN=P2^6;
sbit WEI=P2^7;
/*-----------------------------
定时器0初始化函数
-----------------------------*/
void init()
{
EA=1;
ET0=1;
TMOD=0X01;
TH0=(65536-10000)/256;
TL0=(65536-10000)%256;
}
/*-----------------------------
中断服务函数
-----------------------------*/
voidTImer0()interrupt 1
{
TR0=0; //定时终止
TH0=(65536-10000)/256; //定时器0初值重装
TL0=(65536-10000)%256;
NUM--;
}
/*--------------------------------------------------
矩阵键盘检测兼编码函数
--------------------------------------------------*/
unsigned char matrixkeyscan()
{
unsigned char temp,reg1=0,reg2=0,key=0; //temp为临时变量,reg1为寄存器1,reg2为寄存器2,key为键盘编码号
P3=0x0f;
temp=P3&0x0f;
if(temp!=0x0f) //按键检测兼行坐标检测
{
TR0=1; //-------------------
while(NUM); // 10ms去抖动延时
NUM=1; //-------------------
temp=P3&0x0f;
if(temp!=0x0f) //二次检测
{
reg1=temp; //把行坐标存入寄存器1
P3=reg1|0xf0; //关键,没有这句将导致整个函数出错
temp=P3&0xf0;
if(temp!=0xf0) //检测列坐标
{
reg2=temp; //把列坐标存入寄存器2
key=reg1|reg2; //将寄存器1和寄存器2进行按位或,作用是组合坐标,格式为八位二进制的“列坐标行坐标”
while(temp!=0xf0) //等待按键释放
temp=P3&0xf0;
}
}
}
return key;
}
/*--------------------------------------------------
按键功能实现函数
--------------------------------------------------*/
void keyfuncTIon()
{
unsigned char kvalue=0;
kvalue=matrixkeyscan();
switch(kvalue)
{
case 0xee: L1=~L1;/*按键01功能*/ break;
case 0xde: L2=~L2;/*按键02功能*/ break;
case 0xbe: L3=~L3;/*按键03功能*/ break;
case 0x7e: L4=~L4;/*按键04功能*/ break;
case 0xed: L5=~L5;/*按键05功能*/ break;
case 0xdd: L6=~L6;/*按键06功能*/ break;
case 0xbd: L7=~L7;/*按键07功能*/ break;
case 0x7d: L8=~L8;/*按键08功能*/ break;
case 0xeb: /*按键09功能*/ break;
case 0xdb: /*按键10功能*/ break;
case 0xbb: /*按键11功能*/ break;
case 0x7b: /*按键12功能*/ break;
case 0xe7: /*按键13功能*/ break;
case 0xd7: /*按键14功能*/ break;
case 0xb7: /*按键15功能*/ break;
case 0x77: /*按键16功能*/ break;
default: ;//空语句
}
}
/*-----------------------------
主函数
-----------------------------*/
void main()
{
DUAN=0;
WEI=0;
init(); //定时器初始化,装入初值10ms
while(1)
{
keyfuncTIon(); //按键循环检测
}
}
下一篇:51单片机控制led灯闪烁程序
史海拾趣
|
近来有很多朋友问及MAP文件,下面我就对MAP文件的一点理解和大家分享。 MAP文件是CCS软件编译后产生的有关DSP用到所有程序、数据及IO空间的一种映射文件。 一、生成方法 MAP文件主要有两种生成方法,一种是由系统自动生成,默认文 ...… 查看全部问答> |
|
做个电路,把传感器采集进来的信号经过射随器后送入AD,原来使用op07组成一个射随器,老板嫌随度慢,换用op27试了效果也不好,大家推荐一下有什么专用的射随器芯片。我在百度上度了半天也没找到… 查看全部问答> |
|
今天下午阿牛哥去北京首享科技大厦参加嵌入式系统联谊会嵌入式系统新技术论坛。何小庆老师主持会议,何立民教授做嵌入式系统致辞。德高望重的何立民教授做嵌入式系统联谊会致辞,轻松话题从苏东坡的“不识庐山真面目,只 ...… 查看全部问答> |
|
各位好: 我现在在WINCE 中扩展 TL16C2550 , 现在bootloader 中 对 LSR 读 :uart+++ 14200000 B9E00000 0 test uart B9E00000 m_pData 0xB9E00000 m_pLCR 0xB9E00003 m_pData 0 lcr 0 m_pIER 0 m_pIIR_FCR 2B m_pMCR 0 m_p ...… 查看全部问答> |
|
我以前做工控的,现在有个项目,需要实时系统,本来说基于pc104+IO扩展卡,由于IO数目比较多,PC104可能达不到要求,我现在想基于PC机+PCI或者是PXI,我目前的问题是 1.Vxworks支持哪些CPU,是不是只要是X86架构的都能够运行。 2.哪 ...… 查看全部问答> |
|
给内存里一个u32的变量赋值的操作能够被中断么?我在中断的外面对一个u32的变量赋值,会不会在外面赋值一部分的时候,进了中断。这样,我在中断里面读到的这个变量值就不准了恳请高手指教… 查看全部问答> |
|
a) 目的:基础PWM输出,以及中断配合应用。输出选用PB1,配置为TIM3_CH4,是目标板的LED6控制脚。b) 对于简单的PWM输出应用,暂时无需考虑TI ...… 查看全部问答> |
|
14.1 引言 32014.2 管道 32014.3 popen和pclose函数 32514.4 协同进程 33014.5 FIFO 33314.6 系统V IPC 33514.6.1 标识符和 ...… 查看全部问答> |




