历史上的今天
今天是:2025年02月07日(星期五)
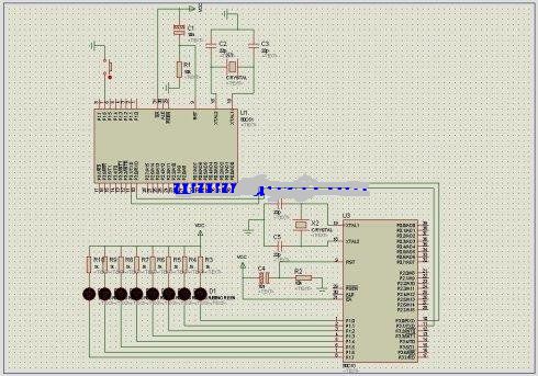
2021年02月07日 | 51单片机双机通信硬件电路图及C程序
2021-02-07 来源:eefocus
双机通信的硬件电路

需要注意的是,两单片机要保证正确通信,主机的RXD连接从机的TXD,从机的RXD连接主机的TXD。
双机通信C语言程序
(1)主机程序
#include
#include
#define _READY_ 0x06//主机握手信号
#define _BUSY_ 0x15//从机忙应答
#define_OK_ 0x00//从机准备好
#define _SUCC_ 0x0f//数据传送成功
#define _ERR_ 0xf0//数据传送失败
unsigned charTable[9]={0x31,0x32,0x33,0x34,0x35,0x36,0x37,0x38,0x39};
unsigned char Buff[20]; //数据缓冲区
unsigned char temp=_BUSY_;
sbit KEY=P1^6;
//延时1ms函数
void delay_1ms(unsigned int t)
{
unsigned int x,y;
for(x=t;x>0;x--)
for(y=110;y>0;y--);
}
//缓冲区初始化
void Buff_init()
{
unsigned chari; //将Table里的数据放到缓冲区里
for(i=0;i
{
Buff= Table;
delay_1ms(100);
}
}
//串口初始化函数
void serial_init()
{
TMOD=0x20; //定时器1工作于方式2
TH1=0xfd;
TL1=0xfd; //波特率为9600
PCON=0;
SCON=0x50; //串口工作于方式1
TR1=1; //开启定时器
TI=0;
RI=0;
}
//发送数据函数
void SEND_data(unsigned char *Buff)
{
unsigned char i;
unsigned char lenth;
unsigned char check;
lenth=strlen(Buff); //计算数据长度
check=lenth;
TI=0; //发送数据长度
SBUF=lenth;
while(!TI);
TI=0;
for(i=0;i
{
check=check^Buff;
SBUF=Buff;
while(!TI);
TI=0;
}
SBUF=check; //发送校验字节
while(!TI);
TI=0;
}
void main()
{
Buff_init();
serial_init();
while(1)
{
if(KEY==0)
{
delay_1ms(5);
if(KEY==0)
{
while(!KEY);
TI=0; //主机发送握手信号
SBUF=_READY_;
while(!TI);
TI=0;
while(temp!=_OK_) //主机等待从机应答信号
{
RI=0;
while(!RI);
temp=SBUF;
RI=0;
}
temp=_ERR_; //主机等待从机数据接收成功信号
while(temp!=_SUCC_)
{
SEND_data(Buff);
RI=0;
while(!RI);
temp=SBUF;
RI=0;
}
}
}
}
}
(2)从机程序
#include
#include
#define _READY_ 0x06//主机握手信号
#define _BUSY_ 0x15//从机忙应答
#define_OK_ 0x00//从机准备好
#define _SUCC_ 0x0f//数据传送成功
#define _ERR_ 0xf0//数据传送失败
unsigned char aa=_BUSY_;//主机与从机之间通信标志
unsigned char Buff[20];//数据缓冲区
//串口初始化函数
void serial_init()
{
TMOD=0x20; //定时器1工作于方式2
TH1=0xfd;
TL1=0xfd; //波特率为9600
PCON=0;
SCON=0x50; //串口工作于方式1
TR1=1; //开启定时器
TI=0;
RI=0;
}
//接收数据函数 www.dgzj.com
unsigned char RECE_data(unsigned char *Buff)
{
unsigned char i,temp;
unsigned char lenth;
unsigned char check;
RI=0; //接收数据长度
while(!RI);
lenth=SBUF;
RI=0;
check=lenth;
for(i=0;i
{
while(!RI);
Buff=SBUF;
check=check^(Buff);
RI=0;
}
while(!RI); //接收校验字节
temp=SBUF;
RI=0;
check=temp^check; //将从主机接收到的校验码与自己计算的校验码比对
if(check!=0) //校验码不一致,表明数据接收错误,向主机发送错误信号,函数返回0xff
{
TI=0;
SBUF=_ERR_;
while(!TI);
TI=0;
return 0xff;
}
TI=0; //校验码一致,表明数据接收正确,向主机发送成功信号,函数返回0x00
SBUF=_SUCC_;
while(!TI);
TI=0;
return 0;
}
void main()
{
serial_init();
while(1)
{
while(aa!=_READY_) //从机等待主机发送的握手信号
{
RI=0;
while(!RI);
aa=SBUF;
RI=0;
}
TI=0; //一旦接收到握手信号,从机返回OK,等待接收数据
SBUF=_OK_;
while(!TI);
TI=0;
aa=0xff; //从机接收数据,并将数据保存到数据缓冲区
while(aa==0xff)
{
aa=RECE_data(Buff);
}
P1=Buff[0]; //查看接收到的数据
}
}
史海拾趣
|
我在2440上移植了DM9000A的网卡,系统运行后能够被PING通。可是一运行IE就报如下错误: Data Abort: Thread=97d9aab4 Proc=81d96340 \'device.exe\' AKY=ffffffff PC=02b52178(dm9isa.dll+0x00002178) RA=02b52174(dm9isa.dll+0x00002174) BVA=06 ...… 查看全部问答> |
|
我现在需要用到2051接收来自PC的数据(长度不定,但长度信息是在接收的第一个字节里),打算用方式1,定时器2,串口超时了就表示接收已经完成,现在问题是:如何实现串口的超时处理? 是用另外一个定时器?还是在等待RI的过程中DJNZ某数以实现计时 ...… 查看全部问答> |
|
arm-linux平台上摄像头 quick capture interface的中断问题 我需要在pxa271平台上通过quick capture interface来获取摄像头图像,程序是从别的操作系统移植过来的,所以CIF寄存器初始化设置的逻辑应该没有问题,现在的问题是只要我设置了Start of Frame的中断,即 CICR0置位 ~(CICR0_SOFM), 再enable CIF接 ...… 查看全部问答> |
|
源例程,寻求帮助!!!谢谢 GPIO管脚能否配置采样速率? [ 本帖最后由 bjmonsoon 于 2011-1-13 19:35 编辑 ]… 查看全部问答> |
|
我在PB5.0下要修改代码,但是有的函数在其他文件里(例如在根目录下),我想看一下某个函数的实现体,我在函数上点击右键选择Go To Definition of \"函数名\", 但是出现对话框说要去project中的setting中设置, 我 ...… 查看全部问答> |




