历史上的今天
今天是:2025年02月20日(星期四)
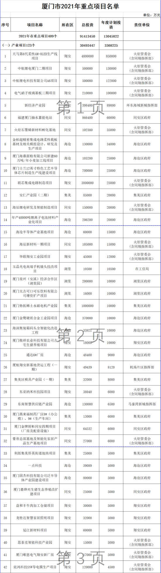
2021年02月20日 | 2021年厦门重点项目名单出炉:天马、士兰微等项目入选
2021-02-20 来源:爱集微
集微网消息,日前,厦门市人民政府关于公布2021年市重点项目名单的通知。
据悉,2021年厦门市重点项目409个,项目总投资9141.35亿元,年度计划投资1304.58亿元。其中产业项目123个,年度计划投资336.82亿元。
从名单上看,总投资480亿元的天马第6代柔性AM-OLED生产线项目,总投资50亿元的中航锂电厦门二期项目,总投资21亿元的电气硝子玻璃基板三期项目,总投资13亿元的金柏超精密集成电路柔性载板基材及相关模组设计、研发及生产项目,总投资70亿元的厦门士兰12英寸特色工艺半导体芯片制造生产线建设项目,总投资380亿元的联芯集成电路制造项目,总投资6亿元的海沧半导体产业基地项目,总投资1.05亿元的玉晶光电高端手机镜头技改项目,总投资8亿元的厦门固杰科技有限公司泛半导体产业园建设项目,总投资12亿元的宸鸿科技SNW导电膜生产项目等入选。
以下为此次部分2021年厦门市重点项目名单

史海拾趣
|
概述 直接数字频率合成技术(Direct Digital Frequency Synthesis,即DDFS,一般简称DDS),是从相 位概念出发直接合成所需要波形的一种新的频率合成技术。目前各大芯片制造厂商都相继推出采用先进 CMOS工艺生产的高性能、多功能的DDS芯 ...… 查看全部问答> |
|
请问各位:基于PID算法的有刷直流电机PWM调速系统中对有刷直流电机调速用到的算法是模拟 PID控制原理还是增量式PID控制或者别的PID控制原理?能否将PID算法式子告诉我?谢谢各位了!!QQ:286410824… 查看全部问答> |
|
如题!IAR汇编程序中多次使用RSEG伪指令是什么意思?IAR汇编程序中多次使用RSEG伪指令是什么意思?IAR汇编程序中多次使用RSEG伪指令是什么意思?IAR汇编程序中多次使用RSEG伪指令是什么意思?… 查看全部问答> |
|
PC系统为2000,所用工具是EVC3.0 PDA为操作系统为WINCE,PPC2002,所用连接软件是ActiveSync,编译一个没有错误的程序时,在PDA上显示 Application *.EXE has performed an illegal operation and will be shut down .If the problem persists,con ...… 查看全部问答> |
|
听说STM32F103VCT6的Load是采用串口升级的,那我们设备与外通讯仅仅有USB接口,如果我们用IAP方式进行升级,万一出现意外擦除了,那岂不是很麻烦! 有人碰到这个问题吗?怎么解决呢? 谢谢了!… 查看全部问答> |




