历史上的今天
今天是:2025年02月22日(星期六)
2021年02月22日 | 苹果正与汽车激光雷达供应商谈判,首款汽车或采用下一代激光雷达技术
2021-02-22
据彭博社报道,知情人士透露,苹果正与多家自动驾驶激光雷达供应商进行谈判,以便将最新一代激光雷达技术应用于首台苹果乘用车上。
苹果认为,目前已经量产的激光雷达体积庞大且昂贵,无法用于量产车辆。激光雷达供应商在未来所能提供的激光雷达传感器比当前的产品更小,更实惠,更容易量产。苹果公司的目标是激光雷达传感器界的“革命性设计”,可以在其未来的自动驾驶汽车中使用。

▲搭载了多个激光雷达的苹果自动驾驶测试车
该报告还称,苹果公司内部已经开发了许多用于自动驾驶汽车的技术和软件算法等。但苹果内部消息称至少要等五年后才能发布汽车。
近几个月来,“苹果造车项目”成为各大行业关注的焦点,关于苹果汽车的消息增多,似乎表明苹果的汽车项目已经推进到一定程度了。
一、苹果目前仍未敲定与激光雷达企业的合作
激光雷达传感器常用于许多自动驾驶汽车和原型车上,用于确定汽车与物体,人和其他车辆的距离。不过苹果对这项技术并不陌生,该技术此前已经开始用于苹果的其他产品上,包括此前搭载在iPhone和iPad pro上的激光雷达。
知情人士称,与苹果的其他产品线供应链一样,苹果在不停的与第三方供应商探讨,从而达成通过第三方生产其自动驾驶汽车所需的关键硬件。这次爆料中持续不断的讨论似乎表明,苹果目前尚未敲定最终的激光雷达供应商,甚至仍在考虑关于激光雷达技术路线的选择。
激光雷达公司在目前是自动驾驶汽车行业的香饽饽。最近几个月,至少有六家激光雷达公司通过借壳的方式上市。许多致力于将无人驾驶汽车商业化的玩家,包括Alphabet旗下Waymo和通用汽车的Cruise等,都采用了激光雷达技术。激光雷达可以在感知上,补齐毫米波雷达、摄像头等传感器的不足。因而至少在短期内,激光雷达对于实现高等级自动驾驶来说都是非常必要的。

▲苹果自动驾驶测试车
苹果在2019年2月提交给美国公路安全管理局的白皮书中,定义了其汽车感知系统的工作原理。当时提到:“传感部分已经准备好决定汽车在地球上的位置,并可能确定和监控周围的物体,类似于不同的汽车、行人和骑单车者。这是通过混合使用激光雷达、雷达和摄像头等传感器来实现的,并在整个汽车上提供高分辨率的360度3D保护。”
据说苹果早在2019年就开始与激光雷达制造商展开了类似谈判。然而自那以后,该公司的汽车项目改变了方向和范围。知情人士称,苹果考虑在自家第一款乘用车上搭载下一代激光雷达技术,而这项技术目前预计是在未来的4到5年内才能够实现,而这也与目前所传的5年后推出汽车这一时间相匹配。
二、苹果造车之事由来已久 近期频繁传出相关消息
其实,苹果造车这件事情由来已久,苹果此前于2014年便有一个名叫“泰坦计划”的汽车项目透露出来。在过去的几年中,内部矛盾和其他问题影响了汽车项目,在2016年负责该项目的史蒂夫·扎德斯基辞职后,项目一度搁置了下来。随后,苹果请回了已经退休的前高管鲍勃·曼斯菲尔德,领导电动汽车团队继续推进。
鲍勃·曼斯菲尔德在2016年7月开始负责该项目后,对该项目进行了调整,将重点更多地放在了自动驾驶汽车的“基础技术”上,而不是实际制造汽车。
随着项目方向的调整,开始进行自动驾驶技术的测试。自2017年初以来,苹果一直在使用一台雷克萨斯RX450h SUV在加利福尼亚的公共道路上测试自动驾驶技术。

▲苹果此前的自动驾驶测试车
在经过了一系列的内部调整之后,苹果似乎已经不满足于针对自动驾驶技术进行研发,造车计划重出江湖。苹果在2020年初与电动汽车公司Canoo举行了会谈,讨论了从投资到收购等等选择。而Canoo最大的成就是开发了可扩展的模块化电动汽车平台。虽然最终谈判破裂,但显然这代表着苹果重新将造车项目提上了日程。
随着项目的不断推进,2020年底开始密集出现有关苹果汽车的消息。截至2021年初,已经有无数关于苹果造车的消息传出,看来没有不透风的墙这句话,即使是对苹果这种供应链控制能力极强的公司来说也不例外。

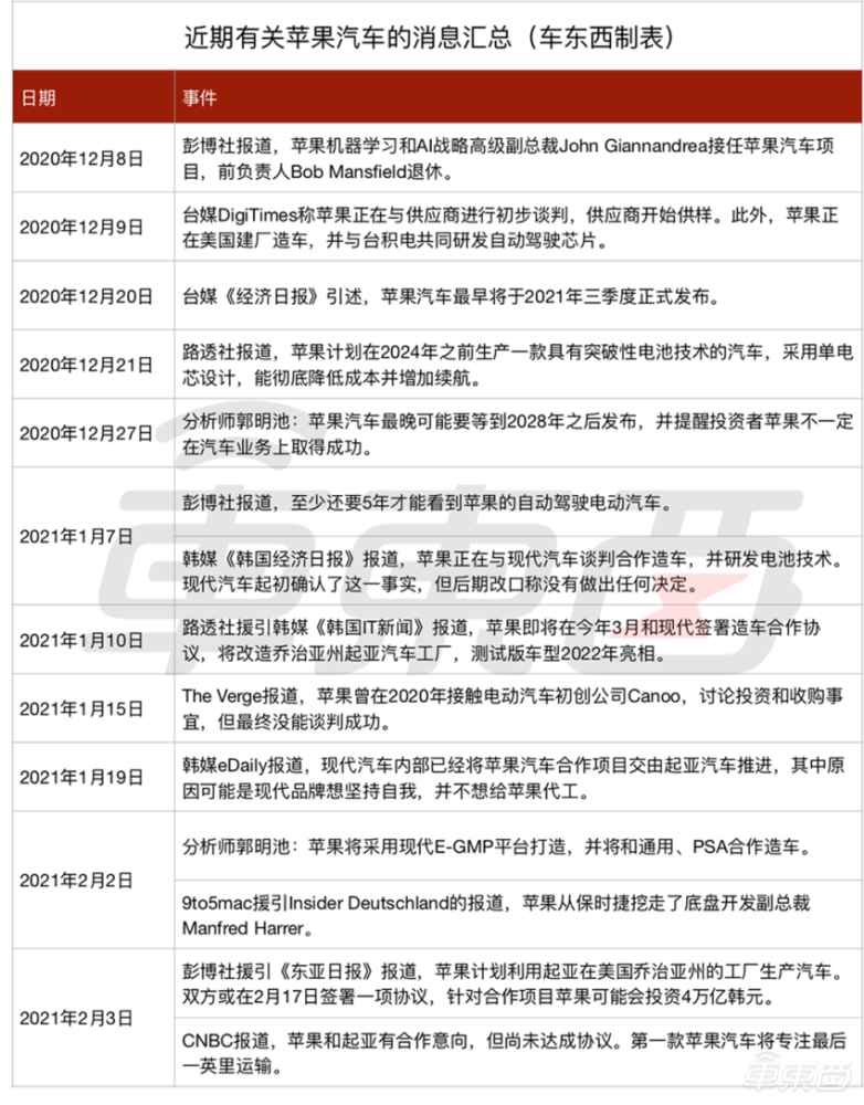
▲近期有关苹果汽车的消息汇总
此前苹果计划与现代合作生产苹果汽车,现代将苹果汽车的开发过渡到了起亚品牌。据报道,苹果之所以选择现代起亚,是因为苹果希望找一家有能力在北美生产汽车的老牌汽车制造商为基础,现代起亚也愿意让苹果对汽车的软件和硬件进行完全的控制。
目前最新消息是,苹果公司已暂停了与现代集团的谈判,并一直在与其他汽车制造商讨论苹果汽车计划,尚不清楚苹果与现代集团的谈判是否会恢复。
根据苹果分析师郭明錤此前的说法,苹果最初的汽车底盘可能基于现代的E-GMP电动汽车(BEV)平台,该平台最多使用两个电机,五连杆后悬架,集成驱动桥,可充满电后可提供500公里以上的航程,并且可以通过高速充电在18分钟内将充电量提高至80%。基于E-GMP的高性能模型能够在不到3.5秒的时间内从每小时0-60英里加速,最高时速为每小时160英里。

▲现代E-GMP平台
在苹果与现代企业的合作“告吹”后,日产马上就与苹果传出了“绯闻”。据报道,苹果公司此前曾就日产汽车的潜在合作关系与日产汽车进行了接触,但由于苹果汽车在细节上的分歧,谈判没有推进到高级管理层便中止了。还有消息称,苹果公司最近几个月接洽了日产汽车,就其秘密的自动驾驶汽车项目进行合作,但最后由于品牌归属的分歧而草草收场。
日产首席运营官阿什瓦尼·古普塔(Ashwani Gupta)说:“我们可以合作,但那是让他们的服务来适应我们的产品,而不是我们为他们服务。”此后,日产汽车已经确认不与苹果进行谈判。
结语:苹果汽车仍在纸面上 一旦发布或将掀起腥风血雨
虽然目前苹果汽车项目仍然处于一个初期阶段,但其未来不可小觑。苹果很可能通过未来最新的技术成果,实现对目前车企的弯道超车,给市场造成一个巨大的冲击,激光雷达则是未来自动驾驶汽车非常重要的组成部分。当然,在苹果汽车即将面世之前,苹果还需要一段漫长的时间,用来与全新的供应链合作伙伴寻求合作。
史海拾趣
|
屏蔽就是对两个空间区域之间进行金属的隔离,以控制电场、磁场和电磁波由一个区域对另一个区域的感应和辐射。具体讲,就是用屏蔽体将元部件、电路、组合件、电缆或整个系统的干扰源包围起来,防止干扰电磁场向外扩散;用屏蔽体将接收电路、设备或系 ...… 查看全部问答> |
|
目录 第一篇 PWM开关变换器的基本原理………………………………………………1 第一章 开关变换器概论………………………………………………………………1 第一节 什么是开关变换器和开关电源………………………………………………1 第二节 DC-D ...… 查看全部问答> |
|
安静的生活不需再起什么波澜,即将进入四十岁不再进入研发黄金时间段,想把自己做过的想过的都留下来,没有什么名利场的事情了,说出来格外轻松。面对目前大部分国内杂志近乎清一色的嵌入系统,单片机和软件的文章,硬件电路尤其是模拟电路设计似乎 ...… 查看全部问答> |
|
有没有谁做嵌入式开发的,大虾给俺指导一下?谁有WIN CE的模拟器? 我现在准备开发WIN CE5.0应用程序,现在按照网上指导的方法VS2005不能与目标机相联(目标机是WIN CE5.0系统),从开发机上拷的那5个文件不能在目标机器上运行,执行后报如下错误提示: \'ConmanClient2\'is not a valid Windows CE application ...… 查看全部问答> |
|
现有一个软件需求如题所述,现在的做法是在TOUCH PANEL驱动层加上一些代码,也就是说把传给GWES的值复制一份保留下来.这样的做法缺陷很大,如果一旦在动作序列里有一个动作没有被有效的执行,那本次模拟的所有操作就会被认为无效.大家有没有其它的办法 ...… 查看全部问答> |
|
猎头职位:赴美国工程师!月薪五万,咨询13381085719 13381085771刘先生 猎头职位:赴美国工程师!月薪五万,咨询13381085719 13381085771刘先生… 查看全部问答> |
|
最近在折腾LINUX 的GPIO中断。用驱程实现了的情形是:1 在驱程里,借用copy_to_user函数,在中断发生时,让一个数值发生变化写回用户态,使得应用程序可以读出这个变化。问题是:这样看起来,好像跟查询没什么区别。以前玩51的时候,情况不是这样的 ...… 查看全部问答> |
|
欢迎来到电源设计小贴士!随着现在对更高效、更低成本电源解决方案需求的强调,我们创建了该专栏,就各种电源管理课题提出一些对您有帮助的小技巧。该专栏面向各级设计工程师。无论您是从事电源业务多年还是刚刚步入电源领域,您都可以在这里找到 ...… 查看全部问答> |




